电脑桌面
添加运营动脉到电脑桌面
安装后可以在桌面快捷访问

网红模特庆典业务合同(标准版)[2页]会员免费

网红模特庆典业务合同(标准版)[2页]_第1页
1/2
网红模特庆典业务合同(标准版)[2页]_第2页
2/2
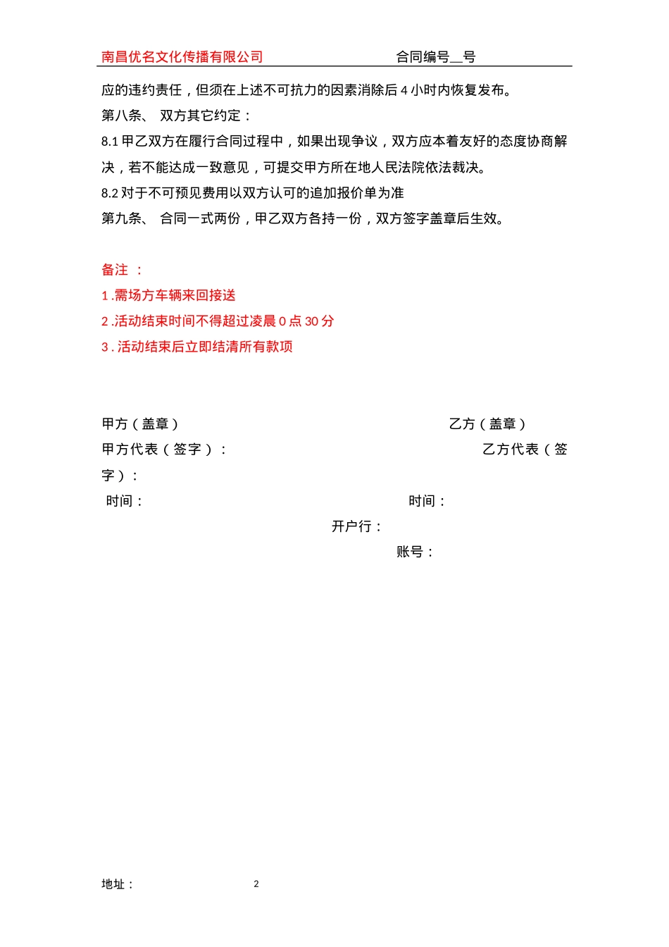
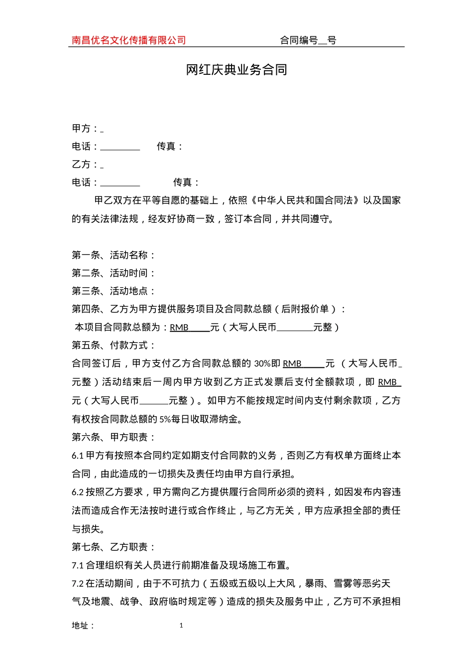
1 南昌优名文化传播有限公司 合同编号 号地址:网红庆典业务合同甲方: 电话: 传真: 乙方: 电话: 传真: 甲乙双方在平等自愿的基础上,依照《中华人民共和国合同法》以及国家的有关法律法规,经友好协商一致,签订本合同,并共同遵守。第一条、活动名称: 第二条、活动时间: 第三条、活动地点: 第四条、乙方为甲方提供服务项目及合同款总额(后附报价单): 本项目合同款总额为:RMB 元(大写人民币 元整) 第五条、付款方式:合同签订后,甲方支付乙方合同款总额的 30%即 RMB 元 (大写人民币 元整)活动结束后一周内甲方收到乙方正式发票后支付全额款项,即 RMB 元(大写人民币 元整)。如甲方不能按规定时间内支付剩余款项,乙方有权按合同款总额的 5%每日收取滞纳金。 第六条、甲方职责: 6.1 甲方有按照本合同约定如期支付合同款的义务,否则乙方有权单方面终止本合同,由此造成的一切损失及责任均由甲方自行承担。 6.2 按照乙方要求,甲方需向乙方提供履行合同所必须的资料,如因发布内容违法而造成合作无法按时进行或合作终止,与乙方无关,甲方应承担全部的责任与损失。 第七条、乙方职责: 7.1 合理组织有关人员进行前期准备及现场施工布置。 7.2 在活动期间,由于不可抗力(五级或五级以上大风,暴雨、雪雾等恶劣天气及地震、战争、政府临时规定等)造成的损失及服务中止,乙方可不承担相2 南昌优名文化传播有限公司 合同编号 号地址:应的违约责任,但须在上述不可抗力的因素消除后 4 小时内恢复发布。 第八条、 双方其它约定:8.1 甲乙双方在履行合同过程中,如果出现争议,双方应本着友好的态度协商解决,若不能达成一致意见,可提交甲方所在地人民法院依法裁决。8.2 对于不可预见费用以双方认可的追加报价单为准 第九条、 合同一式两份,甲乙双方各持一份,双方签字盖章后生效。 备注 :1 .需场方车辆来回接送 2 .活动结束时间不得超过凌晨 0 点 30 分 3 . 活动结束后立即结清所有款项 甲方(盖章) 乙方(盖章) 甲方代表(签字): 乙方代表(签字): 时间: 时间: 开户行: 账号:

1、当您付费下载文档后,您只拥有了使用权限,并不意味着购买了版权,文档只能用于自身使用,不得用于其他商业用途(如 [转卖]进行直接盈利或[编辑后售卖]进行间接盈利)。
2、本站所有内容均由合作方或网友上传,本站不对文档的完整性、权威性及其观点立场正确性做任何保证或承诺!文档内容仅供研究参考,付费前请自行鉴别。
3、如文档内容存在违规,或者侵犯商业秘密、侵犯著作权等,请点击“违规举报”。

查找下载文件的指引

一、电脑端

- Windows 系统:按下键盘快捷键 `Ctrl + J`,即可打开下载列表。  

- Mac 系统:按下键盘快捷键 `⌘ + J`,即可打开下载列表。  

二、手机端

1. 打开手机浏览器,点击浏览器右下角的 “≡”(或“更多”)图标。  

2. 在弹出的菜单中找到并点击 “下载内容”(或类似选项),即可查看已下载的文件。  

提示:不同浏览器界面略有差异,若未找到“下载”入口,可尝试在浏览器设置中搜索“下载”关键词。


网红模特庆典业务合同(标准版)[2页]

您可能关注的文档

确认删除?
签到
收藏
足迹
微信
  • 站长微信
回到顶部