电脑桌面
添加运营动脉到电脑桌面
安装后可以在桌面快捷访问

final(睿基)噢啦x西湖音乐节搭建运营合同(终)会员免费

final(睿基)噢啦x西湖音乐节搭建运营合同(终)_第1页
1/4
final(睿基)噢啦x西湖音乐节搭建运营合同(终)_第2页
2/4
final(睿基)噢啦x西湖音乐节搭建运营合同(终)_第3页
3/4
final(睿基)噢啦x西湖音乐节搭建运营合同(终)_第4页
4/4
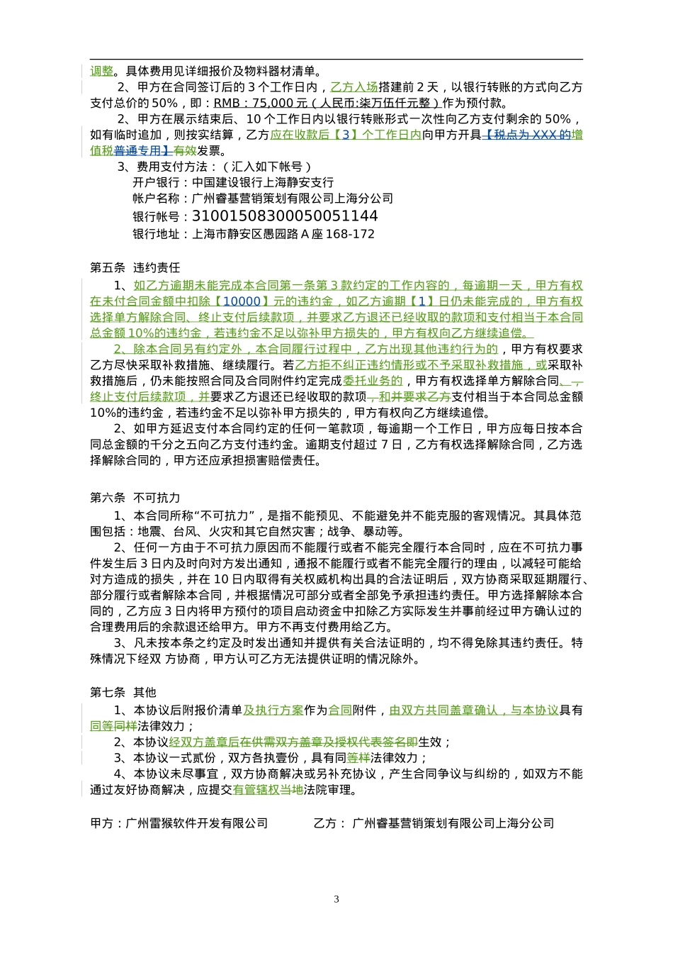
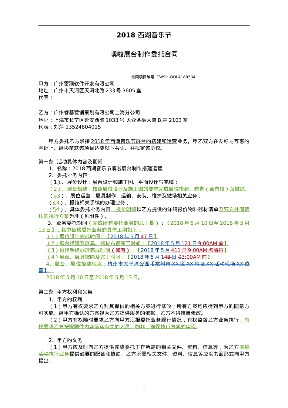
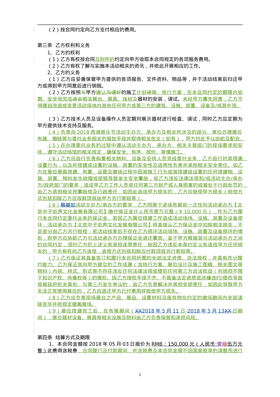
2018 西湖音乐节噢啦展台制作委托合同 合同项目编号: TWSH-OOLA180504甲方:广州雷猴软件开发有限公司地址:广州市天河区天河北路 233 号 3605 室 代表:乙方:广州睿基营销策划有限公司上海分公司地址:上海市长宁区延安西路 1033 号 大众金融大厦 B 座 2103 室 代表:刘萍 13524804015甲方委托乙方承接 2018 年西湖音乐节展台的搭建和运营 业务。甲乙双方在友好与互惠的基础上、经协商就该项目达成以下共识、并拟定该协议。 第一条 活动具体内容及期间1、名称:2018 西湖音乐节噢啦展台制作搭建运营2、委托业务内容:(1)、展位设计:展台设计和施工图、平面设计与完稿;(2)、展台搭建:按照展位设计及施工图的要求完成展位搭建、布置(含布线)及撤除。(23)、展位运营:展具制作、运输、安装、维护及撤场相关业务; (43)、报馆相关手续的办理业务; (54)、具体委托业务内容、报价明细以乙方提供的详细报价物料器材清单及双方共同确认的执行方案为准(见附件)。 3、业务委托期间(完成所有委托业务的总工期):【2018 年 5 月 10 日至 2018 年 5 月13 日】,其中各项委托业务的具体工期如下:(1)展位设计完成时间:【2018 年 5 月 47 日】(2)展台搭建及展具、器材布置完工时间:【2018 年 5 月 121 日 9:00AM 前】(3)报建手续办理完成时间(如有):【2018 年 5 月 411 日 9:00AM 点前日】(4)展台、展具撤除及完工时间:【2018 年 5 月 143 日 03:00AM 前】4、展台、展位搭建地点:杭州市太子湾公园【杭州市 XX 区 XX 地址 XX 活动现场 XX 位置】。2018 年 5 月 10 日至 2018 年 5 月 13 日。 第二条 甲方权利和义务1、甲方的权利(1)甲方有权要求乙方对其提供的相关方案进行修改;所有方案均应得到甲方的同意方可实施。经甲方确认的方案视为乙方提供服务的依据,乙方不得擅自修改。(2)甲方有权随时要求乙方向甲方汇报委托业务履行情况,有权监督乙方业务执行,有权要求乙方按照附件内容落实有关的人员、物料,确保执行方案的实现。2、甲方的义务(1)甲方应及时向乙方提供完成委托工作所需的相关文件、资料、信息等,为乙方实施活动执行业务提供必要的配合和协助。乙方所需相关文件、资料、信息等应以书面形式向甲方提出。1(2)按合同约定向乙方支付相应的费用。 第三条 乙方权利和义务1、乙方的权利(1)乙方有权按合同及附件的约定向甲方收取本合同规定的各项服务费用。(2)乙方有权了解与实施本活动相关的资讯,并依此开展相应的工作。2、乙方的义务(1)乙方应妥善保管甲方提供的各项报告、文件资料、物品等,并于活动结束后归还甲方或得到甲方同意后进行销毁。(2)乙方按照与甲方确认沟通好的施工计划进度、执行方案,在本合同约定的期限内如期、安全地完成进去相关展台、展具、线材及器材的安装,调试。未经甲方事先同意,乙方不得擅自改造或变更活动场地内其他任何甲方或第三方的建筑、设施、装置、设备及/或其外观。(3)乙方技术人员及设备操作人员定期对展示器材进行检查、调试,同时乙方应定期为甲方提供技术支持及服务。(4)负责向 2018 西湖音乐节活动主办方、承办方及相关所涉及的部分、单位办理展位布展、撤除等与委托业务相关的报批手续并取得相关批文(如有),甲方对此予以协助及配合。(5)在办理委托业务的过程中遵从活动主办方、承办方、相关主管部门的现场要求和安排,遵守活动场馆的相关规定,确保安全、有序、按时、审慎施工。(6)乙方应自行负责购置相关物料、设备及安排人员完成委托业务,乙方自行对其搭建、设置行为,以及所搭建或设置的设施、装置的安全性及适用性负责并承担相关安全责任。如乙方在展位展具搭建、布置、运营及撤场过程中因其施工行为或其搭建或设置的任何搭建物、设施、装置、物料发生故障或损毁导致发生安全事故,或乙方违反法律法规和/或活动主办/承办方/政府部门的要求,造成甲乙方工作人员或任何第三方财产或人身损害的或被处于行政处罚的,由乙方承担相关民事赔偿及行政责任,如因此造成甲方损失的,乙方...

1、当您付费下载文档后,您只拥有了使用权限,并不意味着购买了版权,文档只能用于自身使用,不得用于其他商业用途(如 [转卖]进行直接盈利或[编辑后售卖]进行间接盈利)。
2、本站所有内容均由合作方或网友上传,本站不对文档的完整性、权威性及其观点立场正确性做任何保证或承诺!文档内容仅供研究参考,付费前请自行鉴别。
3、如文档内容存在违规,或者侵犯商业秘密、侵犯著作权等,请点击“违规举报”。

查找下载文件的指引

一、电脑端

- Windows 系统:按下键盘快捷键 `Ctrl + J`,即可打开下载列表。  

- Mac 系统:按下键盘快捷键 `⌘ + J`,即可打开下载列表。  

二、手机端

1. 打开手机浏览器,点击浏览器右下角的 “≡”(或“更多”)图标。  

2. 在弹出的菜单中找到并点击 “下载内容”(或类似选项),即可查看已下载的文件。  

提示:不同浏览器界面略有差异,若未找到“下载”入口,可尝试在浏览器设置中搜索“下载”关键词。


final(睿基)噢啦x西湖音乐节搭建运营合同(终)

确认删除?
签到
收藏
足迹
微信
  • 站长微信
回到顶部