电脑桌面
添加运营动脉到电脑桌面
安装后可以在桌面快捷访问

西湖音乐节搭建运营合同会员免费

西湖音乐节搭建运营合同_第1页
1/2
西湖音乐节搭建运营合同_第2页
2/2
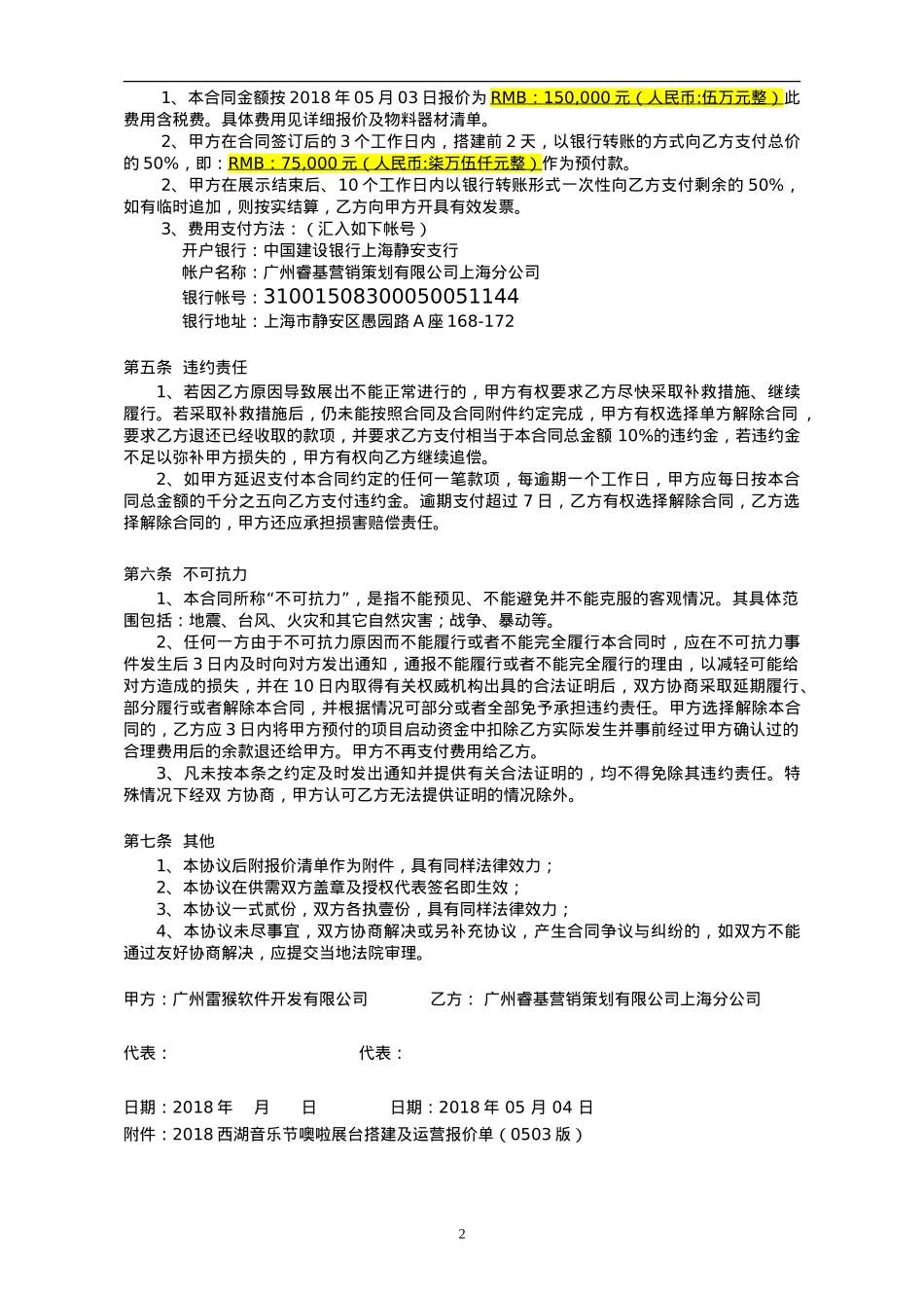
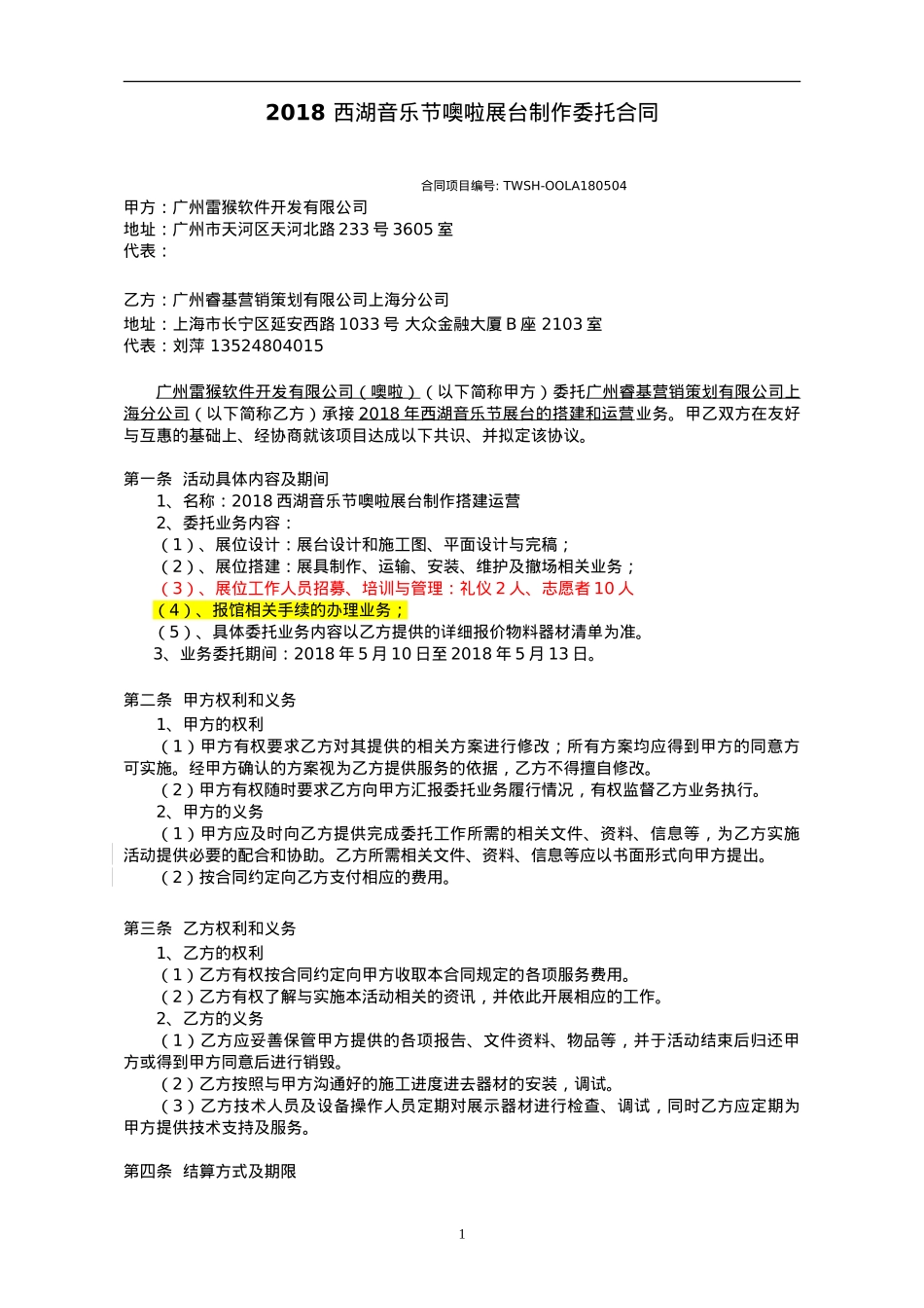
2018 西湖音乐节噢啦展台制作委托合同 合同项目编号: TWSH-OOLA180504甲方:广州雷猴软件开发有限公司地址:广州市天河区天河北路 233 号 3605 室 代表:乙方:广州睿基营销策划有限公司上海分公司地址:上海市长宁区延安西路 1033 号 大众金融大厦 B 座 2103 室 代表:刘萍 13524804015广州雷猴软件开发有限公司(噢啦)(以下简称甲方)委托广州睿基营销策划有限公司上海分公司(以下简称乙方)承接 2018 年西湖音乐节展台的搭建和运营 业务。甲乙双方在友好与互惠的基础上、经协商就该项目达成以下共识、并拟定该协议。 第一条 活动具体内容及期间1、名称:2018 西湖音乐节噢啦展台制作搭建运营2、委托业务内容:(1)、展位设计:展台设计和施工图、平面设计与完稿;(2)、展位搭建:展具制作、运输、安装、维护及撤场相关业务;(3)、展位工作人员招募、培训与管理:礼仪 2 人、志愿者 10 人 (4)、报馆相关手续的办理业务; (5)、具体委托业务内容以乙方提供的详细报价物料器材清单为准。 3、业务委托期间:2018 年 5 月 10 日至 2018 年 5 月 13 日。 第二条 甲方权利和义务1、甲方的权利(1)甲方有权要求乙方对其提供的相关方案进行修改;所有方案均应得到甲方的同意方可实施。经甲方确认的方案视为乙方提供服务的依据,乙方不得擅自修改。(2)甲方有权随时要求乙方向甲方汇报委托业务履行情况,有权监督乙方业务执行。2、甲方的义务(1)甲方应及时向乙方提供完成委托工作所需的相关文件、资料、信息等,为乙方实施活动提供必要的配合和协助。乙方所需相关文件、资料、信息等应以书面形式向甲方提出。(2)按合同约定向乙方支付相应的费用。 第三条 乙方权利和义务1、乙方的权利(1)乙方有权按合同约定向甲方收取本合同规定的各项服务费用。(2)乙方有权了解与实施本活动相关的资讯,并依此开展相应的工作。2、乙方的义务(1)乙方应妥善保管甲方提供的各项报告、文件资料、物品等,并于活动结束后归还甲方或得到甲方同意后进行销毁。(2)乙方按照与甲方沟通好的施工进度进去器材的安装,调试。(3)乙方技术人员及设备操作人员定期对展示器材进行检查、调试,同时乙方应定期为甲方提供技术支持及服务。 第四条 结算方式及期限11、本合同金额按 2018 年 05 月 03 日报价为 RMB : 150,000 元(人民币 : 伍万元整) 此费用含税费。具体费用见详细报价及物料器材清单。2、甲方在合同签订后的 3 个工作日内,搭建前 2 天,以银行转账的方式向乙方支付总价的 50%,即:RMB : 75 ,000 元(人民币 : 柒万伍仟元整) 作为预付款。2、甲方在展示结束后、10 个工作日内以银行转账形式一次性向乙方支付剩余的 50%,如有临时追加,则按实结算,乙方向甲方开具有效发票。3、费用支付方法:(汇入如下帐号) 开户银行:中国建设银行上海静安支行 帐户名称:广州睿基营销策划有限公司上海分公司 银行帐号:31001508300050051144 银行地址:上海市静安区愚园路 A 座 168-172 第五条 违约责任1、若因乙方原因导致展出不能正常进行的,甲方有权要求乙方尽快采取补救措施、继续履行。若采取补救措施后,仍未能按照合同及合同附件约定完成,甲方有权选择单方解除合同 ,要求乙方退还已经收取的款项,并要求乙方支付相当于本合同总金额 10%的违约金,若违约金不足以弥补甲方损失的,甲方有权向乙方继续追偿。2、如甲方延迟支付本合同约定的任何一笔款项,每逾期一个工作日,甲方应每日按本合同总金额的千分之五向乙方支付违约金。逾期支付超过 7 日,乙方有权选择解除合同,乙方选择解除合同的,甲方还应承担损害赔偿责任。 第六条 不可抗力1“”、本合同所称 不可抗力 ,是指不能预见、不能避免并不能克服的客观情况。其具体范围包括:地震、台风、火灾和其它自然灾害;战争、暴动等。2、任何一方由于不可抗力原因而不能履行或者不能完全履行本合同时,应在不可抗力事件发生后 3 日内及时向对方发出通知,通报不能履行或者不能完全履行的理由,以减轻可能给对方造成的损失,并在 ...

1、当您付费下载文档后,您只拥有了使用权限,并不意味着购买了版权,文档只能用于自身使用,不得用于其他商业用途(如 [转卖]进行直接盈利或[编辑后售卖]进行间接盈利)。
2、本站所有内容均由合作方或网友上传,本站不对文档的完整性、权威性及其观点立场正确性做任何保证或承诺!文档内容仅供研究参考,付费前请自行鉴别。
3、如文档内容存在违规,或者侵犯商业秘密、侵犯著作权等,请点击“违规举报”。

查找下载文件的指引

一、电脑端

- Windows 系统:按下键盘快捷键 `Ctrl + J`,即可打开下载列表。  

- Mac 系统:按下键盘快捷键 `⌘ + J`,即可打开下载列表。  

二、手机端

1. 打开手机浏览器,点击浏览器右下角的 “≡”(或“更多”)图标。  

2. 在弹出的菜单中找到并点击 “下载内容”(或类似选项),即可查看已下载的文件。  

提示:不同浏览器界面略有差异,若未找到“下载”入口,可尝试在浏览器设置中搜索“下载”关键词。


西湖音乐节搭建运营合同

确认删除?
签到
收藏
足迹
微信
  • 站长微信
回到顶部