电脑桌面
添加运营动脉到电脑桌面
安装后可以在桌面快捷访问

181023-奇瑞SUV瑞虎全系2019年营销策略及传播策略规划brief会员免费

181023-奇瑞SUV瑞虎全系2019年营销策略及传播策略规划brief_第1页
1/2
181023-奇瑞SUV瑞虎全系2019年营销策略及传播策略规划brief_第2页
2/2
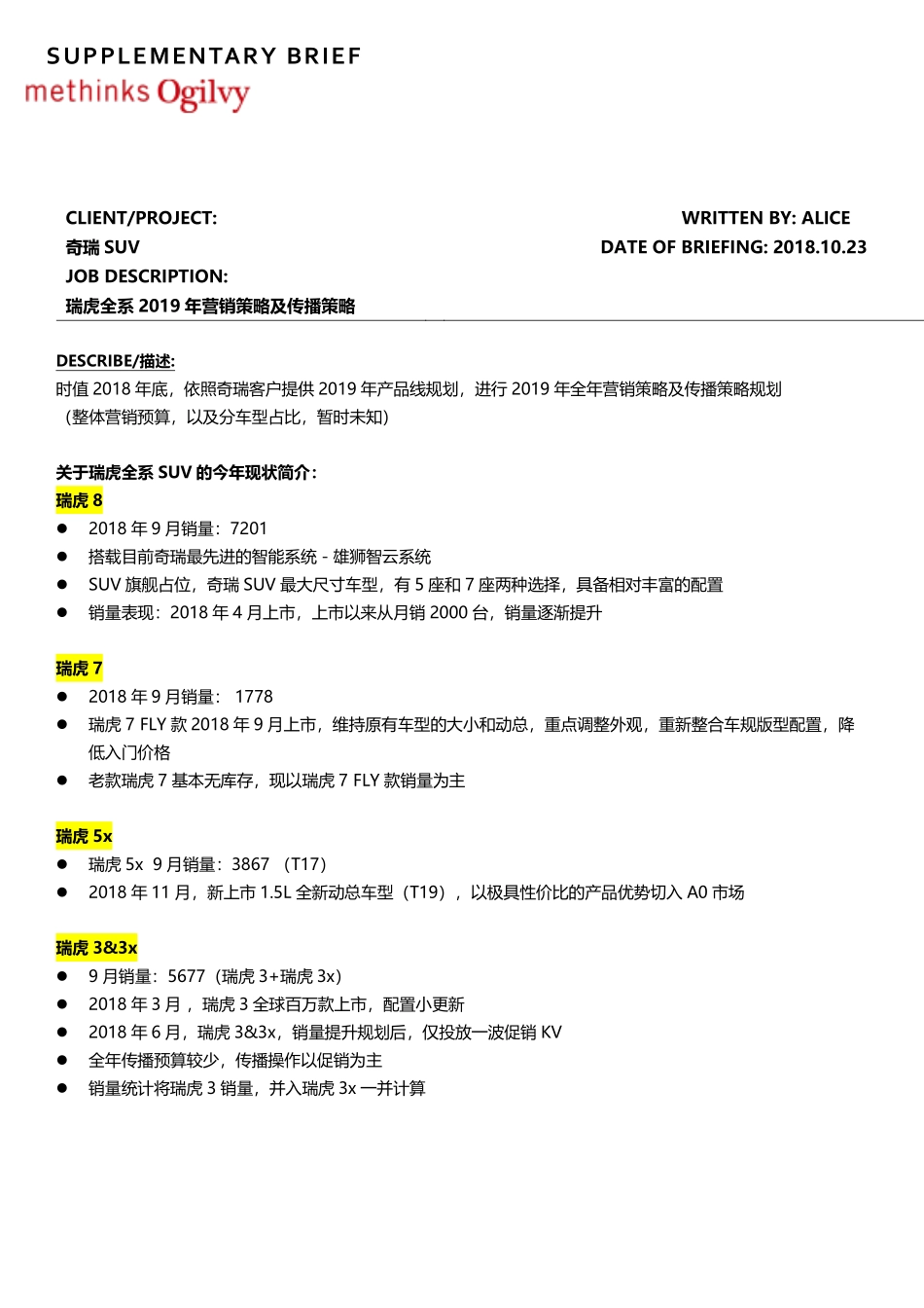
SUPPLEMENTARY BRIEF CLIENT/PROJECT: 奇瑞 SUV JOB DESCRIPTION: 瑞虎全系 2019 年营销策略及传播策略 WRITTEN BY: ALICE DATE OF BRIEFING: 2018.10.23 DESCRIBE/描述: 时值 2018 年底,依照奇瑞客户提供 2019 年产品线规划,进行 2019 年全年营销策略及传播策略规划 (整体营销预算,以及分车型占比,暂时未知) 关于瑞虎全系 SUV 的今年现状简介: 瑞虎 8  2018 年 9 月销量:7201  搭载目前奇瑞最先进的智能系统-雄狮智云系统  SUV 旗舰占位,奇瑞 SUV 最大尺寸车型,有 5 座和 7 座两种选择,具备相对丰富的配置  销量表现:2018 年 4 月上市,上市以来从月销 2000 台,销量逐渐提升 瑞虎 7  2018 年 9 月销量: 1778  瑞虎 7 FLY 款 2018 年 9 月上市,维持原有车型的大小和动总,重点调整外观,重新整合车规版型配置,降低入门价格  老款瑞虎 7 基本无库存,现以瑞虎 7 FLY 款销量为主 瑞虎 5x  瑞虎 5x 9 月销量:3867 (T17)  2018 年 11 月,新上市 1.5L 全新动总车型(T19),以极具性价比的产品优势切入 A0 市场 瑞虎 3&3x  9 月销量:5677(瑞虎 3+瑞虎 3x)  2018 年 3 月 ,瑞虎 3 全球百万款上市,配置小更新  2018 年 6 月,瑞虎 3&3x,销量提升规划后,仅投放一波促销 KV  全年传播预算较少,传播操作以促销为主  销量统计将瑞虎 3 销量,并入瑞虎 3x 一并计算 2 2019 年初步拟定车型规划: 1. 瑞虎 8 a) 全新车型 T1A,拟定 2019 年 6、7 月上市 b) 搭载全新动总 1.6T 新发动机,升级外观和内饰,整车尺寸基本不变, c) 价格略提升,与现有瑞虎 8 并行销售 2. 全新车型 T1E (具体命名暂无) a) 瑞虎 7 同级别,面向家庭用户(与瑞虎 7FLY 面对年轻人群略有取隔),期待涵盖人群更广 b) 预估价格,与瑞虎 7 相似 c) 车型尺寸大小与瑞虎 7 相似;1.5T 动总;智能配备最新版雄狮智云系统(与瑞虎 8 相同);搭载更加丰富的智能化的驾驶配置,包括盲区监测,自适应巡航,车道偏离预警 3. 瑞虎 7 现有瑞虎 7 FLY 款,计划 2019 年下半年上更新款,对于 T1E 面向更加年轻的人群,但目前无具体产品信息 4. 瑞虎 5x T17(5x 1.5T),2019年5月上新款年型车型,前脸更新,调整为与目前T19(5x 1.5L)一致 T17手动和T19自动,在2019年6月30日上国六版 5. 瑞虎 3 & 3x 2018年1月,瑞虎3 FL改款,改变前保险杠,统一为瑞虎8的前脸,同时调整车规版型; 拟明年年底,瑞虎3x FL改款,具体信息不详,客户内部还未最终确认 以下是客户给到的 19 年的产品规划:(表格没有显示的部分,是与客户电话沟通得知的信息) TIMING/交稿时间: 10 月 29 日(一):提交初稿,与品牌部+市场部提报沟通 Next step: 11 月 1 日(四) 出差芜湖,当面提报奇瑞营销公司总经理:贾总

1、当您付费下载文档后,您只拥有了使用权限,并不意味着购买了版权,文档只能用于自身使用,不得用于其他商业用途(如 [转卖]进行直接盈利或[编辑后售卖]进行间接盈利)。
2、本站所有内容均由合作方或网友上传,本站不对文档的完整性、权威性及其观点立场正确性做任何保证或承诺!文档内容仅供研究参考,付费前请自行鉴别。
3、如文档内容存在违规,或者侵犯商业秘密、侵犯著作权等,请点击“违规举报”。

查找下载文件的指引

一、电脑端

- Windows 系统:按下键盘快捷键 `Ctrl + J`,即可打开下载列表。  

- Mac 系统:按下键盘快捷键 `⌘ + J`,即可打开下载列表。  

二、手机端

1. 打开手机浏览器,点击浏览器右下角的 “≡”(或“更多”)图标。  

2. 在弹出的菜单中找到并点击 “下载内容”(或类似选项),即可查看已下载的文件。  

提示:不同浏览器界面略有差异,若未找到“下载”入口,可尝试在浏览器设置中搜索“下载”关键词。


181023-奇瑞SUV瑞虎全系2019年营销策略及传播策略规划brief

确认删除?
签到
收藏
足迹
微信
  • 站长微信
回到顶部