电脑桌面
添加运营动脉到电脑桌面
安装后可以在桌面快捷访问

自然之宝微信博主Brief-0527会员免费

自然之宝微信博主Brief-0527_第1页
1/9
自然之宝微信博主Brief-0527_第2页
2/9
自然之宝微信博主Brief-0527_第3页
3/9
自然之宝微信博主Brief-0527_第4页
4/9
自然之宝微信博主Brief-0527_第5页
5/9
自然之宝微信博主Brief-0527_第6页
6/9
自然之宝微信博主Brief-0527_第7页
7/9
自然之宝微信博主Brief-0527_第8页
8/9
自然之宝微信博主Brief-0527_第9页
9/9
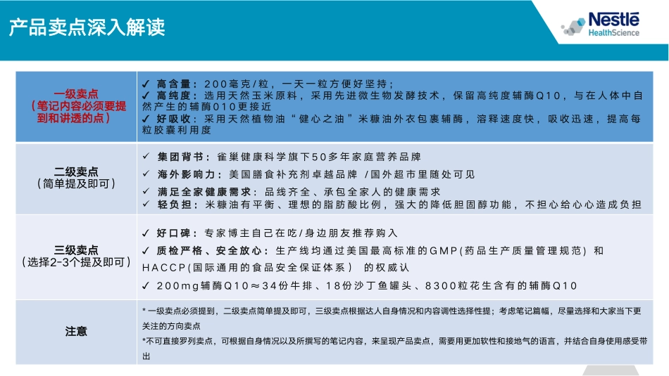
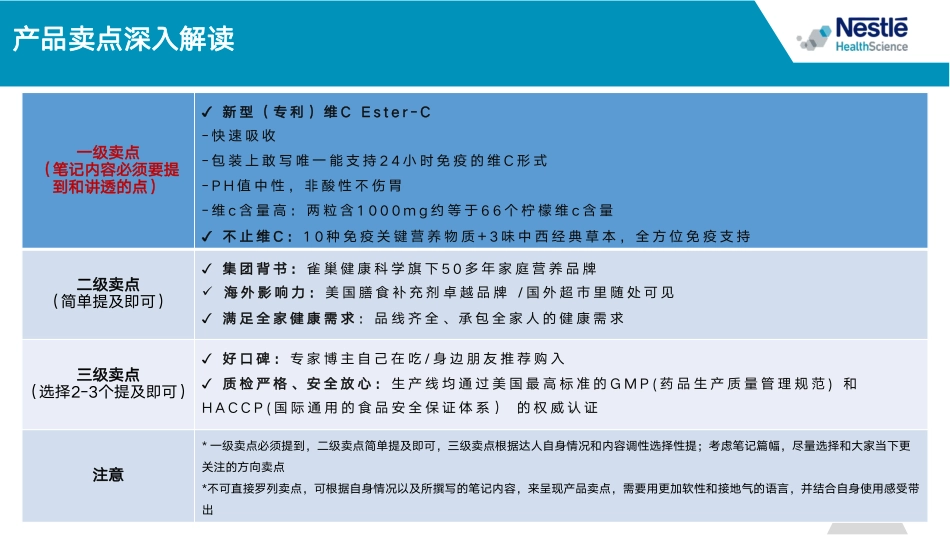
自然之宝微信博主Brief产品介绍:自然之宝24小时维C基本信息1.vc含量:1000mg/2粒2.吃法:一日2粒3.产品规格:50粒/瓶4.服用人群:18岁以上产品卖点深入解读一级卖点(笔记内容必须要提到和讲透的点)✓ 新 型 ( 专 利 ) 维 C E s t e r - C- 快 速 吸 收- 包 装 上 敢 写 唯 一 能 支 持 2 4 小 时 免 疫 的 维 C 形 式- P H 值 中 性 , 非 酸 性 不 伤 胃- 维 c 含 量 高 : 两 粒 含 1 0 0 0 m g 约 等 于 6 6 个 柠 檬 维 c 含 量✓ 不 止 维 C : 1 0 种 免 疫 关 键 营 养 物 质 + 3 味 中 西 经 典 草 本 , 全 方 位 免 疫 支 持二级卖点(简单提及即可)✓ 集 团 背 书 : 雀 巢 健 康 科 学 旗 下 5 0 多 年 家 庭 营 养 品 牌海 外 影 响 力 : 美 国 膳 食 补 充 剂 卓 越 品 牌 / 国 外 超 市 里 随 处 可 见✓ 满 足 全 家 健 康 需 求 : 品 线 齐 全 、 承 包 全 家 人 的 健 康 需 求三级卖点(选择2-3个提及即可)✓ 好 口 碑 : 专 家 博 主 自 己 在 吃 / 身 边 朋 友 推 荐 购 入✓ 质 检 严 格 、 安 全 放 心 : 生 产 线 均 通 过 美 国 最 高 标 准 的 G M P ( 药 品 生 产 质 量 管 理 规 范 ) 和 H A C C P ( 国 际 通 用 的 食 品 安 全 保 证 体 系 ) 的 权 威 认 证注意* 一级卖点必须提到,二级卖点简单提及即可,三级卖点根据达人自身情况和内容调性选择性提;考虑笔记篇幅,尽量选择和大家当下更关注的方向卖点*不可直接罗列卖点,可根据自身情况以及所撰写的笔记内容,来呈现产品卖点,需要用更加软性和接地气的语言,并结合自身使用感受带出产品介绍:自然之宝米糠油辅酶Q10基本信息辅酶含量:200mg/粒吃法:一日一粒产品规格:80粒/瓶产品卖点深入解读一级卖点(笔记内容必须要提到和讲透的点)✓ 高 含 量 : 2 0 0 毫 克 / 粒 , 一 天 一 粒 方 便 好 坚 持 ;✓ 高 纯 度 : 选 用 天 然 玉 米 原 料 , 采 用 先 进 微 生 物 发 酵 技 术 , 保 留 高 纯 度 辅 酶 Q 1 0 , 与 在 人 体 中 自然 产 生 的 辅 酶 0 1 0 更 接 近✓ 好 吸 收 : 采 用 天 然 植 物 油 “ 健 心 之 油 ” 米 糠 油 外 衣 包 裹 辅 酶 , 溶 释 速 度 快 , 吸 收 迅 速 , 提 高 每粒 胶 囊 利 用 度二级卖点(简单提及即可)集 团 背 书 : 雀 巢 健 康 科 学 旗 下 5 0 多 年 家 庭 营 养 品 牌海 外 影 响 力 : 美 国 膳 食 补 充 剂 卓 越 品 牌 / 国 外 超 市 里 随 处 可 见满 足 全 家 健 康 需 求 : 品 线 齐 全 、 承 包 全 家 人 的 健 康 需 求轻 负 担 : 米 糠 油 有 平 衡 、 理 想 的 脂 肪 酸 比 例 , 强 大 的 降 低 胆 固 醇 功 能 , 不 担 心 给 心 心 造 成 负 担三级卖点(选择2-3个提及即可)✓ 好 口 碑 : 专 家 博 主 自 己 在 吃 / 身 边 朋 友 推 荐 购 入✓ 质 检 严 格 、 安 全 放 心 : 生 产 线 均 通 过 美 国 最 高 标 准 的 G M P ( 药 品 生 产 质 量 管 理 规 范 ) 和 H A C C P ( 国 际 通 用 的 食 品 安 全 保 证 体 系 ) 的 权 威 认✓ 2 0 0 m g 辅 酶 Q 1 0 ≈ 3 4 份 牛 排 、 1 8 份 沙 丁 鱼 罐 头 、 8 3 0 0 粒 花 生 含 有 的 辅 酶 Q 1 0注意* 一级卖点必须提到,二级卖点简单提及即可,三级卖点根据达人自身情况和内容调性选择性提;考虑笔记篇幅,尽量选择和大家当下更关注的方向卖点*不可直接罗列卖点,...

1、当您付费下载文档后,您只拥有了使用权限,并不意味着购买了版权,文档只能用于自身使用,不得用于其他商业用途(如 [转卖]进行直接盈利或[编辑后售卖]进行间接盈利)。
2、本站所有内容均由合作方或网友上传,本站不对文档的完整性、权威性及其观点立场正确性做任何保证或承诺!文档内容仅供研究参考,付费前请自行鉴别。
3、如文档内容存在违规,或者侵犯商业秘密、侵犯著作权等,请点击“违规举报”。

查找下载文件的指引

一、电脑端

- Windows 系统:按下键盘快捷键 `Ctrl + J`,即可打开下载列表。  

- Mac 系统:按下键盘快捷键 `⌘ + J`,即可打开下载列表。  

二、手机端

1. 打开手机浏览器,点击浏览器右下角的 “≡”(或“更多”)图标。  

2. 在弹出的菜单中找到并点击 “下载内容”(或类似选项),即可查看已下载的文件。  

提示:不同浏览器界面略有差异,若未找到“下载”入口,可尝试在浏览器设置中搜索“下载”关键词。


自然之宝微信博主Brief-0527

确认删除?
签到
收藏
足迹
微信
  • 站长微信
回到顶部