电脑桌面
添加运营动脉到电脑桌面
安装后可以在桌面快捷访问

品牌设计服务合同(范本)会员免费

品牌设计服务合同(范本)_第1页
1/3
品牌设计服务合同(范本)_第2页
2/3
品牌设计服务合同(范本)_第3页
3/3
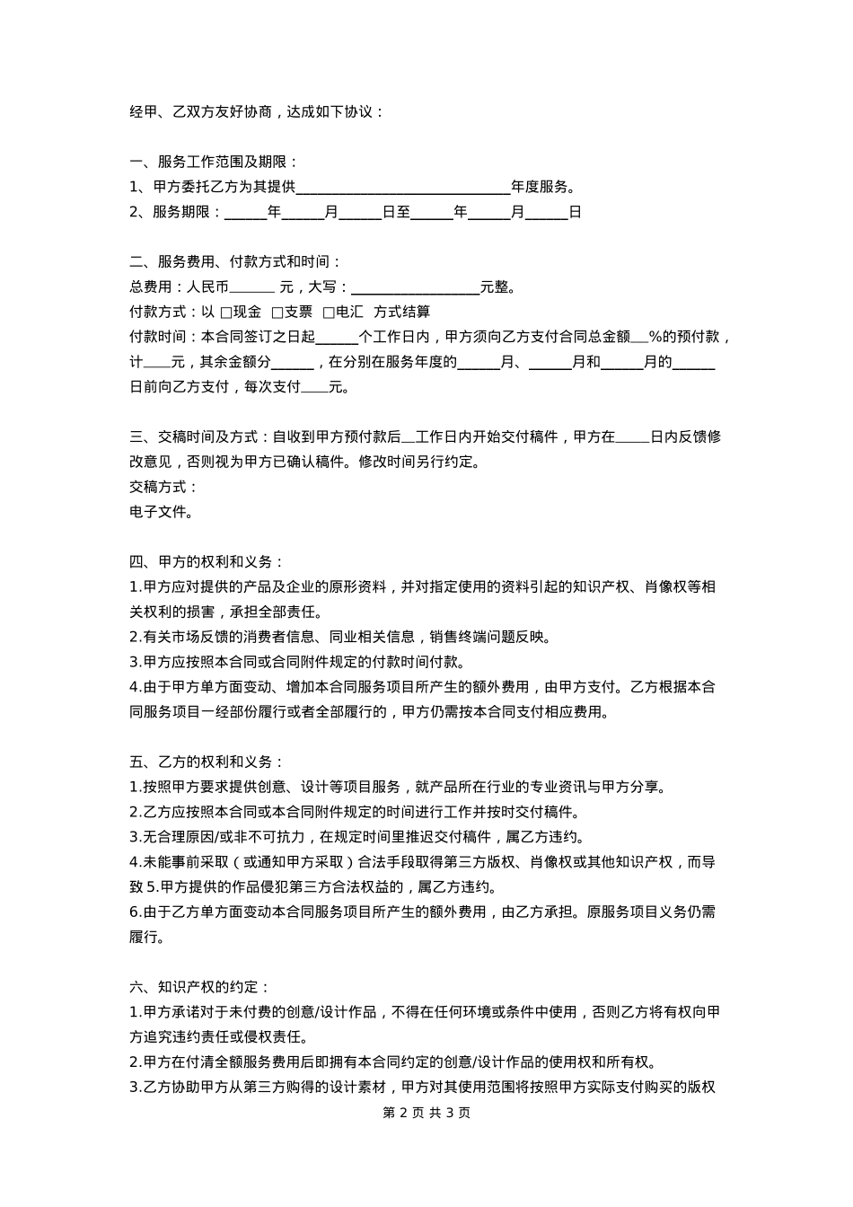
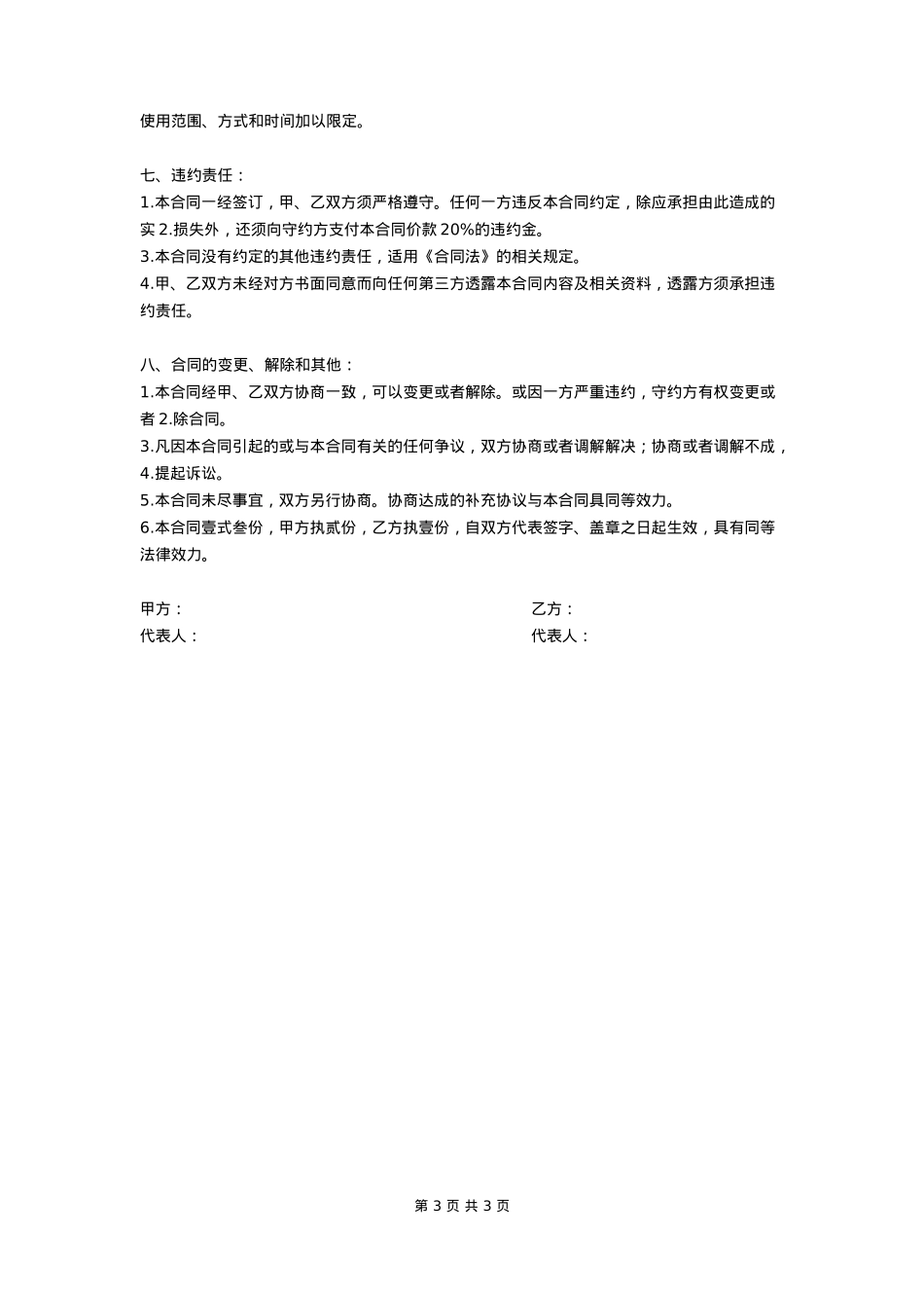
编号:_____________品牌设计服务委托合同 甲 方:________________________________________________ 乙 方:___________________________签订日期:_______年______月______日委托方:(以下简称甲方) 受托方:(以下简称乙方) 第 1 页 共 3 页经甲、乙双方友好协商,达成如下协议:一、服务工作范围及期限:1、甲方委托乙方为其提供______________________________年度服务。2、服务期限:______年______月______日至______年______月______日二、服务费用、付款方式和时间:总费用:人民币 元,大写:__________________元整。付款方式:以 □现金 □支票 □电汇 方式结算付款时间:本合同签订之日起______个工作日内,甲方须向乙方支付合同总金额 %的预付款,计 元,其余金额分______,在分别在服务年度的______月、______月和______月的______日前向乙方支付,每次支付 元。三、交稿时间及方式:自收到甲方预付款后 工作日内开始交付稿件,甲方在 日内反馈修改意见,否则视为甲方已确认稿件。修改时间另行约定。交稿方式:电子文件。四、甲方的权利和义务:1.甲方应对提供的产品及企业的原形资料,并对指定使用的资料引起的知识产权、肖像权等相关权利的损害,承担全部责任。2.有关市场反馈的消费者信息、同业相关信息,销售终端问题反映。3.甲方应按照本合同或合同附件规定的付款时间付款。4.由于甲方单方面变动、增加本合同服务项目所产生的额外费用,由甲方支付。乙方根据本合同服务项目一经部份履行或者全部履行的,甲方仍需按本合同支付相应费用。五、乙方的权利和义务:1.按照甲方要求提供创意、设计等项目服务,就产品所在行业的专业资讯与甲方分享。2.乙方应按照本合同或本合同附件规定的时间进行工作并按时交付稿件。3.无合理原因/或非不可抗力,在规定时间里推迟交付稿件,属乙方违约。4.未能事前采取(或通知甲方采取)合法手段取得第三方版权、肖像权或其他知识产权,而导致 5.甲方提供的作品侵犯第三方合法权益的,属乙方违约。6.由于乙方单方面变动本合同服务项目所产生的额外费用,由乙方承担。原服务项目义务仍需履行。六、知识产权的约定:1.甲方承诺对于未付费的创意/设计作品,不得在任何环境或条件中使用,否则乙方将有权向甲方追究违约责任或侵权责任。2.甲方在付清全额服务费用后即拥有本合同约定的创意/设计作品的使用权和所有权。3.乙方协助甲方从第三方购得的设计素材,甲方对其使用范围将按照甲方实际支付购买的版权 第 2 页 共 3 页使用范围、方式和时间加以限定。七、违约责任:1.本合同一经签订,甲、乙双方须严格遵守。任何一方违反本合同约定,除应承担由此造成的实 2.损失外,还须向守约方支付本合同价款 20%的违约金。3.本合同没有约定的其他违约责任,适用《合同法》的相关规定。4.甲、乙双方未经对方书面同意而向任何第三方透露本合同内容及相关资料,透露方须承担违约责任。八、合同的变更、解除和其他:1.本合同经甲、乙双方协商一致,可以变更或者解除。或因一方严重违约,守约方有权变更或者 2.除合同。3.凡因本合同引起的或与本合同有关的任何争议,双方协商或者调解解决;协商或者调解不成,4.提起诉讼。5.本合同未尽事宜,双方另行协商。协商达成的补充协议与本合同具同等效力。6.本合同壹式叁份,甲方执贰份,乙方执壹份,自双方代表签字、盖章之日起生效,具有同等法律效力。甲方:乙方: 代表人:代表人: 第 3 页 共 3 页

1、当您付费下载文档后,您只拥有了使用权限,并不意味着购买了版权,文档只能用于自身使用,不得用于其他商业用途(如 [转卖]进行直接盈利或[编辑后售卖]进行间接盈利)。
2、本站所有内容均由合作方或网友上传,本站不对文档的完整性、权威性及其观点立场正确性做任何保证或承诺!文档内容仅供研究参考,付费前请自行鉴别。
3、如文档内容存在违规,或者侵犯商业秘密、侵犯著作权等,请点击“违规举报”。

查找下载文件的指引

一、电脑端

- Windows 系统:按下键盘快捷键 `Ctrl + J`,即可打开下载列表。  

- Mac 系统:按下键盘快捷键 `⌘ + J`,即可打开下载列表。  

二、手机端

1. 打开手机浏览器,点击浏览器右下角的 “≡”(或“更多”)图标。  

2. 在弹出的菜单中找到并点击 “下载内容”(或类似选项),即可查看已下载的文件。  

提示:不同浏览器界面略有差异,若未找到“下载”入口,可尝试在浏览器设置中搜索“下载”关键词。


品牌设计服务合同(范本)

确认删除?
签到
收藏
足迹
微信
  • 站长微信
回到顶部