电脑桌面
添加运营动脉到电脑桌面
安装后可以在桌面快捷访问

短视频委托创作合同会员免费

短视频委托创作合同_第1页
1/8
短视频委托创作合同_第2页
2/8
短视频委托创作合同_第3页
3/8
短视频委托创作合同_第4页
4/8
短视频委托创作合同_第5页
5/8
短视频委托创作合同_第6页
6/8
短视频委托创作合同_第7页
7/8
短视频委托创作合同_第8页
8/8
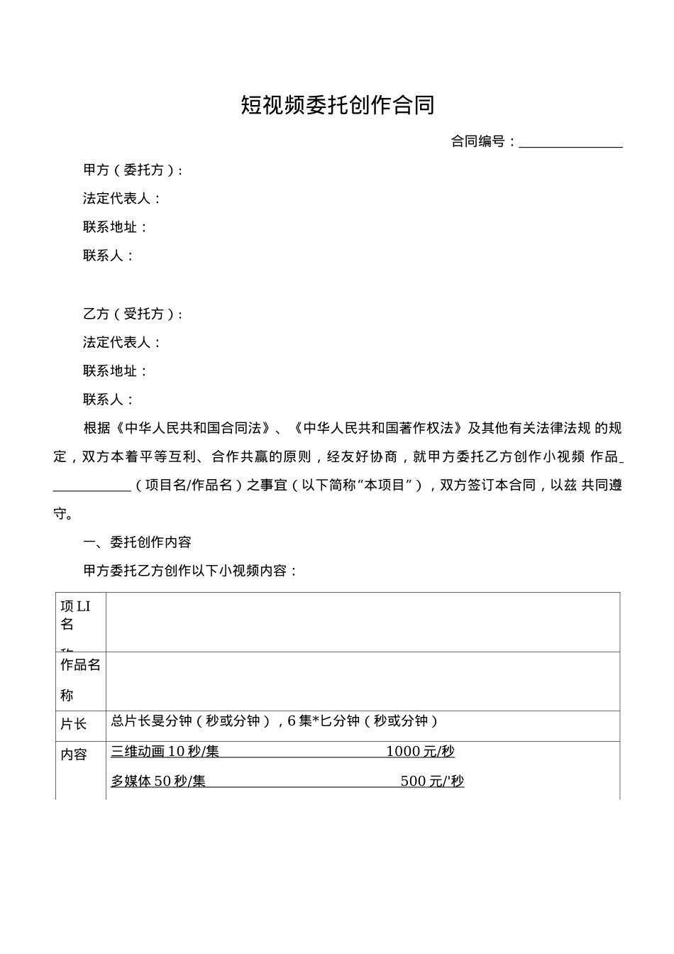
短视频委托创作合同合同编号: 甲方(委托方):法定代表人:联系地址:联系人:乙方(受托方):法定代表人:联系地址:联系人:根据《中华人民共和国合同法》、《中华人民共和国著作权法》及其他有关法律法规 的规定,双方本着平等互利、合作共赢的原则,经友好协商,就甲方委托乙方创作小视频 作品 (项目名/作品名)之事宜(以下简称“本项目 ),双方签订本合同,以兹 共同遵”守。一、委托创作内容甲方委托乙方创作以下小视频内容:项 LI名称作品名称片长总片长旻分钟(秒或分钟),6 集*匕分钟(秒或分钟)内容三维动画 10 秒 / 集 1000 元 / 秒 多媒体 50 秒 / 集 500 元 /' 秒 2输岀形式口标清口高清口超清其他□___________________________________交付形 式口光盘文件 口 BETA 带 口 FTP 传输主要演员其他音乐素材:口甲方提供版权音乐□乙方提供版权音乐视频素材:口甲方提供版权素材□乙方提供版权素材配音/语言:国语 英语 方言□□□_______________ □其他______________________________脚本:口甲方提供乙方提供□二、项目创作的实施2.1 乙方完成本项目创作的周期共计 个工作日,自本合同签订生效之日起计 算,乙方最退不得超过 年 月 日完成创作与验收。双方约定的创作 具体实施进度应依据本合同附件 1 进行。2.2 自本合同生效之日起 个工作日内,乙方须向甲方提交本项目创作实施所 必须的资料清单,甲方应在收到乙方清单后 个工作日内向乙方提供其开展项 U 创 作所需基础资料。2.3 如因甲方原因导致资料无法按时提交完毕的,乙方完成项 I」创作的周期相应顺延 , 由此产生的责任由甲方自行承担。2.4 乙方应自收到甲方提供的项目创作所需资料后 个工作日内,向甲方提交 书面创作方案。甲方如有任何异议,应在收到创作方案后 个工作日内向乙方提出 书面意见,否则视为甲方确认并同意按照乙方提交的方案实施创作。2.5 创作方案一经双方确认,即作为乙方创作依据及甲方进行项目验收的标准,并视 为本合同不可分割的一部分。如在乙方创作过程中,甲方提出变更创作方案时,乙方有权 予以拒绝;如乙方接受的,乙方可以停止原方案的实施并按照双方重新确认的修改方案进 行。双方可视实3际情况协商确定因工作量增加所产生的费用及需延长的创作时间。2.6 乙方完成创作后应及时向甲方提岀书面验收申请,甲方应在收到申请后 个工作日内进行项目验收,及时反馈验收结果。如甲方认为乙方创作内容不符 合双方确认的创作方案,验收不合格的,甲方有权要求乙方立即进行修改,直至符合创作 方案中确定的验收标准。如甲方在规定时间内未予进行验收的,或未提出反馈意见,或已 经正式使用的,视为甲方验收合格。三、付费方式3.1 甲乙双方经协商确定,每集创作费用为 元,共计 集,总计人民币 元(大写人民币 圆)(含税/不含税)。3.2 甲乙双方协商确定,前述创作费用由甲方采取以下第 种方式向乙方支付:3. 2. 1 一次性付费方式:甲方应于本合同签订之日其 个工作日内向乙方指定收款账户一次性支付 3. 1 中全 部创作费用;3.2.2 分期付款方式:甲方应按照以下支付阶段及方式向乙方指定收款账户支付本合同项下创作费用:3. 2. 2. 1 在本合同生效后 个工作日内,甲方应向乙方支付项目总价的 % 作为首付款,即 元人民币。3. 2. 2. 2 乙方提交项 U 创作方案并经甲方书面确认后,甲方须于 个工作日内 向乙方支付项目总价的 %作为进度款,即 元人民币。3. 2. 2. 3 乙方项目创作完成并经甲方验收通过后,甲方应于 个工作日内向乙 方支付项目总价的 %作为尾款,即 元人民币。3. 2.3 甲乙双方协商确定的其他付费方式: :3.3 乙方应于甲方付款前向甲方开具相应金额的增值税也 J 血 1 发票,发票内容 为 : 3.4 乙方指定的收款账号为:开户名称: :开户银行: ;4银行账号: =1四、 甲方的权利与义务4.1 甲方有权了解乙方的工作进展情况并督促乙方按约定的时间完成制作。甲方有权 对乙方的创作提出要求和建议,对创作方案和提交验收的成品提出修改意见。4.2...

1、当您付费下载文档后,您只拥有了使用权限,并不意味着购买了版权,文档只能用于自身使用,不得用于其他商业用途(如 [转卖]进行直接盈利或[编辑后售卖]进行间接盈利)。
2、本站所有内容均由合作方或网友上传,本站不对文档的完整性、权威性及其观点立场正确性做任何保证或承诺!文档内容仅供研究参考,付费前请自行鉴别。
3、如文档内容存在违规,或者侵犯商业秘密、侵犯著作权等,请点击“违规举报”。

查找下载文件的指引

一、电脑端

- Windows 系统:按下键盘快捷键 `Ctrl + J`,即可打开下载列表。  

- Mac 系统:按下键盘快捷键 `⌘ + J`,即可打开下载列表。  

二、手机端

1. 打开手机浏览器,点击浏览器右下角的 “≡”(或“更多”)图标。  

2. 在弹出的菜单中找到并点击 “下载内容”(或类似选项),即可查看已下载的文件。  

提示:不同浏览器界面略有差异,若未找到“下载”入口,可尝试在浏览器设置中搜索“下载”关键词。


短视频委托创作合同

确认删除?
签到
收藏
足迹
微信
  • 站长微信
回到顶部