电脑桌面
添加运营动脉到电脑桌面
安装后可以在桌面快捷访问

版权授权协议书(短视频项目)(需修改)会员免费

版权授权协议书(短视频项目)(需修改)_第1页
1/4
版权授权协议书(短视频项目)(需修改)_第2页
2/4
版权授权协议书(短视频项目)(需修改)_第3页
3/4
版权授权协议书(短视频项目)(需修改)_第4页
4/4
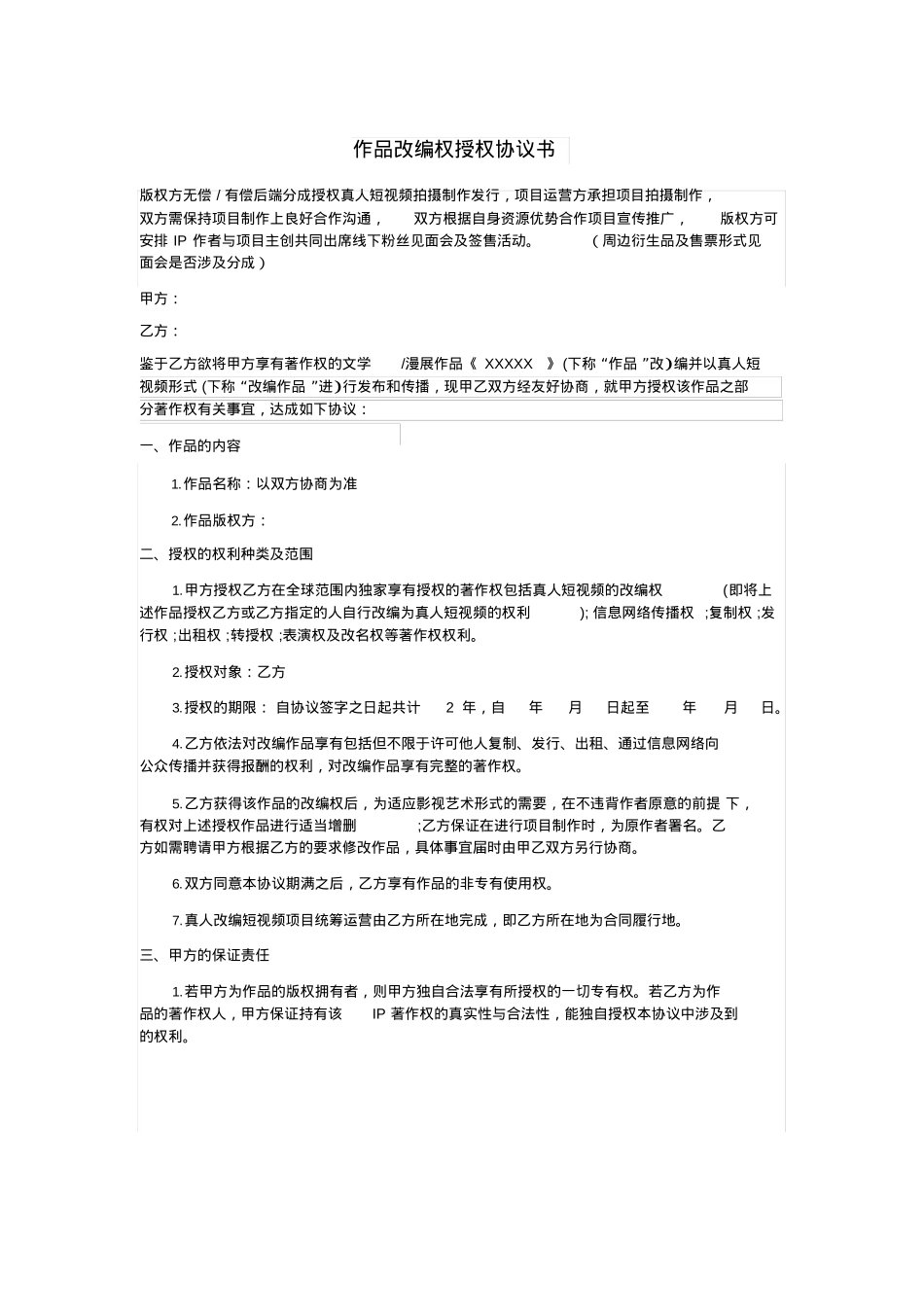
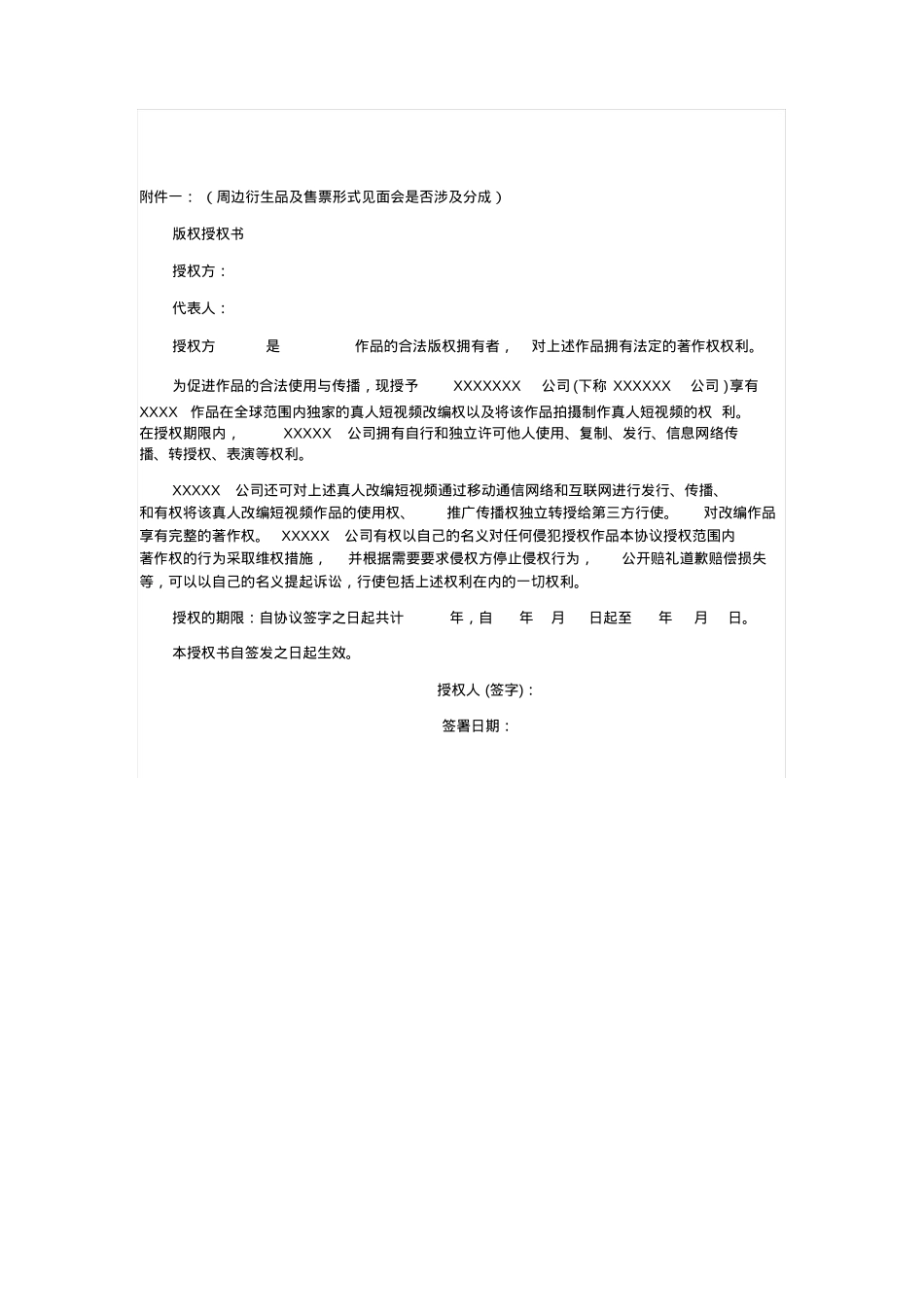
作品改编权授权协议书 版权方无偿 / 有偿后端分成授权真人短视频拍摄制作发行,项目运营方承担项目拍摄制作,双方需保持项目制作上良好合作沟通,双方根据自身资源优势合作项目宣传推广,版权方可安排 IP 作者与项目主创共同出席线下粉丝见面会及签售活动。 (周边衍生品及售票形式见面会是否涉及分成)甲方: 乙方:鉴于乙方欲将甲方享有著作权的文学/漫展作品《 XXXXX》(下称 “作品 ”改)编并以真人短视频形式 (下称 “改编作品 ”进)行发布和传播,现甲乙双方经友好协商,就甲方授权该作品之部分著作权有关事宜,达成如下协议:一、作品的内容1.作品名称:以双方协商为准2.作品版权方:二、授权的权利种类及范围1.甲方授权乙方在全球范围内独家享有授权的著作权包括真人短视频的改编权(即将上述作品授权乙方或乙方指定的人自行改编为真人短视频的权利); 信息网络传播权 ;复制权 ;发行权 ;出租权 ;转授权 ;表演权及改名权等著作权权利。2.授权对象:乙方3.授权的期限: 自协议签字之日起共计2 年,自年月日起至年月日。4.乙方依法对改编作品享有包括但不限于许可他人复制、发行、出租、通过信息网络向公众传播并获得报酬的权利,对改编作品享有完整的著作权。5. 乙方获得该作品的改编权后,为适应影视艺术形式的需要,在不违背作者原意的前提 下,有权对上述授权作品进行适当增删;乙方保证在进行项目制作时,为原作者署名。乙方如需聘请甲方根据乙方的要求修改作品,具体事宜届时由甲乙双方另行协商。6.双方同意本协议期满之后,乙方享有作品的非专有使用权。7.真人改编短视频项目统筹运营由乙方所在地完成,即乙方所在地为合同履行地。三、甲方的保证责任1. 若甲方为作品的版权拥有者,则甲方独自合法享有所授权的一切专有权。若乙方为作品的著作权人,甲方保证持有该IP 著作权的真实性与合法性,能独自授权本协议中涉及到的权利。2.该作品不含有任何侵犯他人版权的内容,不包含任何诽谤他人的内容,也不包含任何违反中国法律法规的内容,否则甲方将自行承担一切由此引起的法律责任,并赔偿乙方的损失。3.独家授权的, 甲方保证所授权的权利未同时授权给任何第三方;也未曾作为抵押财产或其他财产转移给任何第三方,也未曾作为礼物赠与任何第三方。4.独家授权的,在本协议有效期内,甲方未经乙方同意对上述所列各项专有权,不得向任何第三方授权。5.本协议若系甲方之代理人代为签署,代为承诺、保证;代理人应保证其被授权的合法、有效,并按本协议约定,履行职责。六、乙方对甲方作品修改权的范围限制1.甲方同意乙方为改编短视频作品目的而改动作品的题目、部分情节和对白等。2.乙方使用甲方版权所属作品仅用于该作品的短视频真人改编版,未经甲方许可不得做其他艺术样式的改编。七、宣传及权利保护1.乙方对改编作品进行宣传需要甲方配合的其他事宜双方根据当时情形另行约定。2.乙方有权以自己的名义对任何侵犯授权作品本协议授权范围内著作权的行为采取维权措施, 并根据需要要求侵权方停止侵权行为,公开赔礼道歉赔偿损失等,可以以自己的名义提起诉讼,行使包括上述权利在内的一切权利。八、违约责任1.在本协议有效期间,甲方如授权第三方以与乙方相同的方式使用作品,将本合同授予乙方的权利以与乙方相同的方式再授予任何第三方,甲方应赔偿乙方因此遭受的相关损失。2.甲方违反本协议其他规定的,应赔偿乙方因此遭受的相关损失。3.由于战争、地震、水灾、火灾、疫情等其他不可抗力原因而不能履行本协议或延迟履行本协议的一方可不负有违约的责任,但应立即以可行的方式通知对方,并及时向对方提供有权机关出具的证明书。九、其他1.本协议期满两个月内,甲乙双方享有根据本协议条款内容与对方优先续约的权利。2.甲方、乙方对本协议的内容负有保密义务,未经对方书面许可,任何一方不可将本协议内容披露给第三方。3.双方联系人信息详见本协议首页,双方联系人如有变更须书面通知对方,其他未尽事宜由甲乙双方另行协商解决。4.本协议一经签订, 即为不可撤销, 甲方对乙方的授权也不可撤销;关于撤销或终止本协议的事宜,依照本协议约定,或由甲乙...

1、当您付费下载文档后,您只拥有了使用权限,并不意味着购买了版权,文档只能用于自身使用,不得用于其他商业用途(如 [转卖]进行直接盈利或[编辑后售卖]进行间接盈利)。
2、本站所有内容均由合作方或网友上传,本站不对文档的完整性、权威性及其观点立场正确性做任何保证或承诺!文档内容仅供研究参考,付费前请自行鉴别。
3、如文档内容存在违规,或者侵犯商业秘密、侵犯著作权等,请点击“违规举报”。

查找下载文件的指引

一、电脑端

- Windows 系统:按下键盘快捷键 `Ctrl + J`,即可打开下载列表。  

- Mac 系统:按下键盘快捷键 `⌘ + J`,即可打开下载列表。  

二、手机端

1. 打开手机浏览器,点击浏览器右下角的 “≡”(或“更多”)图标。  

2. 在弹出的菜单中找到并点击 “下载内容”(或类似选项),即可查看已下载的文件。  

提示:不同浏览器界面略有差异,若未找到“下载”入口,可尝试在浏览器设置中搜索“下载”关键词。


版权授权协议书(短视频项目)(需修改)

确认删除?
签到
收藏
足迹
微信
  • 站长微信
回到顶部