电脑桌面
添加运营动脉到电脑桌面
安装后可以在桌面快捷访问

动画IP项目合伙协议会员免费

动画IP项目合伙协议_第1页
1/4
动画IP项目合伙协议_第2页
2/4
动画IP项目合伙协议_第3页
3/4
动画IP项目合伙协议_第4页
4/4
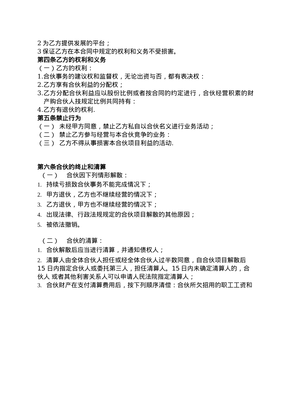
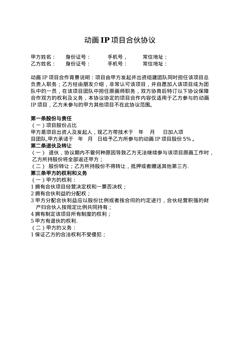
动画 IP 项目合伙协议甲方姓名: 身份证号: 手机号, 常住地址:乙方姓名: 身份证号: 手机号: 常住地址:动画 IP 项目合作背景说明:项目由甲方发起并出资组建团队同时担任该项目总 负贵人职务;乙方经由朋友介绍,非常认可该项目,并自愿加入该项目成为团 队中的一员,在该项目团队中担任原画师职务,双方协商后特订以下协议保障 合作双方的权利及义务,本协议协定的项目合作内容仅适用于乙方参与的动画IP 项目,乙方未参与的甲方其他项目不在此协议范围。第一条股份与责任(一)项目股份占比甲方是项目出资人及发起人,现乙方带技术于 年 月 日加入项目团队,甲方承诺于 年 月 日给予乙方所参与的动画 IP 项目股份 5% 。第二条退伙及转让(一) 退伙,协议期内不管何种原因导致乙方无法继续参与该项目原画工作时, 乙方所持股份将全部返还甲方;(二) 股份转让;乙方所持股份不得转让,抵押或者赠送其他第三方.第三条甲方的权利和义务(一)甲方的权利:1 拥有合伙项目经营决定权和一票否决权;2 拥有合伙利益的分配权;3 甲方分配合伙利益应以股份比例或者按合伺的约定进行,合伙经营积强的财产归合伙人按规定比例共同持有;4 拥有制定该项目所有制度的权利; 5 甲方有退伙的权利.(二)甲方的义务:1 保证乙方的合法权利不受侵犯;2 为乙方提供发展的平台;3 保证乙方在本合同中规定的权利和义务不受损害。第四条乙方的权利和义务(一)乙方的权利:1.合伙事务的建议权和监督权,无论出资与否,都有表决权:2.乙方享有合伙利益的分配权;3.乙方分配合伙利益应以股份比例或者按合同的约定进行,合伙经营积素的财产购合伙人技规定比例共同持有:4.乙方有退伙的权利.第五条禁止行为(一) 未经甲方同意,禁止乙方私自以合伙名义进行业务活动;(二) 禁止乙方参与经营与本合伙竞争的业务:(三) 乙方不得从事损害本合伙项目利益的活动.第六条合伙的终止和清算(一)合伙因下列情形解散:1. 持续亏损致合伙事务不能完成情况下;2. 甲方退伙,乙方也不继续经营的情况下;3. 乙方退伙,甲方也不继续经营的情况下;4. 出现法律、行政法规规定的合伙项目解散的其他原因;5. 被依法撤销。(二)合伙的清算:1. 合伙解散后应当进行清算,并通知债权人;2. 清算人由全体合伙人担任或经全体合伙人过半数同意,自合伙项目解散后 15 日内指定合伙人或委托第三人,担任清算人。15 日内未确定清算人的,合伙人 或者其他利害关系人可以申请人民法院指定清算人;3. 合伙财产在支付清算费用后,按下列顺序清偿:合伙所欠招用的职工工资和 劳动保险费用;合伙所欠税款;合伙的债务;返还合伙人的出资;4. 清算时合伙有亏损,合伙财产不足清偿的部分,按甲乙双方股份比例承担。第七条其他:(一)本合同一式两份,合伙人各执一份;(二)本合同经合伙人签名、按手印后生效;(三) 该协议有效期为 2020 年 8 月 21 日至 2020 年 10 月 21 日,在此期间合作顺利,甲乙双方均遵守协议内容,且未有退伙情况下,甲方承诺重新签订协议条款,并在一年内增加乙方所参与动画 IP 项目股份 5%,即届时一年后乙方将累积该项目股份为 10%甲方(盖章): 甲方(签字): 年 月 日 签订地点: 乙方(盖章): 乙方(签字): 年 月 日签订地点:

1、当您付费下载文档后,您只拥有了使用权限,并不意味着购买了版权,文档只能用于自身使用,不得用于其他商业用途(如 [转卖]进行直接盈利或[编辑后售卖]进行间接盈利)。
2、本站所有内容均由合作方或网友上传,本站不对文档的完整性、权威性及其观点立场正确性做任何保证或承诺!文档内容仅供研究参考,付费前请自行鉴别。
3、如文档内容存在违规,或者侵犯商业秘密、侵犯著作权等,请点击“违规举报”。

查找下载文件的指引

一、电脑端

- Windows 系统:按下键盘快捷键 `Ctrl + J`,即可打开下载列表。  

- Mac 系统:按下键盘快捷键 `⌘ + J`,即可打开下载列表。  

二、手机端

1. 打开手机浏览器,点击浏览器右下角的 “≡”(或“更多”)图标。  

2. 在弹出的菜单中找到并点击 “下载内容”(或类似选项),即可查看已下载的文件。  

提示:不同浏览器界面略有差异,若未找到“下载”入口,可尝试在浏览器设置中搜索“下载”关键词。


动画IP项目合伙协议

确认删除?
签到
收藏
足迹
微信
  • 站长微信
回到顶部