电脑桌面
添加运营动脉到电脑桌面
安装后可以在桌面快捷访问

达人签约协议会员免费

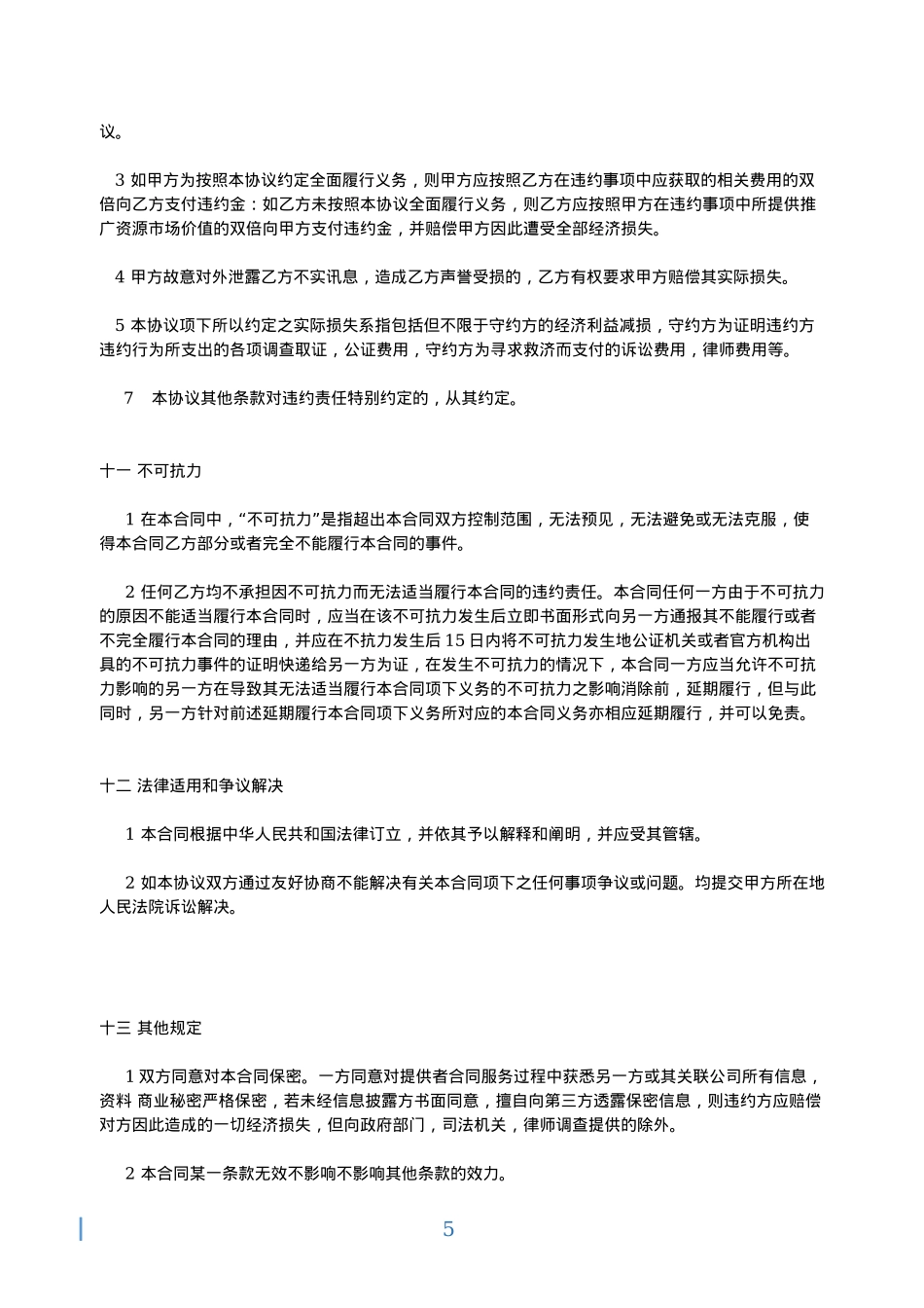
达人签约协议_第1页
1/6
达人签约协议_第2页
2/6
达人签约协议_第3页
3/6
达人签约协议_第4页
4/6
达人签约协议_第5页
5/6
达人签约协议_第6页
6/6
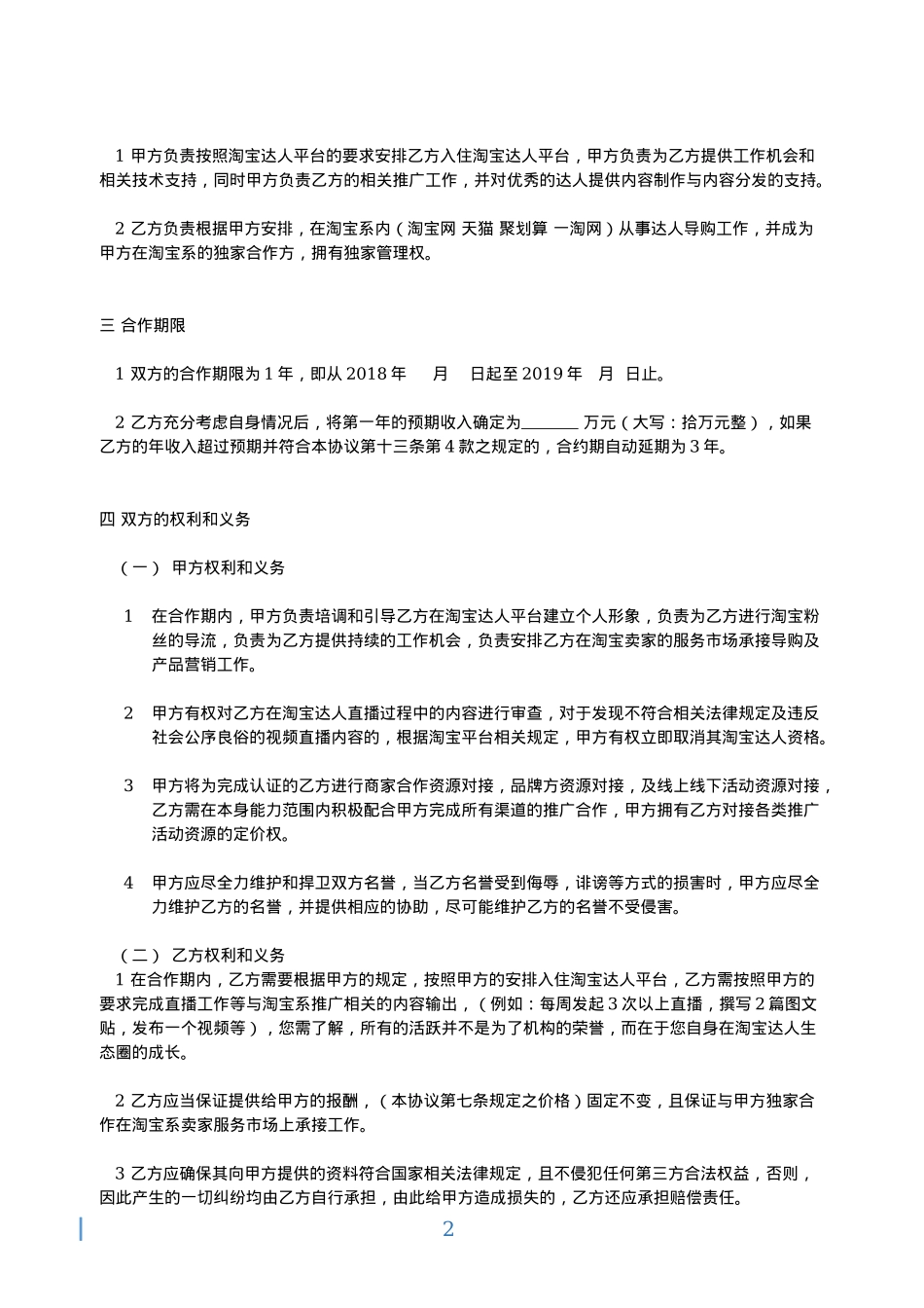
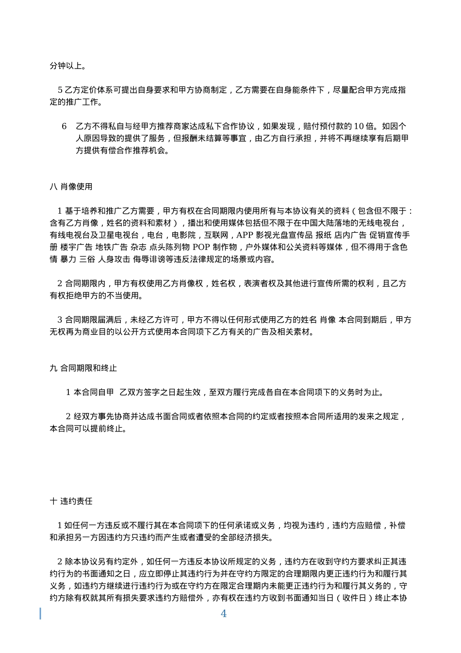
1经纪人与淘宝达人合作协议甲方:地址:邮政编码:联系电话:乙方:性别:身份证号码:住址:邮政编码:联系电话:鉴于: 1 甲方和手机淘宝进行战略合作,甲方负责组织淘宝达人的工作。 2 乙方自身拥有良好的条件和天赋,具有成为淘宝达人的重要潜质,委托甲方扶持乙方在淘宝不断发展。 双方本着自愿,平等 互惠互利,诚实信用的原则,经成分友好协商,订立如下合同条款,以资共同恪守履行: 一,定义:1 淘宝达人:是指通过淘宝达人平台认证可享有淘宝达人权限的提供淘宝导购服务的推广者。2, 支付宝:第三方支付平台,公司全称为支付宝(中国)网络技术有限公司,提供网络上,转账, 还款,缴费等服务,域名 alipay.com.3 推广费用:是指达人成功推广商品之后,卖家应支付的各项费用总和。推广费用=推广基数*推广费用比率(由卖家自行设置,淘宝无限制规定)。推广基数指达人推广商品被成功购买时的实际成交价格(支付宝支付金额,不包含运费及其它阿里妈妈规定不包含在内的费用)。4 阿里妈妈:指杭州阿里妈妈软件服务有限公司。 二 合作内容2 1 甲方负责按照淘宝达人平台的要求安排乙方入住淘宝达人平台,甲方负责为乙方提供工作机会和相关技术支持,同时甲方负责乙方的相关推广工作,并对优秀的达人提供内容制作与内容分发的支持。 2 乙方负责根据甲方安排,在淘宝系内(淘宝网 天猫 聚划算 一淘网)从事达人导购工作,并成为甲方在淘宝系的独家合作方,拥有独家管理权。 三 合作期限 1 双方的合作期限为 1 年,即从 2018 年月日起至 2019 年月 日止。 2 乙方充分考虑自身情况后,将第一年的预期收入确定为 万元(大写:拾万元整),如果乙方的年收入超过预期并符合本协议第十三条第 4 款之规定的,合约期自动延期为 3 年。 四 双方的权利和义务(一) 甲方权利和义务 1在合作期内,甲方负责培调和引导乙方在淘宝达人平台建立个人形象,负责为乙方进行淘宝粉丝的导流,负责为乙方提供持续的工作机会,负责安排乙方在淘宝卖家的服务市场承接导购及产品营销工作。2甲方有权对乙方在淘宝达人直播过程中的内容进行审查,对于发现不符合相关法律规定及违反社会公序良俗的视频直播内容的,根据淘宝平台相关规定,甲方有权立即取消其淘宝达人资格。3甲方将为完成认证的乙方进行商家合作资源对接,品牌方资源对接,及线上线下活动资源对接,乙方需在本身能力范围内积极配合甲方完成所有渠道的推广合作,甲方拥有乙方对接各类推广活动资源的定价权。4甲方应尽全力维护和捍卫双方名誉,当乙方名誉受到侮辱,诽谤等方式的损害时,甲方应尽全力维护乙方的名誉,并提供相应的协助,尽可能维护乙方的名誉不受侵害。(二) 乙方权利和义务 1 在合作期内,乙方需要根据甲方的规定,按照甲方的安排入住淘宝达人平台,乙方需按照甲方的要求完成直播工作等与淘宝系推广相关的内容输出,(例如:每周发起 3 次以上直播,撰写 2 篇图文贴,发布一个视频等),您需了解,所有的活跃并不是为了机构的荣誉,而在于您自身在淘宝达人生态圈的成长。 2 乙方应当保证提供给甲方的报酬,(本协议第七条规定之价格)固定不变,且保证与甲方独家合作在淘宝系卖家服务市场上承接工作。 3 乙方应确保其向甲方提供的资料符合国家相关法律规定,且不侵犯任何第三方合法权益,否则,因此产生的一切纠纷均由乙方自行承担,由此给甲方造成损失的,乙方还应承担赔偿责任。3 4 乙方保证,其向甲方提供服务的形式,过程,直播内容不违反任何法律规定,不违反任何公序良俗,也不侵犯任何第三方的合法权益,否则,因此产生的一切法律责任均由乙方自行承担,同时,甲方有权立即书面通知乙方解除本协议。5乙方保证在协议内时间,保持推广工作价格固定不变:推广工作价格的调整需要提前一个月和甲方沟通,非经甲方书面同意的,不得变更推广工作价格。 五 支付1 甲方委托乙方的推广酬劳将在每月 15 日(如遇到休息日则顺延至休息日后次日),以银行转账或支付宝转账的方式向乙方支付相关款项。2 乙方指定结算账号:账号所有者须为乙方,乙方承诺以账号收到甲...

1、当您付费下载文档后,您只拥有了使用权限,并不意味着购买了版权,文档只能用于自身使用,不得用于其他商业用途(如 [转卖]进行直接盈利或[编辑后售卖]进行间接盈利)。
2、本站所有内容均由合作方或网友上传,本站不对文档的完整性、权威性及其观点立场正确性做任何保证或承诺!文档内容仅供研究参考,付费前请自行鉴别。
3、如文档内容存在违规,或者侵犯商业秘密、侵犯著作权等,请点击“违规举报”。

查找下载文件的指引

一、电脑端

- Windows 系统:按下键盘快捷键 `Ctrl + J`,即可打开下载列表。  

- Mac 系统:按下键盘快捷键 `⌘ + J`,即可打开下载列表。  

二、手机端

1. 打开手机浏览器,点击浏览器右下角的 “≡”(或“更多”)图标。  

2. 在弹出的菜单中找到并点击 “下载内容”(或类似选项),即可查看已下载的文件。  

提示:不同浏览器界面略有差异,若未找到“下载”入口,可尝试在浏览器设置中搜索“下载”关键词。


达人签约协议

确认删除?
签到
收藏
足迹
微信
  • 站长微信
回到顶部