电脑桌面
添加运营动脉到电脑桌面
安装后可以在桌面快捷访问

网红达人视频独家合作协议范本会员免费

网红达人视频独家合作协议范本_第1页
1/5
网红达人视频独家合作协议范本_第2页
2/5
网红达人视频独家合作协议范本_第3页
3/5
网红达人视频独家合作协议范本_第4页
4/5
网红达人视频独家合作协议范本_第5页
5/5
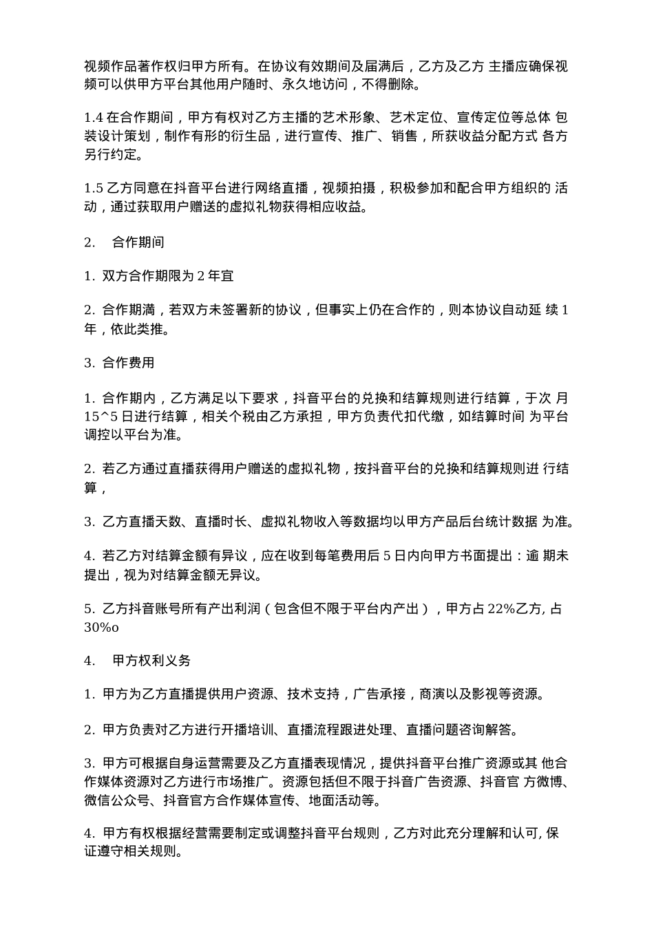
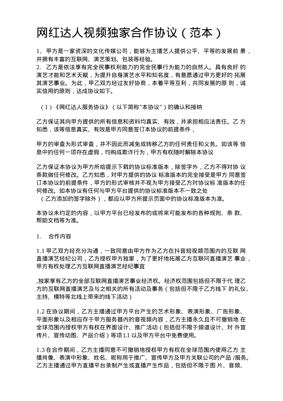
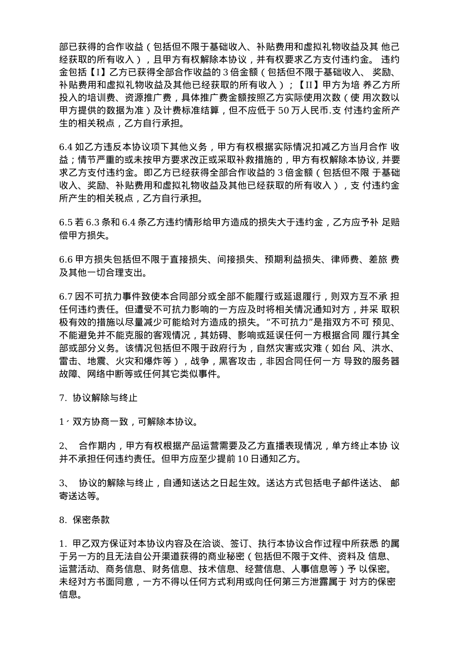
网红达人视频独家合作协议(范本)1、甲方是一家资深的文化传媒公司,能够为主播艺人提供公平、平等的发展前 景,并拥有丰富的互联网、演艺策划、包装等经验。2.乙方是依法享有完全民事权利能力的完全民事行为能力的自然人。具有良好 的演艺才能和艺术天赋,为提升自身演艺水平和知名度,有意愿通过甲方更好的 拓展其演艺事业。为此,甲乙双方经过友好协商,本着平等互利,共同发展的原 则,诚实信用的原则,达成协议如下。(1)《网红达人服务协议》(以下简称“本协议 )的确认和接纳”乙方保证其向甲方提供的所有信息和资料均真实、有效,并承担相应法责任。乙 方知悉,该等信息真实、有效是甲方同意签订本协议的前提条件,甲方的审查为形式审查,并不因此而减免或转移乙方的任何责任和义务。如该等 信息中的任何一项存在虚假,均构成欺诈行为,甲方有权随时解除本协议乙方保证本协议为甲方所给提示下载的协议标准版本,除签字外,乙方不得对协 议条款做任何修改。乙方知悉,对甲方提供的协议 标准版本的完全接受是甲方 同意签订本协议的前提条件,甲方的形式审核并不视为甲方接受乙方对协议标 准版本的任何修改。如本协议有任何与甲方平台提供的协议标准版本不一致之处(乙方添加的签字除外),都应以甲方所提示页面中的协议标准版本为准。本协议未约定的内容,以甲方平台巳经发布的或将来可能发布的各种规则、条 款、帮助文档等为准。1.合作内容1.1 甲乙双方经充分沟通,一致同意由甲方作为乙方在抖音短视频范围内的互联 网直播演艺经纪公司,乙方授权甲方独家,为了更好地拓展乙方互联冋直播演艺 事业,甲方有权处理乙方互联网直播演艺经纪事宜,独家享有乙方的全部互联网直播演艺事业经济权。经济权范围包括但不限于代 理乙方的互联网直播演艺及与之相关的所有活动及事务(包括但不限于乙方线下 的礼仪、主持、模特等北线上带来的线下活动)1.2 在协议期间,乙方主播通过甲方平台产生的艺术形象、表演形象、广告形象、 平面形象以及相应存于甲方服务器内的音视频内容,乙方主播永久且不可撤销地 在全球范围内授权甲方有权在界面设计、推广活动(包括但不限于频道设计、对 外宣传片、宣传动图、产品介绍)等项 L1 以及甲方平台中免费使用。1.3 在合作期间,乙方主播同意不可撤销地授权甲方有权在全球范围内使用乙方 主播肖像、表演中形象、姓名、昵称用于推广、宣传甲方及甲方关联公司的产品 /服务。乙方主播通过甲方直播平台录制产生或直播产生作品,包括但不限于图 片、音频、视频作品著作权归甲方所有。在协议有效期间及届满后,乙方及乙方 主播应确保视频可以供甲方平台其他用户随时、永久地访问,不得删除。1.4 在合作期间,甲方有权对乙方主播的艺术形象、艺术定位、宣传定位等总体 包装设计策划,制作有形的衍生品,进行宣传、推广、销售,所获收益分配方式 各方另行约定。1.5 乙方同意在抖音平台进行网络直播,视频拍摄,积极参加和配合甲方组织的 活动,通过获取用户赠送的虚拟礼物获得相应收益。2.合作期间1. 双方合作期限为 2 年宜2. 合作期満,若双方未签署新的协议,但事实上仍在合作的,则本协议自动延 续 1年,依此类推。3. 合作费用1. 合作期内,乙方满足以下要求,抖音平台的兑换和结算规则进行结算,于次 月15^5 日进行结算,相关个税由乙方承担,甲方负责代扣代缴,如结算时间 为平台调控以平台为准。2. 若乙方通过直播获得用户赠送的虚拟礼物,按抖音平台的兑换和结算规则逬 行结算,3. 乙方直播天数、直播时长、虚拟礼物收入等数据均以甲方产品后台统计数据 为准。4. 若乙方对结算金额有异议,应在收到每笔费用后 5 日内向甲方书面提出:逾 期未提出,视为对结算金额无异议。5. 乙方抖音账号所有产出利润(包含但不限于平台内产出),甲方占 22%乙方 , 占 30%o4.甲方权利义务1. 甲方为乙方直播提供用户资源、技术支持,广告承接,商演以及影视等资源。2. 甲方负责对乙方进行开播培训、直播流程跟进处理、直播问题咨询解答。3. 甲方可根据自身运营需要及乙方直播表现情况,提供抖音平台推广...

1、当您付费下载文档后,您只拥有了使用权限,并不意味着购买了版权,文档只能用于自身使用,不得用于其他商业用途(如 [转卖]进行直接盈利或[编辑后售卖]进行间接盈利)。
2、本站所有内容均由合作方或网友上传,本站不对文档的完整性、权威性及其观点立场正确性做任何保证或承诺!文档内容仅供研究参考,付费前请自行鉴别。
3、如文档内容存在违规,或者侵犯商业秘密、侵犯著作权等,请点击“违规举报”。

查找下载文件的指引

一、电脑端

- Windows 系统:按下键盘快捷键 `Ctrl + J`,即可打开下载列表。  

- Mac 系统:按下键盘快捷键 `⌘ + J`,即可打开下载列表。  

二、手机端

1. 打开手机浏览器,点击浏览器右下角的 “≡”(或“更多”)图标。  

2. 在弹出的菜单中找到并点击 “下载内容”(或类似选项),即可查看已下载的文件。  

提示:不同浏览器界面略有差异,若未找到“下载”入口,可尝试在浏览器设置中搜索“下载”关键词。


网红达人视频独家合作协议范本

确认删除?
签到
收藏
足迹
微信
  • 站长微信
回到顶部