电脑桌面
添加运营动脉到电脑桌面
安装后可以在桌面快捷访问

传媒公司入职保密协议会员免费

传媒公司入职保密协议_第1页
1/3
传媒公司入职保密协议_第2页
2/3
传媒公司入职保密协议_第3页
3/3
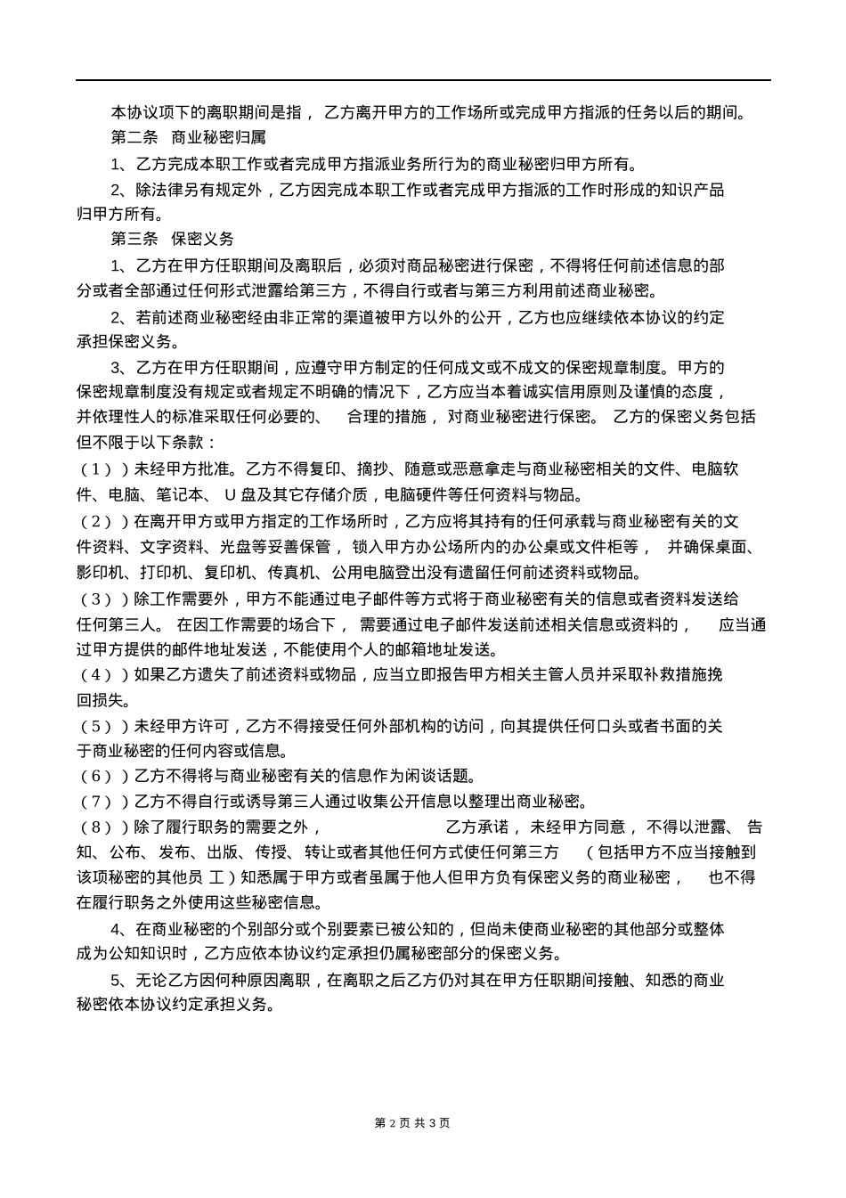
第 1 页 共 3 页保密协议甲乙方:方:身份证号:地址:联系方式: 鉴于乙方在为甲方工作时,有接触、了解、利用甲方所拥有的商业秘密之便利和需要,为保证甲方的商业秘密不被泄露后被用于乙方本公司工作之外的用途,明确甲乙双方关于保护商业秘密的权利和义务。经甲乙双方友好协商,依据《中华人民共和国劳动合同法》、《合同法》、《反不正当竞争法》等相关法律法规,结合相关地方规章,签订本协议。第一条 定义1、商业秘密本协议约定的商业秘密是指, 甲方拥有或持有的, 未公开的、 能够给甲方带来经济利益或者竞争优势、具有实用性并属于本条2 和 3 款规定的技术信息和经营信息及与知识产权有的信息和材料、甲方对第三方,包括但不限于客户、合作伙伴等,负有保密义务的属于本条2 和 3款规定相关技术信息和经营信息与属于本协议规定的商业秘密。2、技术信息本协议约定的的技术信息包括但限于:研发战略、技术方案、计算机软件、数据库、工程设计、研究开发记录、技术报告、测试报告、检测报告、图纸、样品、样机、模型、模具、技术文档,设计方案、专利技术等。3、经营信息本协议约定的经营信息包括但不限于:市场信息、交易渠道、客户名单、分销网络、销售价格、行销计划、广告策划、广告策划、竞争策略、采购信息、采购渠道、进货价格、供应商名单、加盟商名单、管理信息、财务信息、人力资源信息、货源情报、销售政策、商标信息、招投标中的标底及标书内容等。4、载体本协议项下载有商业秘密的载体,包括但不限于传统纸质载体及U 盘、硬盘、光碟、网络存储空间、聊天软件等载体。5、任职期间本协议项下所指的任职期间是指,乙方进入甲方的工作场所, 接受甲方指派的任务, 或进入甲方指定的工作场所之日 (存在两个及以上时间的, 以前一个为准) 起至乙方实际离开甲方的工作场所、 任务结束或离开甲方指定的工作场所之日止(存在两个及以上时间的, 以后一个为准)。6、离职期间 第 2 页 共 3 页本协议项下的离职期间是指, 乙方离开甲方的工作场所或完成甲方指派的任务以后的期间。第二条 商业秘密归属1、乙方完成本职工作或者完成甲方指派业务所行为的商业秘密归甲方所有。2、除法律另有规定外,乙方因完成本职工作或者完成甲方指派的工作时形成的知识产品归甲方所有。第三条 保密义务1、乙方在甲方任职期间及离职后,必须对商品秘密进行保密,不得将任何前述信息的部分或者全部通过任何形式泄露给第三方,不得自行或者与第三方利用前述商业秘密。2、若前述商业秘密经由非正常的渠道被甲方以外的公开,乙方也应继续依本协议的约定承担保密义务。3、乙方在甲方任职期间,应遵守甲方制定的任何成文或不成文的保密规章制度。甲方的保密规章制度没有规定或者规定不明确的情况下,乙方应当本着诚实信用原则及谨慎的态度,并依理性人的标准采取任何必要的、合理的措施, 对商业秘密进行保密。 乙方的保密义务包括但不限于以下条款:(1))未经甲方批准。乙方不得复印、摘抄、随意或恶意拿走与商业秘密相关的文件、电脑软 件、电脑、笔记本、 U 盘及其它存储介质,电脑硬件等任何资料与物品。(2))在离开甲方或甲方指定的工作场所时,乙方应将其持有的任何承载与商业秘密有关的文件资料、文字资料、光盘等妥善保管, 锁入甲方办公场所内的办公桌或文件柜等, 并确保桌面、影印机、打印机、复印机、传真机、公用电脑登出没有遗留任何前述资料或物品。(3))除工作需要外,甲方不能通过电子邮件等方式将于商业秘密有关的信息或者资料发送给任何第三人。 在因工作需要的场合下, 需要通过电子邮件发送前述相关信息或资料的,应当通过甲方提供的邮件地址发送,不能使用个人的邮箱地址发送。(4))如果乙方遗失了前述资料或物品,应当立即报告甲方相关主管人员并采取补救措施挽回损失。(5))未经甲方许可,乙方不得接受任何外部机构的访问,向其提供任何口头或者书面的关于商业秘密的任何内容或信息。(6))乙方不得将与商业秘密有关的信息作为闲谈话题。(7))乙方不得自行或诱导第三人通过收集公开信息以整理出商业秘密。(8)...

1、当您付费下载文档后,您只拥有了使用权限,并不意味着购买了版权,文档只能用于自身使用,不得用于其他商业用途(如 [转卖]进行直接盈利或[编辑后售卖]进行间接盈利)。
2、本站所有内容均由合作方或网友上传,本站不对文档的完整性、权威性及其观点立场正确性做任何保证或承诺!文档内容仅供研究参考,付费前请自行鉴别。
3、如文档内容存在违规,或者侵犯商业秘密、侵犯著作权等,请点击“违规举报”。

查找下载文件的指引

一、电脑端

- Windows 系统:按下键盘快捷键 `Ctrl + J`,即可打开下载列表。  

- Mac 系统:按下键盘快捷键 `⌘ + J`,即可打开下载列表。  

二、手机端

1. 打开手机浏览器,点击浏览器右下角的 “≡”(或“更多”)图标。  

2. 在弹出的菜单中找到并点击 “下载内容”(或类似选项),即可查看已下载的文件。  

提示:不同浏览器界面略有差异,若未找到“下载”入口,可尝试在浏览器设置中搜索“下载”关键词。


传媒公司入职保密协议

您可能关注的文档

确认删除?
签到
收藏
足迹
微信
  • 站长微信
回到顶部