电脑桌面
添加运营动脉到电脑桌面
安装后可以在桌面快捷访问

MCN直播资料-运营合同会员免费

MCN直播资料-运营合同_第1页
1/3
MCN直播资料-运营合同_第2页
2/3
MCN直播资料-运营合同_第3页
3/3
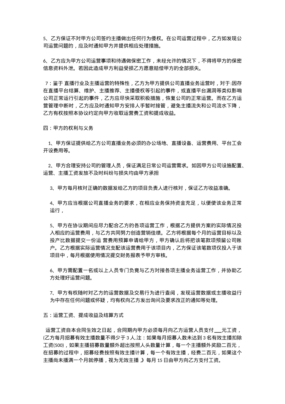
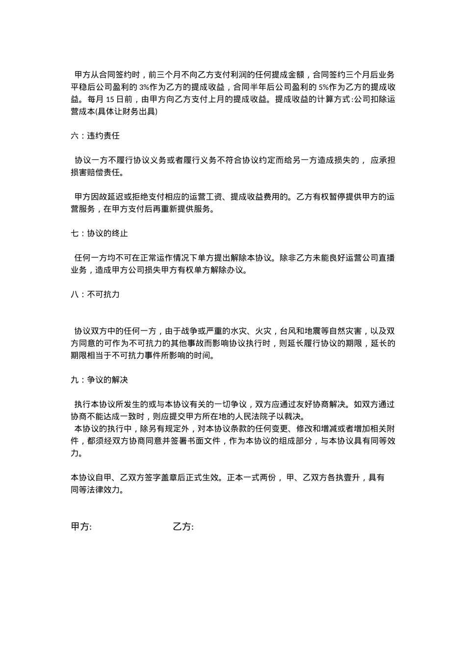
运营合同 甲方:乙方:甲、乙双方基于各自拥有的独特优势和能力,甲方授权委托乙方运作公司直播业务事宜达成以下协议:一、合作形式: 本协议所称合作,指由甲方提办公场所、运营费用、直播设备、运营和线下主播宿舍等直播必须条件,乙方负责主播招募、主播管理、直播平台维护等公司有关直播运营业务,双方联合经营的运营模式。二、合作期限及目标 本合同期限自 年 月 日起至 年 月 日止。三、甲方的资质 甲方必须为在中国境内依法登记、注册的经营主体,甲方保证其具有签订本协议的主体资格,并依法具有经营本协议所列条件的权利能力和行为能力。如甲方提供虚假文件。乙方有权随时解除本协议及全部附件,甲方还应承担由此产生的法律责任。四、双方的权利与义务乙方权利与义务 1、乙方依据甲方实际情况搭建网上直播平台并提供相应的运营团队支持,保证其正常运行,使甲方在直播平台交易活动得以顺利进行。2、乙方组建并管理该项目的运营团队,并负责主播招募及公司运营管理、直播平台维护、主播培训、主播运营管理、主播营销推厂、数据分析等工作。该团队提供服务岗位包括:主播运营管理,主播营销推厂,主播培训和招募等,3、乙方负责做好主播运营的各项整体运营方案,如公司需要维护主播、购买直播平台道具、参加平台内的活动、平台主播 IP 打造等要与甲方协商达成一致后实施,并在实施过程中根据实际情况与甲方协商达成一致后进行调整。4、乙方在申清运营费用时,需提前做好计划,并把相关计划提交给甲方审批,甲方同意并确认后方能实施。5、乙方保证不对甲方公司签约主播做出任何行为侵权。在公司运营过程中,乙方如发现公司运营问题的,应及时通知甲方并提供相应处理措施。6、乙方应为甲方公司运营事项和待遇做保密工作,未经允许的情况下,不得将甲方的保密信息资料外泄。若因此造成甲方利益受损乙方愿意赔偿甲方的全部损失。 7:鉴于 直播行业及主播运营的特殊性,乙方为甲方提供公司直播业务运营时,对于:因存在直播平台结算、维护、主播推荐、主播侵权等引起的事件,或直播平台漏洞等类似影响公司正常运行引起的事件,乙方应尽快采取积极措施,恢复公司的正常运营。而在乙方运营管理中断时,乙方应及时通知甲方安排人手暂时接管,避免主播流失和公司流水下降,乙方有权按照本协议约定向甲方收取运营费工资和提成收益。四:甲方的权利与义务 1、甲方保证提供给乙方公司直播业务必须的办公场地、直播设备、运营费用、平台工会开设费用等。2、甲方合理安持公司的管理人员,保证满足日常公司运营需求。如因甲方公司设施配置、运营、主播工资发放不及时纠纷与损失均由甲方承担3、甲方每月核对正确的数据发给乙方的项目负责人进行核对,保证乙方收益准确。4、甲方应当根据公司直播业务的要求,在相应业务保持资金充足,以便使该业务正常运行,5、甲方在协议期间应尽力配合乙方的各项运营工作,根据乙方提供方案的实际情况投入相应的运营费用,与乙方共同努力创造营销佳绩。乙方将根据每个月的运营目标以及投产比数据提交一份运 营费用预算申请给甲方,甲方确认后将把该笔款项预留公司账户。乙方根据实际运营情况支配该运营费用于该项目内,乙方保证该笔数项仅投入于该项目中,每月根据使用情况提交财务报表予甲方审核。6、甲方需配置一名或以上人员专门负竟与乙方对接各项主播业务运营工作,并协助乙方处理好运营问题。7、甲方有权随时对乙方的运营数据及交易行为进行查阅,发现运营数据或主播收益行为中存在任何问题或怀疑,均有权向乙方发出询问及要求改正的通知等处理。五:运营工资、提成收益及结算方式 运营工资自本合同生效之日起,合同期内甲方必须每月向乙方运营人员支付 元工资,(乙方每月招募有效主播数量不得少于 3 人.注:如果每月招募人数未达到 3 名有效主播扣除工资(500),如果主播招募数量额外超出按照人头数量计算,每一个主播额外奖励二百元,在招募的过程中,招募经费按照有效主播计算,每一个有效主播,经费二百元,如果这个主播尚未播满一个月就停播,视为无效主播,》每月 15 日由甲方向乙方支付工资。 甲方从合同签约时,前三个月...

1、当您付费下载文档后,您只拥有了使用权限,并不意味着购买了版权,文档只能用于自身使用,不得用于其他商业用途(如 [转卖]进行直接盈利或[编辑后售卖]进行间接盈利)。
2、本站所有内容均由合作方或网友上传,本站不对文档的完整性、权威性及其观点立场正确性做任何保证或承诺!文档内容仅供研究参考,付费前请自行鉴别。
3、如文档内容存在违规,或者侵犯商业秘密、侵犯著作权等,请点击“违规举报”。

查找下载文件的指引

一、电脑端

- Windows 系统:按下键盘快捷键 `Ctrl + J`,即可打开下载列表。  

- Mac 系统:按下键盘快捷键 `⌘ + J`,即可打开下载列表。  

二、手机端

1. 打开手机浏览器,点击浏览器右下角的 “≡”(或“更多”)图标。  

2. 在弹出的菜单中找到并点击 “下载内容”(或类似选项),即可查看已下载的文件。  

提示:不同浏览器界面略有差异,若未找到“下载”入口,可尝试在浏览器设置中搜索“下载”关键词。


MCN直播资料-运营合同

确认删除?
签到
收藏
足迹
微信
  • 站长微信
回到顶部