电脑桌面
添加运营动脉到电脑桌面
安装后可以在桌面快捷访问

抖音视频艺人合作协议会员免费

抖音视频艺人合作协议_第1页
1/5
抖音视频艺人合作协议_第2页
2/5
抖音视频艺人合作协议_第3页
3/5
抖音视频艺人合作协议_第4页
4/5
抖音视频艺人合作协议_第5页
5/5
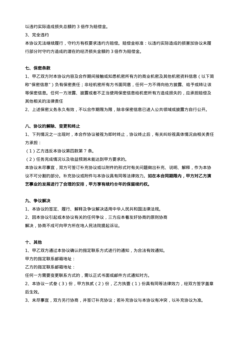
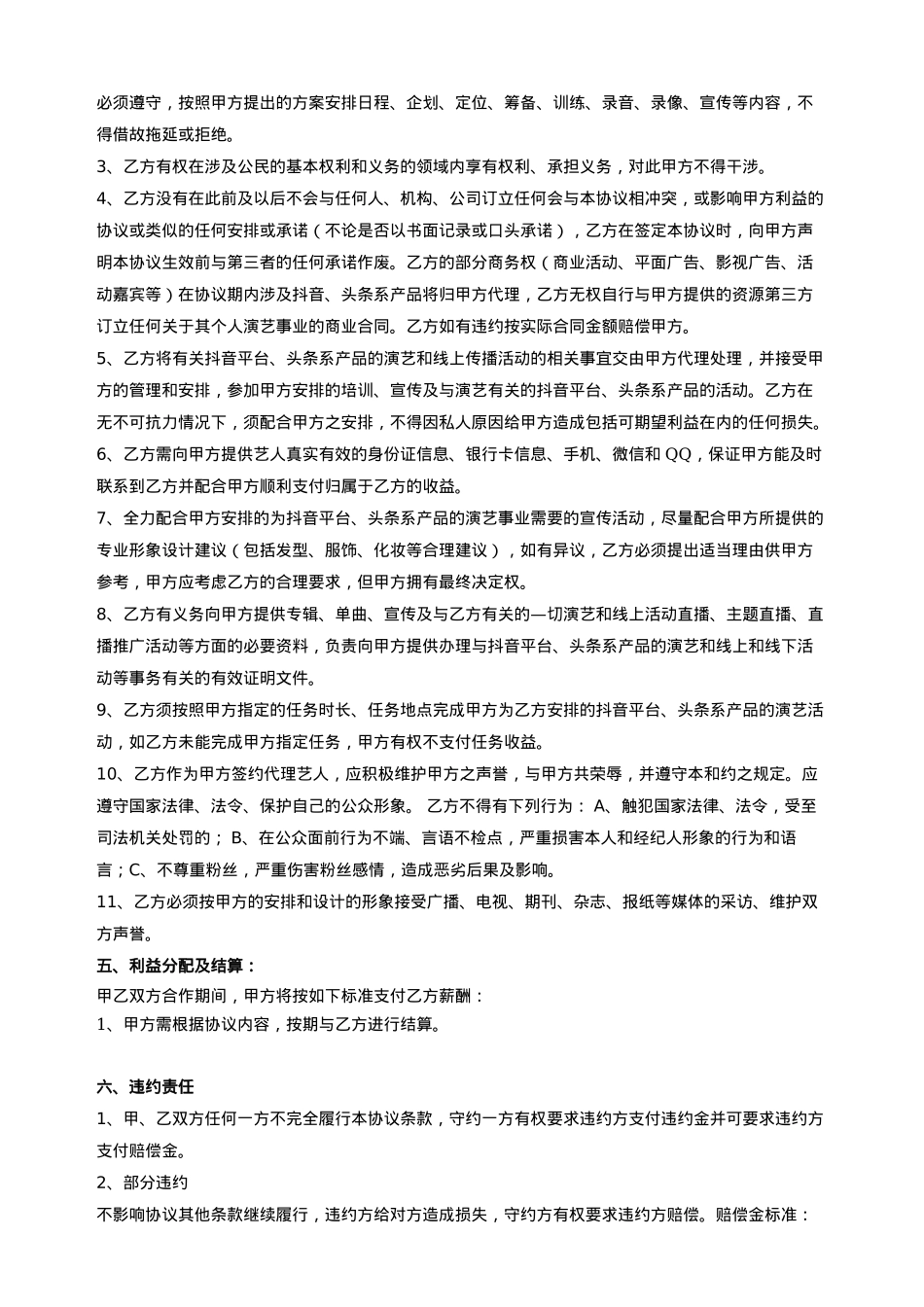
抖音视频签约协议甲方:地址:法人:联系电话:乙方:抖音 ID:联系人:联络电话:鉴于:甲方是一家 ,能够为艺人提供公平、平等的发展前景,并拥有丰富的互联网娱乐平台资源及互联网内容策划包装经验;乙方拥有具有良好的演艺才能和艺术天赋方面的艺人,为提升艺人自身演艺水平和知名度,有意愿通过甲方在抖音平台以及头条系产品获得更好的拓展。为此,甲乙双方经过友好协商,本着平等互利,共同发展的原则,达成协议如下:一、合约范围:甲乙双方签订合约,乙方为甲方提供合作艺人,甲方即为乙方的授权经纪公司,甲乙双方达成共识,双方共同发展,共同获益。演艺活动 是指:“”甲方为乙方提供的抖音平台、头条系产品在网络公开或公开场合有关乙方形象、声音、演唱或舞蹈等内容表演,乙方配合甲方输出演艺内容。二、合约期限:本合约期限为叁年,自 年 月 日至 年 月 日。三、甲方的权利和义务:1、甲方将负责本合约范围内乙方的演艺工作的市场运作和活动(抖音平台、头条系产品),同时保留在本合约期内,音、视等作品及相关衍生作品的全部版权和邻接权的使用和授权权利。未经双方许可,任何第三方不得以任何方式使用。2、甲方作为乙方的授权经纪公司,有权使用或授权其他任何第三方以任何形式使用乙方声像权利,但授权或使用的方式必须告知乙方,并向乙方及时出具详细的费用产生帐目,并按照本合约的利益分配原则与乙方进行分配。3、在本合约有效期内甲方为宣传、促销的目的,有权使用乙方姓名、肖像、简历等有关乙方的内容资料及记录有乙方的姓名、肖像、简历、表演及送资料的录音、录像、电影、照片、文稿等。4、甲方在本协议期内将根据乙方的表现,将自身的媒体资源为乙方的个人形像进行分阶段的投入,进行有商业目的推广运作(在抖音平台、头条系产品)。具体推广任务及预算,双方可签订补充协议或以附件的形式对有关问题做出补充、说明、解释,作为本协议不可分割的部分。5、甲方应遵守国家有关法律法规以及有关主管部门的相关管理规定,由甲方代扣代缴乙方的个人所得税,税收凭证由甲方保管,乙方可留复印件。6、合约期内,甲方不得干预乙方从事与本合约无关的,与直播或演艺活动无关的,对甲方声誉无关的,以及对双方履行本合约不会产生任何影响的所有事情。7、甲方不得随意更改乙方作品的名称及内容,做重大更改时,应积极与乙方联系协商。8、甲方应努力通过各种新闻媒体及其他方式宣传乙方,尽可能地提高乙方的知名度,通过强有力的宣传运作获得最佳效果,使乙方建立、保持良好的公众艺人形象。9、甲方在协议期间拥有乙方之名称、肖像及声音的商业和非商业的公众活动代理权以及使用权,并拥有乙方与甲方合作完成下录制演唱之音乐制品(含录音带、CD、VCD、MP3 及其他由于科技发展而使用的新型载体之音像制品)出版、发行等相关事项的代理权以及使用权。10、甲方有权安排乙方抖音平台、头条系产品线上活动直播、主题直播、直播推广活动等工作和演艺活动并作为乙方的委托公司签署有关演艺协议,但协议内容应征得乙方的同意。协议期间,甲方对乙方日程、企划、定位、筹备、训练、录音、录像、制作、宣传、演出等一切与抖音平台、头条系产品活动相关之活动拥有最终决定权,乙方在力所能及的范围内不得借故拖延或拒绝。甲方有权要求乙方参与由甲方安排的相关抖音平台、头条系的产品的演艺活动,但是必须充分考虑到乙方的身心状态和劳动强度,在乙方可以胜任的情况下,乙方应积极参与甲方安排的以上范畴内的演艺活动。11、乙方从事有关抖音平台、头条系产品的商业性演艺或非商业性演艺活动的有关工作酬劳,如果第三方拖欠、欠款或拒付时,甲方应尽力协助追讨,但不负责垫付与赔偿。12、甲方应向乙方提供有效的联系方式,包括固定电话、手机等,以便乙方可以立即与甲方取得联系。13、如甲方欲与乙方续签合同,在与其他合作方同等合作之条件下,甲方享有与乙方续约之优先权。双方应就续约的内容另行签订书面协议。四、乙方的权利和义务:1、乙方将参与本合约合作范围内(抖音、头条系产品)的全部策划、创作和制作工作,但需采纳甲方对乙方的合理化建议。2、乙方有...

1、当您付费下载文档后,您只拥有了使用权限,并不意味着购买了版权,文档只能用于自身使用,不得用于其他商业用途(如 [转卖]进行直接盈利或[编辑后售卖]进行间接盈利)。
2、本站所有内容均由合作方或网友上传,本站不对文档的完整性、权威性及其观点立场正确性做任何保证或承诺!文档内容仅供研究参考,付费前请自行鉴别。
3、如文档内容存在违规,或者侵犯商业秘密、侵犯著作权等,请点击“违规举报”。

查找下载文件的指引

一、电脑端

- Windows 系统:按下键盘快捷键 `Ctrl + J`,即可打开下载列表。  

- Mac 系统:按下键盘快捷键 `⌘ + J`,即可打开下载列表。  

二、手机端

1. 打开手机浏览器,点击浏览器右下角的 “≡”(或“更多”)图标。  

2. 在弹出的菜单中找到并点击 “下载内容”(或类似选项),即可查看已下载的文件。  

提示:不同浏览器界面略有差异,若未找到“下载”入口,可尝试在浏览器设置中搜索“下载”关键词。


抖音视频艺人合作协议

确认删除?
签到
收藏
足迹
微信
  • 站长微信
回到顶部