电脑桌面
添加运营动脉到电脑桌面
安装后可以在桌面快捷访问

独家主播经纪合同(网红经纪公司专用)[10页]会员免费

独家主播经纪合同(网红经纪公司专用)[10页]_第1页
1/10
独家主播经纪合同(网红经纪公司专用)[10页]_第2页
2/10
独家主播经纪合同(网红经纪公司专用)[10页]_第3页
3/10
独家主播经纪合同(网红经纪公司专用)[10页]_第4页
4/10
独家主播经纪合同(网红经纪公司专用)[10页]_第5页
5/10
独家主播经纪合同(网红经纪公司专用)[10页]_第6页
6/10
独家主播经纪合同(网红经纪公司专用)[10页]_第7页
7/10
独家主播经纪合同(网红经纪公司专用)[10页]_第8页
8/10
独家主播经纪合同(网红经纪公司专用)[10页]_第9页
9/10
独家主播经纪合同(网红经纪公司专用)[10页]_第10页
10/10
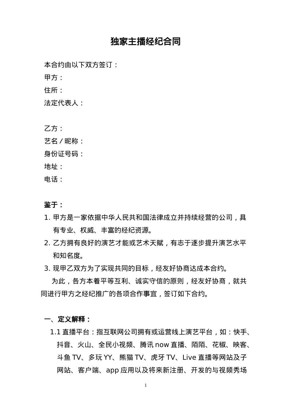
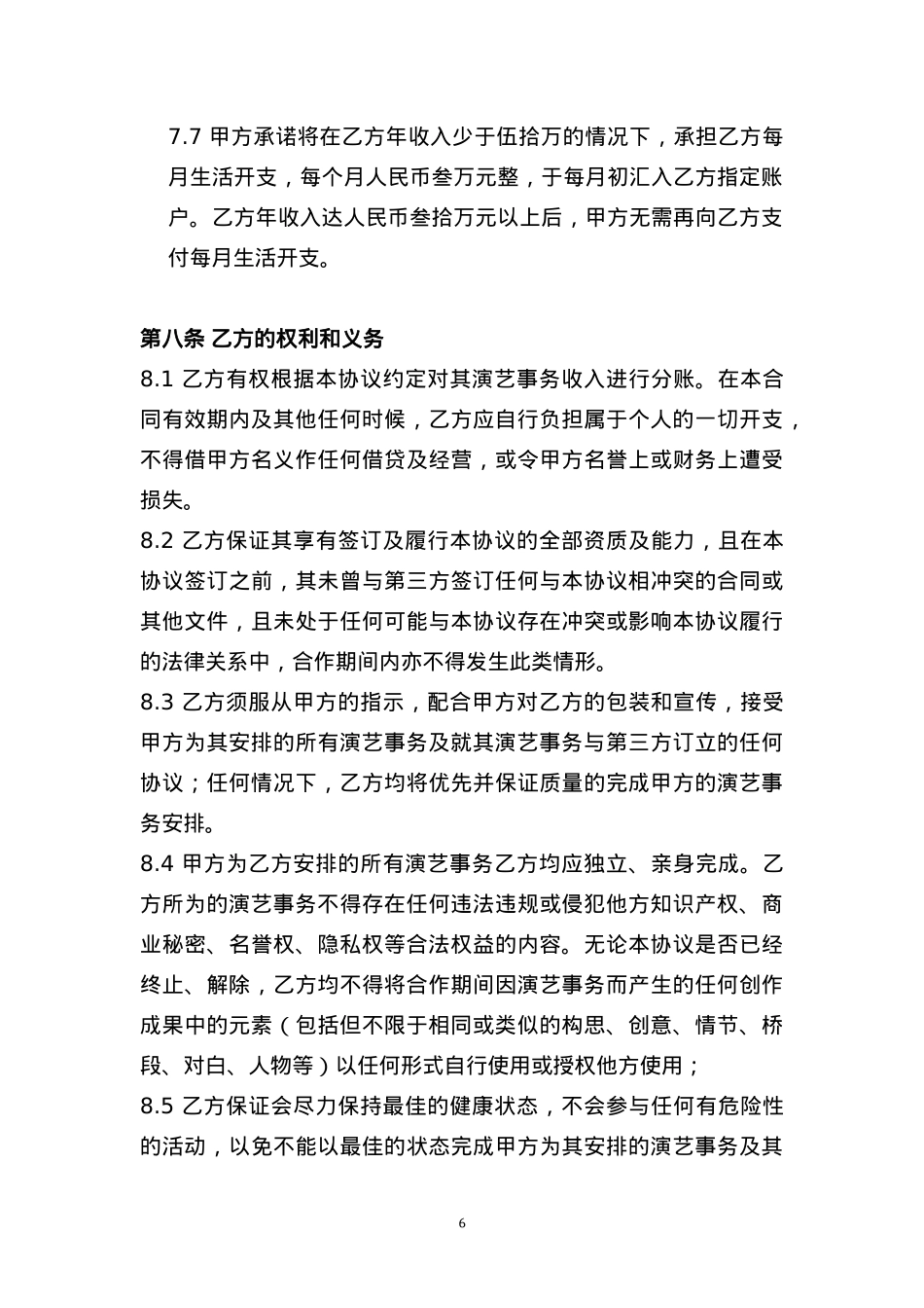
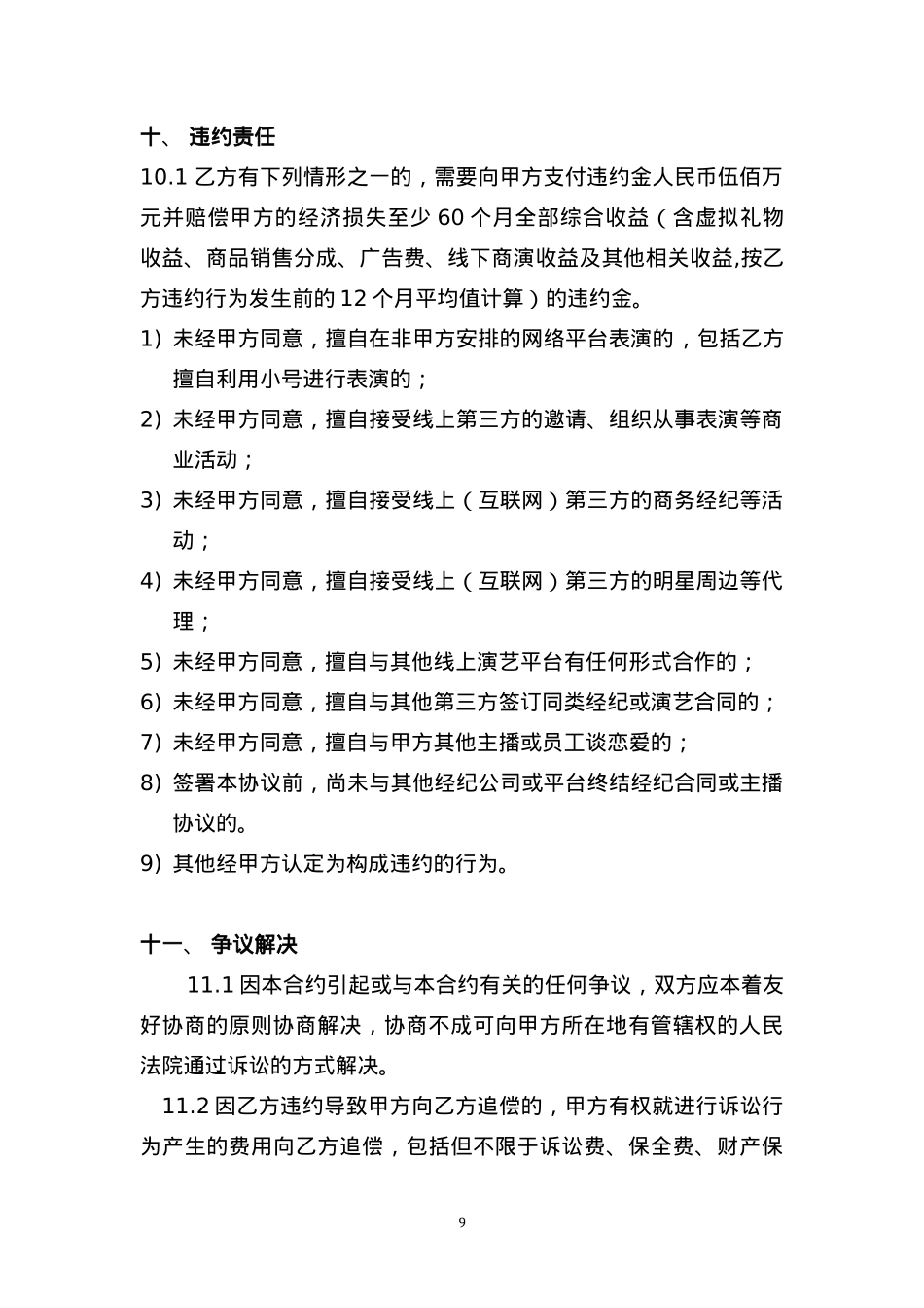
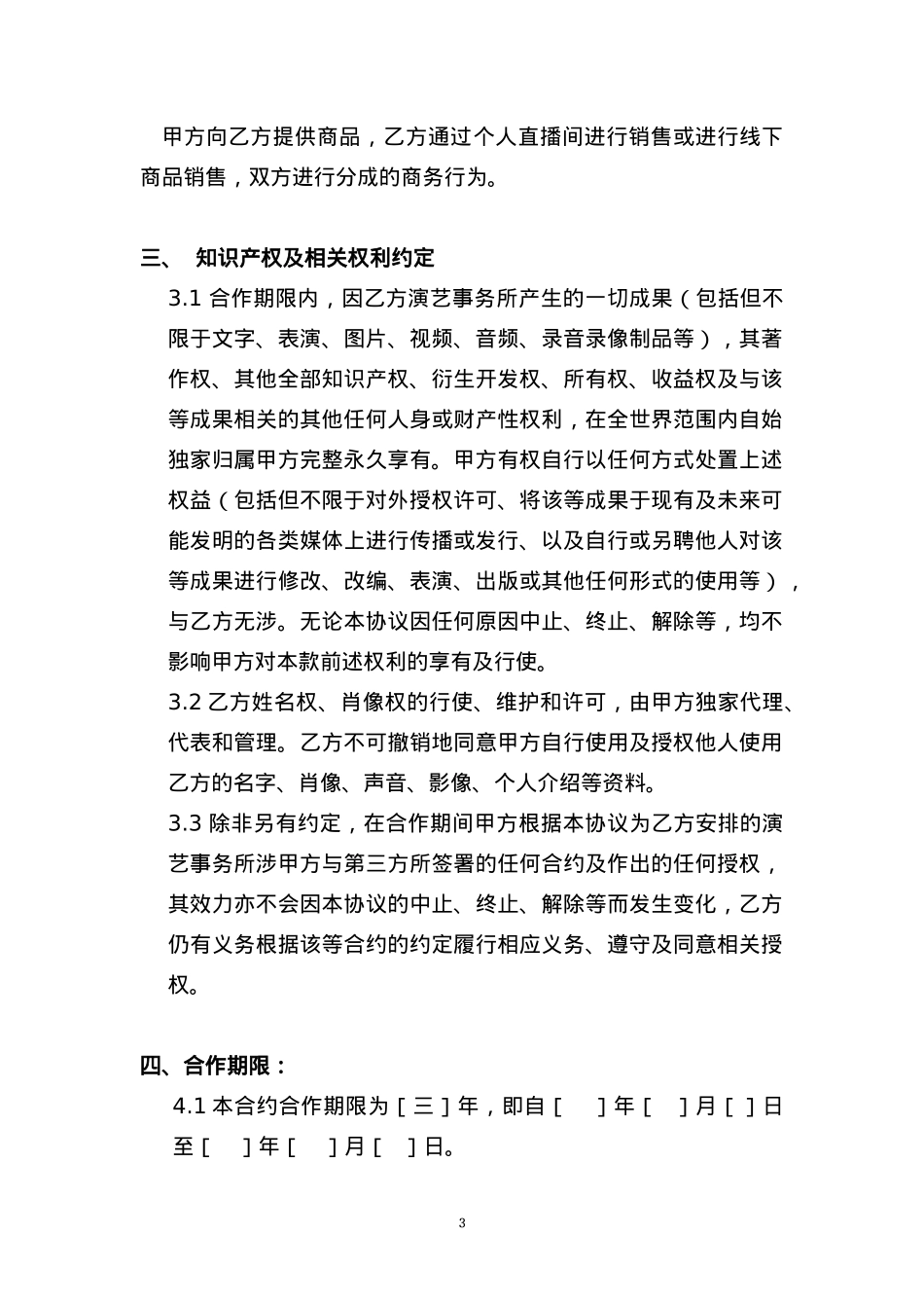
1独家主播经纪合同本合约由以下双方签订:甲方:住所:法定代表人: 乙方: 艺名/昵称: 身份证号码:地址:电话:鉴于:1. 甲方是一家依据中华人民共和国法律成立并持续经营的公司,具有专业、权威、丰富的经纪资源。2. 乙方拥有良好的演艺才能或艺术天赋,有志于逐步提升演艺水平和知名度。3. 现甲乙双方为了实现共同的目标,经友好协商达成本合约。 为此,各方本着平等互利、诚实守信的原则,经友好协商,就共同进行甲方之经纪推广的各项合作事宜,签订如下合约。一、定义解释:1.1 直播平台:指互联网公司拥有或运营线上演艺平台,如:快手、抖音、火山、全民小视频、腾讯 now 直播、陌陌、花椒、映客、斗鱼 TV、多玩 YY、熊猫 TV、虎牙 TV、Live 直播等网站及子网站、客户端、app 应用以及将来新注册、开发的与视频秀场2业务有关的一些网站、移动端应用等的总称。1.2 直播 ID:指乙方于 年 月 日起和甲方开展合作后,于快手等直播平台进行直播的 ID 号码,具体包括: 1.2.1 快手 ID: 二、合作内容合作期间,甲方独家担任乙方互联网线上及线下演艺事业的独家经纪公司,就乙方的线上及线下演艺事业提供经纪代理服务,经纪代理的范围包括但不限于网络演艺、线下商演、广告代言、线上游戏代言、线上及线下商品销售等相关活动。2.1 网络演艺:甲方代理乙方在线网络演艺,包括但不限于互联网线上演艺的个人直播间互动演艺、众筹、线上演唱会、线上歌友会等现在以及未来可能出现的其他互联网产品及线上演艺形式,经纪合作期间,甲方在遵循维护良好合作及有利于乙方演艺事业发展的基础上,甲方有权在合作范围内自主管理乙方在线上演艺平台的个人直播间互动演艺,积极进行企划宣传。2.2 线上商务经纪:甲方代理乙方线上商务经纪,如广告、游戏代言、产品代言等甲方合理认为乙方应当接受的各类线上商务活动。甲方在代理乙方商务经纪时,需与乙方另行签订书面合约,乙方承诺不可将商务经纪权益授予给合约以外的第三方。 2.3 线下商演甲方代理乙方进行线下商务经纪,如商业演出、广告、游戏代言、产品代言等甲方合理认为乙方应当接受的各类线下商务活动。2.4 商品销售:3甲方向乙方提供商品,乙方通过个人直播间进行销售或进行线下商品销售,双方进行分成的商务行为。三、 知识产权及相关权利约定3.1 合作期限内,因乙方演艺事务所产生的一切成果(包括但不限于文字、表演、图片、视频、音频、录音录像制品等),其著作权、其他全部知识产权、衍生开发权、所有权、收益权及与该等成果相关的其他任何人身或财产性权利,在全世界范围内自始独家归属甲方完整永久享有。甲方有权自行以任何方式处置上述权益(包括但不限于对外授权许可、将该等成果于现有及未来可能发明的各类媒体上进行传播或发行、以及自行或另聘他人对该等成果进行修改、改编、表演、出版或其他任何形式的使用等),与乙方无涉。无论本协议因任何原因中止、终止、解除等,均不影响甲方对本款前述权利的享有及行使。3.2 乙方姓名权、肖像权的行使、维护和许可,由甲方独家代理、代表和管理。乙方不可撤销地同意甲方自行使用及授权他人使用乙方的名字、肖像、声音、影像、个人介绍等资料。3.3 除非另有约定,在合作期间甲方根据本协议为乙方安排的演艺事务所涉甲方与第三方所签署的任何合约及作出的任何授权,其效力亦不会因本协议的中止、终止、解除等而发生变化,乙方仍有义务根据该等合约的约定履行相应义务、遵守及同意相关授权。四、合作期限:4.1 本合约合作期限为[三]年,即自[ ]年[ ]月[]日至[ ]年[ ]月[ ]日。44.2 本合约到期后,除非甲乙双方任何一方在终止前六个月内发出终止合约的书面通知,否则本合约自动续约三年。五、直播约定:5.1 乙方需在甲方指定的视频秀场平台进行网络直播演艺。5.2 乙方每自然月最低有效直播天数: 28 天/月(一天直播有效时长 4 小时为一个有效直播天数)。5.3 乙方每自然月最低直播时长: 112 小时/月。5.4 若乙方未能按时完成直播约定内的最低标准,甲方有权对乙方的直播收益所得进行扣减甚至解除合约。5.5...

1、当您付费下载文档后,您只拥有了使用权限,并不意味着购买了版权,文档只能用于自身使用,不得用于其他商业用途(如 [转卖]进行直接盈利或[编辑后售卖]进行间接盈利)。
2、本站所有内容均由合作方或网友上传,本站不对文档的完整性、权威性及其观点立场正确性做任何保证或承诺!文档内容仅供研究参考,付费前请自行鉴别。
3、如文档内容存在违规,或者侵犯商业秘密、侵犯著作权等,请点击“违规举报”。

查找下载文件的指引

一、电脑端

- Windows 系统:按下键盘快捷键 `Ctrl + J`,即可打开下载列表。  

- Mac 系统:按下键盘快捷键 `⌘ + J`,即可打开下载列表。  

二、手机端

1. 打开手机浏览器,点击浏览器右下角的 “≡”(或“更多”)图标。  

2. 在弹出的菜单中找到并点击 “下载内容”(或类似选项),即可查看已下载的文件。  

提示:不同浏览器界面略有差异,若未找到“下载”入口,可尝试在浏览器设置中搜索“下载”关键词。


独家主播经纪合同(网红经纪公司专用)[10页]

您可能关注的文档

确认删除?
签到
收藏
足迹
微信
  • 站长微信
回到顶部