电脑桌面
添加运营动脉到电脑桌面
安装后可以在桌面快捷访问

短视频达人经纪合同会员免费

短视频达人经纪合同_第1页
1/5
短视频达人经纪合同_第2页
2/5
短视频达人经纪合同_第3页
3/5
短视频达人经纪合同_第4页
4/5
短视频达人经纪合同_第5页
5/5
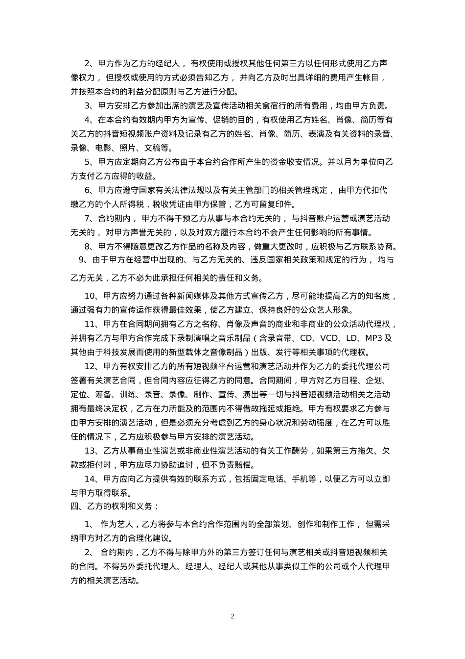
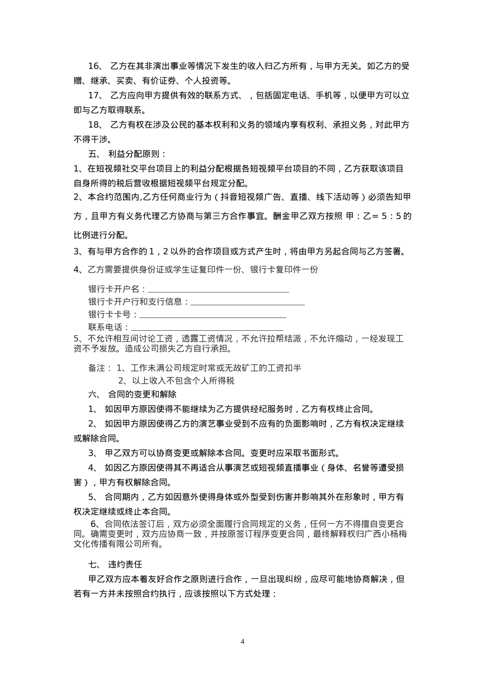
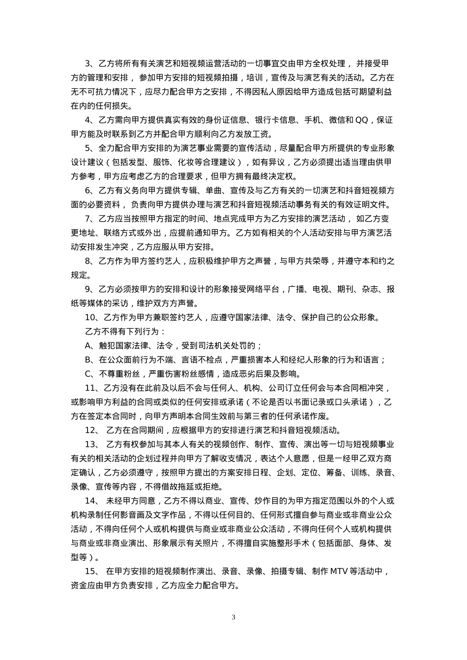
1抖音短视频经纪合约 公司方: (以下简称甲方)通讯地址: 邮编: 电话: 传真:电子信箱: 艺人方:(以下简称乙方) 身 份 证:现在住址: 邮编: 电话:电子信箱:抖音账号:甲乙双方经友好协商决定,甲方为乙方的娱乐经纪公司,双方同意按照以下条款签订经纪合同,并严格遵守,内容如下:一、合约范围:甲乙双方签订合约,乙方即为甲方的签约艺人,甲方即为乙方经纪公司。甲乙双方达成共识,双方共同发展,共同获益。乙方一切与甲方相关的演艺活动和所有商业行为,均应完全依照本合约的相关约定。*合约有关的名次解释:演艺活动:本合约特指一切线上与商业或非商业行为有关的,在网络公开或公开场合有关乙方形象、声音、演唱或舞蹈等表演活动。二、合约期限:自合约签订之日起,本合约有效期 年 月 日,至 年 月 日合约终止,可自动续约,甲方有优先续约权。三、甲方的权利和义务:1. 1、甲方将负责本合约范围内乙方全部抖音短视频的市场运作和直播活动,甲方即为乙方唯一的独家经纪公司,甲方有权利分配乙方的抖音短视频内容制作和直播时间。同时在本合约期内,音、视等作品及相关衍生作品的全部版权和邻接权的使用和转让权利。未经双方许可,任何第三方不得以任何方式使用。22 、甲方作为乙方的经纪人, 有权使用或授权其他任何第三方以任何形式使用乙方声 像权力, 但授权或使用的方式必须告知乙方, 并向乙方及时出具详细的费用产生帐目,并按照本合约的利益分配原则与乙方进行分配。3、甲方安排乙方参加出席的演艺及宣传活动相关食宿行的所有费用,均由甲方负责。4、在本合约有效期内甲方为宣传、促销的目的,有权使用乙方姓名、肖像、简历等有关乙方的抖音短视频账户资料及记录有乙方的姓名、肖像、简历、表演及有关资料的录音、录像、电影、照片、文稿等。5、甲方应定期向乙方公布由于本合约合作所产生的资金收支情况。并以月为单位向乙方支付乙方应得的收益。6 、甲方应遵守国家有关法律法规以及有关主管部门的相关管理规定, 由甲方代扣代缴乙方的个人所得税,税收凭证由甲方保管,乙方可留复印件。7 、合约期内, 甲方不得干预乙方从事与本合约无关的, 与抖音账户运营或演艺活动 无关的, 对甲方声誉无关的,以及对双方履行本合约不会产生任何影响的所有事情。8、甲方不得随意更改乙方作品的名称及内容,做重大更改时,应积极与乙方联系协商。 9 、由于甲方在经营中出现的、与乙方无关的、违反国家相关政策和规定的行为, 均与乙方无关,乙方不必为此承担任何相关的责任和义务。10、甲方应努力通过各种新闻媒体及其他方式宣传乙方,尽可能地提高乙方的知名度,通过强有力的宣传运作获得最佳效果,使乙方建立、保持良好的公众艺人形象。11、甲方在合同期间拥有乙方之名称、肖像及声音的商业和非商业的公众活动代理权,并拥有乙方与甲方合作完成下录制演唱之音乐制品(含录音带、CD、VCD、LD、MP3 及其他由于科技发展而使用的新型载体之音像制品)出版、发行等相关事项的代理权。12、甲方有权安排乙方的所有短视频平台运营和演艺活动并作为乙方的委托代理公司签署有关演艺合同,但合同内容应征得乙方的同意。合同期间,甲方对乙方日程、企划、定位、筹备、训练、录音、录像、制作、宣传、演出等一切与抖音短视频活动相关之活动拥有最终决定权,乙方在力所能及的范围内不得借故拖延或拒绝。甲方有权要求乙方参与由甲方安排的演艺活动,但是必须充分考虑到乙方的身心状况和劳动强度,在乙方可以胜任的情况下,乙方应积极参与甲方安排的演艺活动。13、乙方从事商业性演艺或非商业性演艺活动的有关工作酬劳,如果第三方拖欠、欠款或拒付时,甲方应尽力协助追讨,但不负责赔偿。14、甲方应向乙方提供有效的联系方式,包括固定电话、手机等,以便乙方可以立即与甲方取得联系。四、乙方的权利和义务:1 、 作为艺人,乙方将参与本合约合作范围内的全部策划、创作和制作工作, 但需采纳甲方对乙方的合理化建议。2 、 合约期内,乙方不得与除甲方外的第三方签订任何与演艺相关或抖音短视频相关的合同。不得另外委托代理人、经理人、经...

1、当您付费下载文档后,您只拥有了使用权限,并不意味着购买了版权,文档只能用于自身使用,不得用于其他商业用途(如 [转卖]进行直接盈利或[编辑后售卖]进行间接盈利)。
2、本站所有内容均由合作方或网友上传,本站不对文档的完整性、权威性及其观点立场正确性做任何保证或承诺!文档内容仅供研究参考,付费前请自行鉴别。
3、如文档内容存在违规,或者侵犯商业秘密、侵犯著作权等,请点击“违规举报”。

查找下载文件的指引

一、电脑端

- Windows 系统:按下键盘快捷键 `Ctrl + J`,即可打开下载列表。  

- Mac 系统:按下键盘快捷键 `⌘ + J`,即可打开下载列表。  

二、手机端

1. 打开手机浏览器,点击浏览器右下角的 “≡”(或“更多”)图标。  

2. 在弹出的菜单中找到并点击 “下载内容”(或类似选项),即可查看已下载的文件。  

提示:不同浏览器界面略有差异,若未找到“下载”入口,可尝试在浏览器设置中搜索“下载”关键词。


短视频达人经纪合同

确认删除?
签到
收藏
足迹
微信
  • 站长微信
回到顶部