电脑桌面
添加运营动脉到电脑桌面
安装后可以在桌面快捷访问

挂靠合同:公会挂靠会员免费

挂靠合同:公会挂靠_第1页
1/6
挂靠合同:公会挂靠_第2页
2/6
挂靠合同:公会挂靠_第3页
3/6
挂靠合同:公会挂靠_第4页
4/6
挂靠合同:公会挂靠_第5页
5/6
挂靠合同:公会挂靠_第6页
6/6
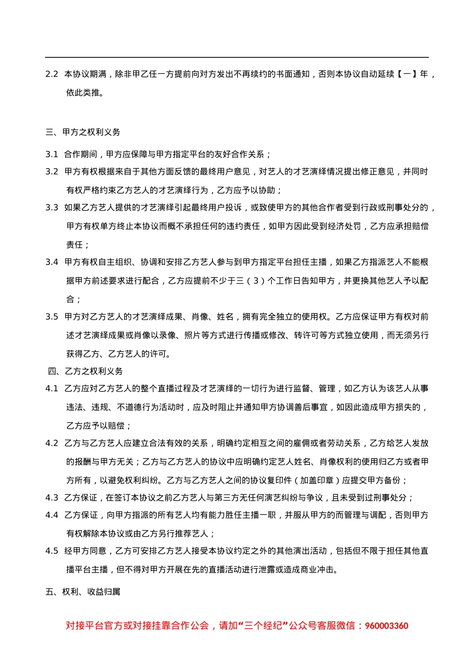
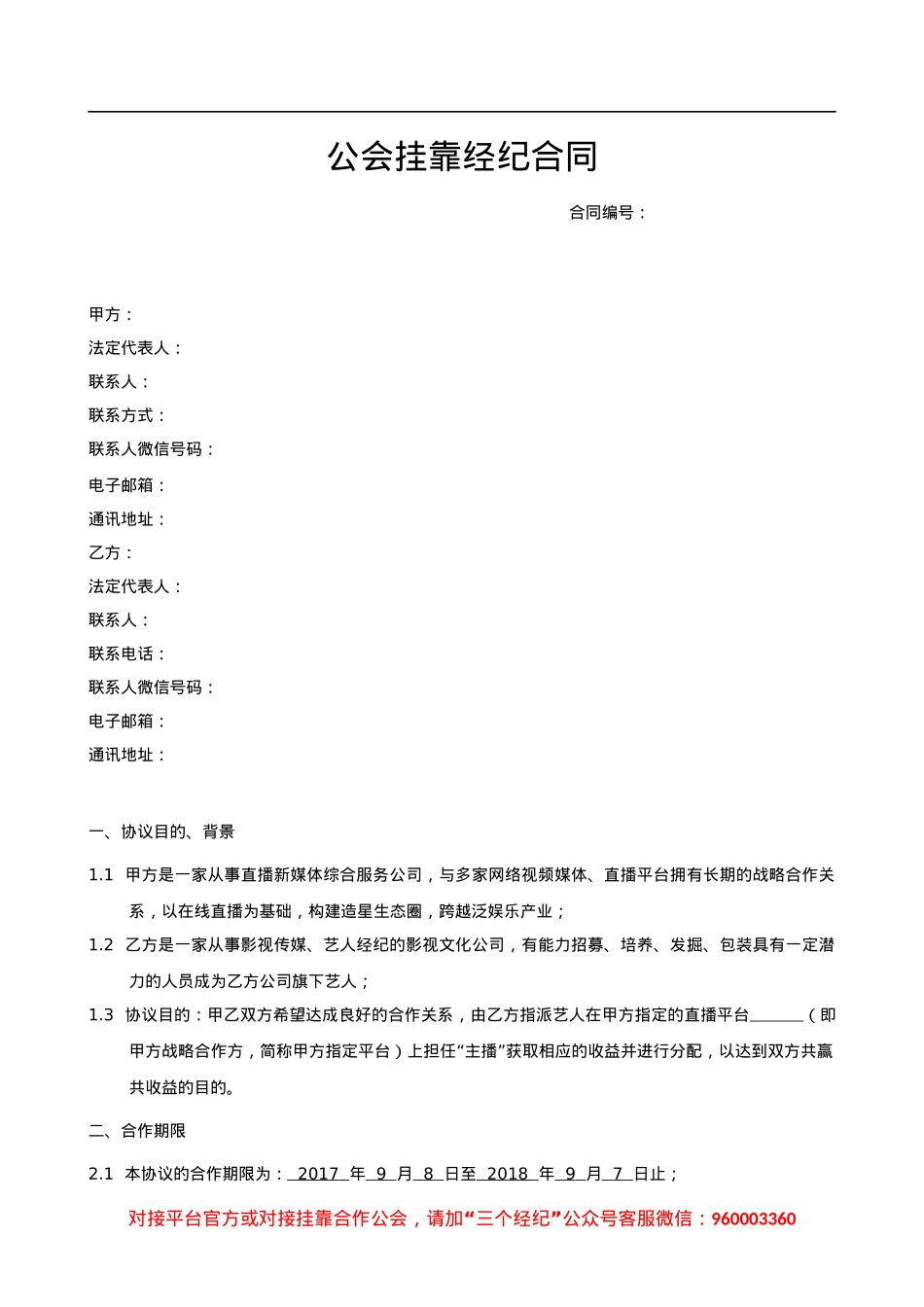
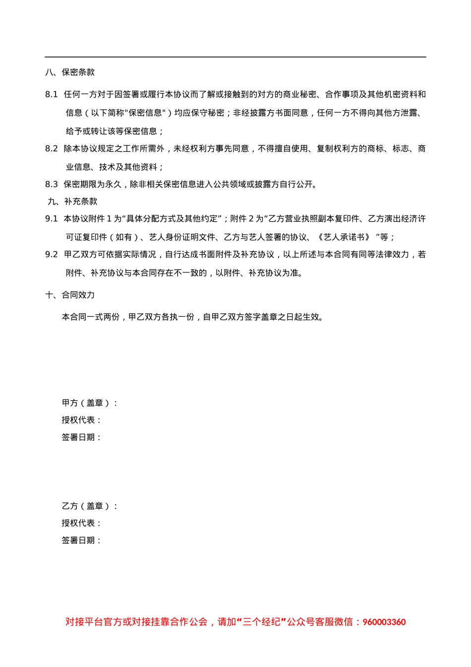
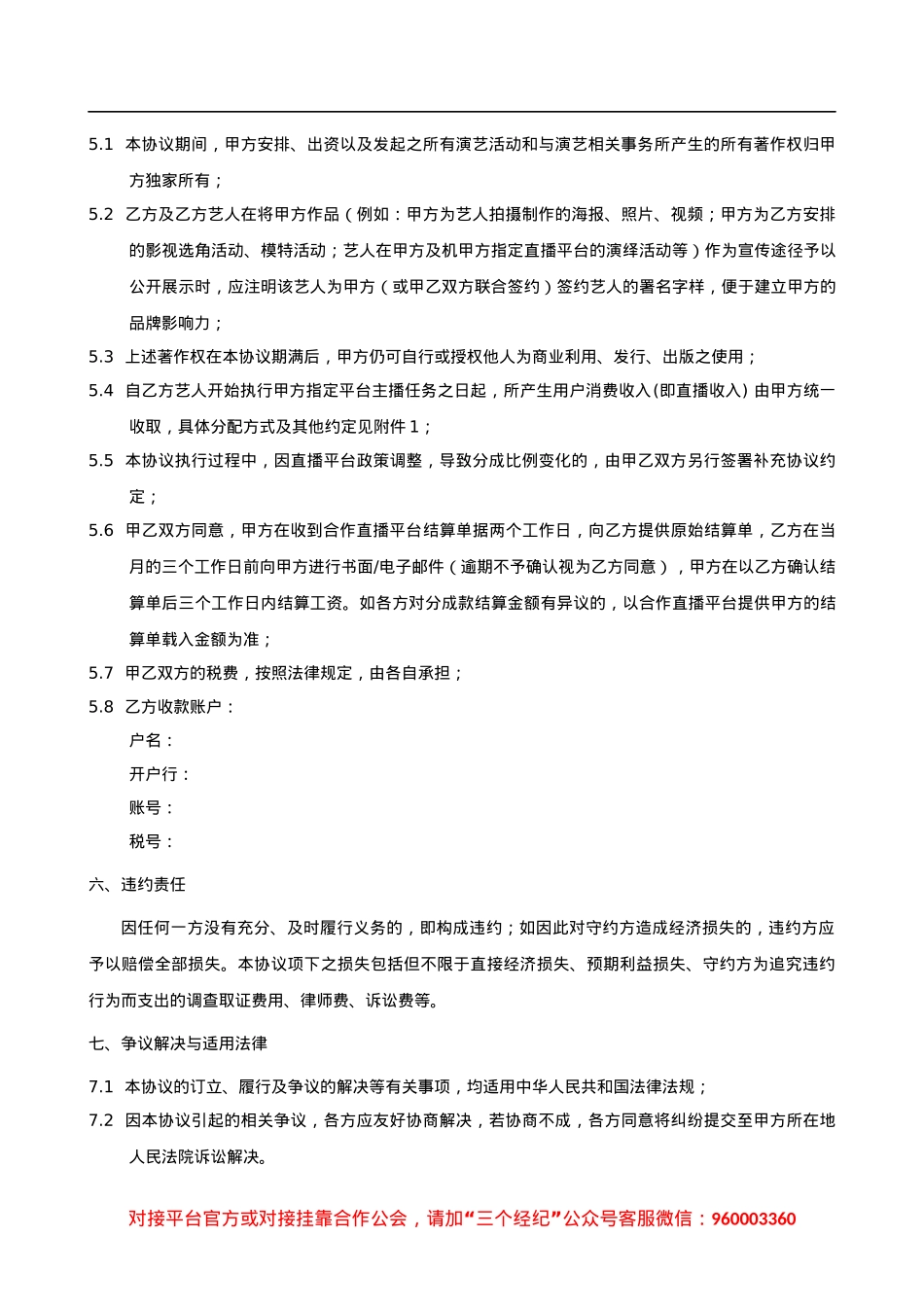
“”对接平台官方或对接挂靠合作公会,请加 三个经纪 公众号客服微信:960003360 公会挂靠经纪合同“”对接平台官方或对接挂靠合作公会,请加 三个经纪 公众号客服微信:960003360公会挂靠经纪合同 合同编号: 甲方: 法定代表人: 联系人:联系方式:联系人微信号码:电子邮箱:通讯地址: 乙方: 法定代表人:联系人:联系电话:联系人微信号码:电子邮箱: 通讯地址:一、 协议目的、背景1.1 甲方是一家从事直播新媒体综合服务公司,与多家网络视频媒体、直播平台拥有长期的战略合作关系,以在线直播为基础,构建造星生态圈,跨越泛娱乐产业;1.2 乙方是一家从事影视传媒、艺人经纪的影视文化公司,有能力招募、培养、发掘、包装具有一定潜力的人员成为乙方公司旗下艺人;1.3 协议目的:甲乙双方希望达成良好的合作关系,由乙方指派艺人在甲方指定的直播平台 (即“”甲方战略合作方,简称甲方指定平台)上担任 主播 获取相应的收益并进行分配,以达到双方共赢共收益的目的。二、合作期限2.1 本协议的合作期限为: 2017 年 9 月 8 日至 2018 年 9 月 7 日止;“”对接平台官方或对接挂靠合作公会,请加 三个经纪 公众号客服微信:9600033602.2 本协议期满,除非甲乙任一方提前向对方发出不再续约的书面通知,否则本协议自动延续【一】年, 依此类推。 三、甲方之权利义务3.1 合作期间,甲方应保障与甲方指定平台的友好合作关系;3.2 甲方有权根据来自于其他方面反馈的最终用户意见,对艺人的才艺演绎情况提出修正意见,并同时有权严格约束乙方艺人的才艺演绎行为,乙方应予以协助;3.3 如果乙方艺人提供的才艺演绎引起最终用户投诉,或致使甲方的其他合作者受到行政或刑事处分的,甲方有权单方终止本协议而概不承担任何的违约责任,如甲方因此受到经济处罚,乙方应承担赔偿责任;3.4 甲方有权自主组织、协调和安排乙方艺人参与到甲方指定平台担任主播,如果乙方指派艺人不能根据甲方前述要求进行配合,乙方应提前不少于三(3)个工作日告知甲方,并更换其他艺人予以配合;3.5 甲方对乙方艺人的才艺演绎成果、肖像、姓名,拥有完全独立的使用权。乙方应保证甲方有权对前述才艺演绎成果或肖像以录像、照片等方式进行传播或修改、转许可等方式独立使用,而无须另行 获得乙方、乙方艺人的许可。 四、乙方之权利义务4.1 乙方应对乙方艺人的整个直播过程及才艺演绎的一切行为进行监督、管理,如乙方认为该艺人从事违法、违规、不道德行为活动时,应及时阻止并通知甲方协调善后事宜,如因此造成甲方损失的,乙方应予以赔偿;4.2 乙方与乙方艺人应建立合法有效的关系,明确约定相互之间的雇佣或者劳动关系,乙方给艺人发放的报酬与甲方无关;乙方与乙方艺人的协议中应明确约定艺人姓名、肖像权利的使用归乙方或者甲方所有,以避免权利纠纷。乙方与乙方艺人之间的协议复印件(加盖印章)应提交甲方备份;4.3 乙方保证,在签订本协议之前乙方艺人与第三方无任何演艺纠纷与争议,且未受到过刑事处分;4.4 乙方保证,向甲方指派的所有艺人均有能力胜任主播一职,并服从甲方的而管理与调配,否则甲方有权解除本协议或由乙方另行推荐艺人;4.5 经甲方同意,乙方可安排乙方艺人接受本协议约定之外的其他演出活动,包括但不限于担任其他直播平台主播,但不得对甲方开展在先的直播活动进行泄露或造成商业冲击。 五、权利、收益归属“”对接平台官方或对接挂靠合作公会,请加 三个经纪 公众号客服微信:9600033605.1 本协议期间,甲方安排、出资以及发起之所有演艺活动和与演艺相关事务所产生的所有著作权归甲方独家所有;5.2 乙方及乙方艺人在将甲方作品(例如:甲方为艺人拍摄制作的海报、照片、视频;甲方为乙方安排的影视选角活动、模特活动;艺人在甲方及机甲方指定直播平台的演绎活动等)作为宣传途径予以公开展示时,应注明该艺人为甲方(或甲乙双方联合签约)签约艺人的署名字样,便于建立甲方的品牌影响力;5.3 上述著作权在本协议期满后,甲方仍可自行或授权他人为商业利用、发行、出版之使用;5.4 自乙方艺人开始执行甲方指定...

1、当您付费下载文档后,您只拥有了使用权限,并不意味着购买了版权,文档只能用于自身使用,不得用于其他商业用途(如 [转卖]进行直接盈利或[编辑后售卖]进行间接盈利)。
2、本站所有内容均由合作方或网友上传,本站不对文档的完整性、权威性及其观点立场正确性做任何保证或承诺!文档内容仅供研究参考,付费前请自行鉴别。
3、如文档内容存在违规,或者侵犯商业秘密、侵犯著作权等,请点击“违规举报”。

查找下载文件的指引

一、电脑端

- Windows 系统:按下键盘快捷键 `Ctrl + J`,即可打开下载列表。  

- Mac 系统:按下键盘快捷键 `⌘ + J`,即可打开下载列表。  

二、手机端

1. 打开手机浏览器,点击浏览器右下角的 “≡”(或“更多”)图标。  

2. 在弹出的菜单中找到并点击 “下载内容”(或类似选项),即可查看已下载的文件。  

提示:不同浏览器界面略有差异,若未找到“下载”入口,可尝试在浏览器设置中搜索“下载”关键词。


挂靠合同:公会挂靠

确认删除?
签到
收藏
足迹
微信
  • 站长微信
回到顶部