电脑桌面
添加运营动脉到电脑桌面
安装后可以在桌面快捷访问

挂靠合作协议会员免费

挂靠合作协议_第1页
1/4
挂靠合作协议_第2页
2/4
挂靠合作协议_第3页
3/4
挂靠合作协议_第4页
4/4
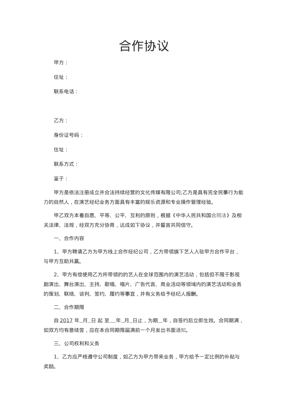
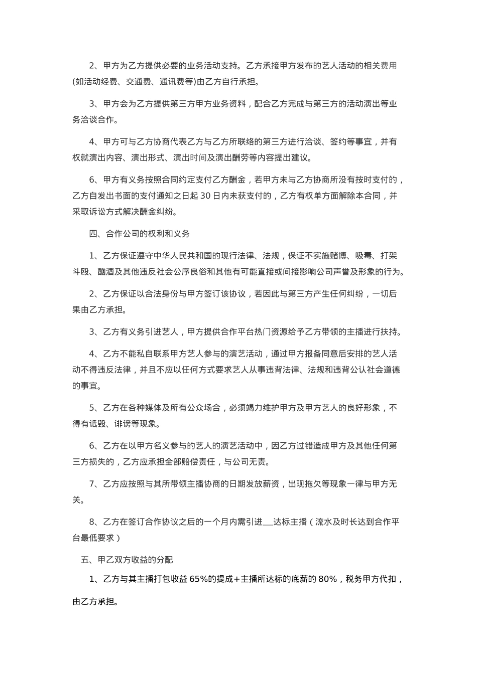
合作协议甲方: 住址: 联系电话:乙方:身份证号码:住址:联系方式: 鉴于: 甲方是依法注册成立并合法持续经营的文化传媒有限公司;乙方是具有完全民事行为能力的自然人,在演艺经纪业务方面具有丰富的娱乐资源和专业操作管理经验。 甲乙双方本着自愿、平等、公平、互利的原则,根据《中华人民共和国合同法》及相关法律、法规,经双方充分协商,达成如下协议,并誓言共同信守。 一、合作内容 1、甲方聘请乙方为甲方线上合作经纪公司,乙方带领旗下艺人入驻甲方合作平台,与甲方互助共赢。 2、甲方有偿使用乙方所带领的的艺人在全球范围内的演艺活动,包括但不限于影视剧演出、舞台演出、主持、歌唱、唱片、广告代言、商业活动等领域内的演艺活动和业务的策划、联络、谈判、签约、履约等事宜,并有义务给予经纪人报酬。 二、合作期限 自 2017 年 月 日 起 至 年 月 日止,为期 年,自签约后立即生效。合同期满,如双方均有意续签,应在本合同期限届满前一个月发出书面通知。 三、公司权利和义务1、乙方应严格遵守公司制度,如乙方为甲方带来业务,甲方给予一定比例的补贴与奖励。2、甲方为乙方提供必要的业务活动支持。乙方承接甲方发布的艺人活动的相关费用(如活动经费、交通费、通讯费等)由乙方自行承担。 3、甲方会为乙方提供第三方甲方业务资料,配合乙方完成与第三方的活动演出等业务洽谈合作。 4、甲方可与乙方协商代表乙方与乙方所联络的第三方进行洽谈、签约等事宜,并有权就演出内容、演出形式、演出时间及演出酬劳等内容提出建议。 6、甲方有义务按照合同约定支付乙方酬金,若甲方未与乙方协商所没有按时支付的,乙方自发出书面的支付通知之日起 30 日内未获支付的,乙方有权单方面解除本合同,并采取诉讼方式解决酬金纠纷。 四、合作公司的权利和义务 1、乙方保证遵守中华人民共和国的现行法律、法规,保证不实施赌博、吸毒、打架斗殴、酗酒及其他违反社会公序良俗和其他有可能直接或间接影响公司声誉及形象的行为。 2、乙方保证以合法身份与甲方签订该协议,若因此与第三方产生任何纠纷,一切后果由乙方承担。 3、乙方有义务引进艺人,甲方提供合作平台热门资源给予乙方带领的主播进行扶持。 4、乙方不能私自联系甲方艺人参与的演艺活动,通过甲方报备同意后安排的艺人活动不得违反法律,并且不应以任何方式要求艺人从事违背法律、法规和违背公认社会道德的事宜。 5、乙方在各种媒体及所有公众场合,必须竭力维护甲方及甲方艺人的良好形象,不得有诋毁、诽谤等现象。 6、乙方在以甲方名义参与的艺人的演艺活动中,因乙方过错造成甲方及其他任何第三方损失的,乙方应承担全部赔偿责任,与公司无责。7、乙方应按照与其所带领主播协商的日期发放薪资,出现拖欠等现象一律与甲方无关。8、乙方在签订合作协议之后的一个月内需引进 达标主播(流水及时长达到合作平台最低要求) 五、甲乙双方收益的分配 1、乙方与其主播打包收益 65%的提成+主播所达标的底薪的 80%,税务甲方代扣,由乙方承担。 2、甲方将在每月 日,将乙方与其带领的主播的佣金打到乙方指定账户内乙方开户行: 乙方账户名: 乙方账 号: 六、违约责任 1、如乙方未有违约,公司未与乙方协商讲明违约原因因而未按约定支付乙方报酬,每逾期一日,应按所欠酬金的 1%向乙方支付违约金。 2、乙方以甲方名义对外联络的演艺活动,未经甲方同意,乙方私自与该第三方签订合作协议,将视为乙方违约,乙方须按合约费用的十倍向甲方赔偿。 3、乙方保证不以个人身份收取由乙方所管理艺人的演艺收入,若发生此类情况,甲方有权以各种方式追回代理费与艺人赔偿,并要求乙方承担所涉金额的十倍罚款。 七、合同的变更与解除 1、如乙方因个人原因使得不能继续为甲方提供服务时,公司有权解除本合同。 2、甲乙双方可以协商变更或解除本合同。变更时应采取书面形式。 3、任何一方有严重的根本违约行为,非违约方有权通知对方解除本合同。 八、保密条款 1、甲乙双方保证对在讨论、签订、执行本合同过程中所获悉的属于对方的且无法自公开渠道获得的文件及资料(包括商业秘密...

1、当您付费下载文档后,您只拥有了使用权限,并不意味着购买了版权,文档只能用于自身使用,不得用于其他商业用途(如 [转卖]进行直接盈利或[编辑后售卖]进行间接盈利)。
2、本站所有内容均由合作方或网友上传,本站不对文档的完整性、权威性及其观点立场正确性做任何保证或承诺!文档内容仅供研究参考,付费前请自行鉴别。
3、如文档内容存在违规,或者侵犯商业秘密、侵犯著作权等,请点击“违规举报”。

查找下载文件的指引

一、电脑端

- Windows 系统:按下键盘快捷键 `Ctrl + J`,即可打开下载列表。  

- Mac 系统:按下键盘快捷键 `⌘ + J`,即可打开下载列表。  

二、手机端

1. 打开手机浏览器,点击浏览器右下角的 “≡”(或“更多”)图标。  

2. 在弹出的菜单中找到并点击 “下载内容”(或类似选项),即可查看已下载的文件。  

提示:不同浏览器界面略有差异,若未找到“下载”入口,可尝试在浏览器设置中搜索“下载”关键词。


挂靠合作协议

确认删除?
签到
收藏
足迹
微信
  • 站长微信
回到顶部