电脑桌面
添加运营动脉到电脑桌面
安装后可以在桌面快捷访问

火山合作协议会员免费

火山合作协议_第1页
1/2
火山合作协议_第2页
2/2
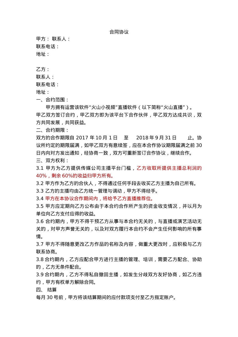
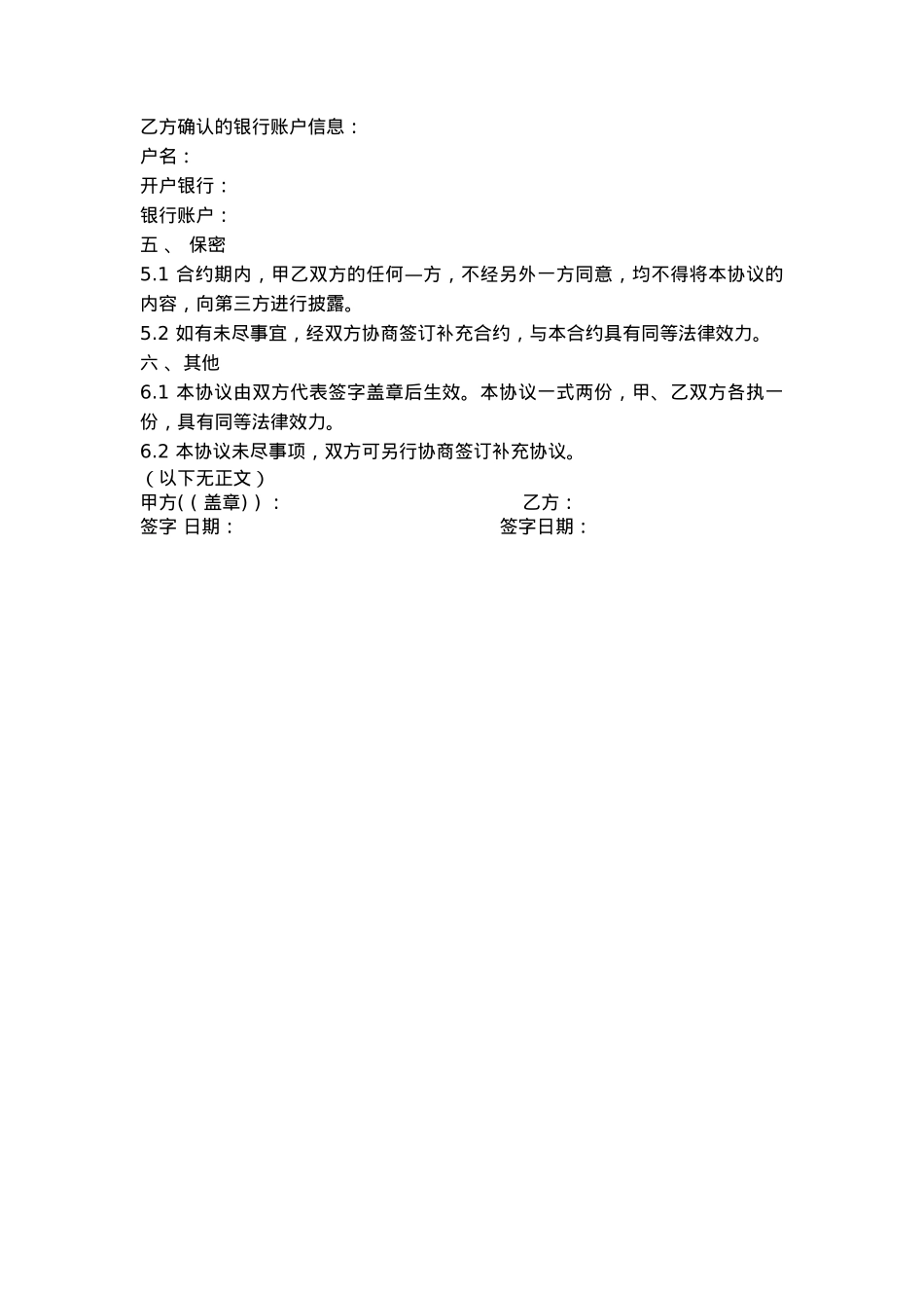
合同协议 甲方: 联系人: 联系电话: 地址: 乙方:联系人:联系电话:地址:一、合约范围:“”“”甲方拥有运营该软件 火山小视频 直播软件(以下简称 火山直播 )。甲乙双方签订合约,甲乙双方即为该平台下合作伙伴,甲乙双方达成共识,双方共同发展,共同获益。二、合约期限: 双方的合作期限自 2017 年 10 月 1 日 至 2018 年 9 月 31 日止。协议所约定的期限届满,如甲乙双方有意续签,应在本合作协议期限届满之前 30日内向对方发出通知,经协商一致,双方可重新签订合作协议,继续合作。三、双方权利:3.1 甲方为乙方提供传媒公司主播平台门槛,乙方收取所提供主播总利润的40%,剩余 60%的收益归甲方所有。3.2 甲方作为乙方的合伙人,不得通过任何手段去收买乙方主播为自己所有。3.3 乙方的主播均由乙方统一管理与调动,甲方不得经手。3.4 甲方在本协议合作期间内,将给予乙方直播推荐位。3.5 甲方应定期向乙方公布由于本合约合作所产生的资金收支情况,并以月为单位向乙方支付应得的收益。3.6 合约期内,甲方不得干预乙方从事与本合约无关的,与直播或演艺活动无关的,对甲方声誉无关的,以及对双方履行本合约不会产生任何影响的所有事情。3.7 甲方不得随意更改乙方作品的名称及内容,做重大更改时,应积极与乙方联系协商。3.8 合约期内,乙方应配合甲方进行主播的管理、培训,需要乙方配合、协助的,乙方无条件配合。3.9 合约期内,乙方不得私自撤回主播,如发生分歧双方友好协商,如乙方违约,甲方有权单方解除合同。 四、 结算每月 30 号前,甲方将该结算期间的应付款项支付至乙方指定账户。乙方确认的银行账户信息: 户名: 开户银行: 银行账户: 五 、 保密5.1 —合约期内,甲乙双方的任何方,不经另外一方同意,均不得将本协议的内容,向第三方进行披露。5.2 如有未尽事宜,经双方协商签订补充合约,与本合约具有同等法律效力。 六 、其他6.1 本协议由双方代表签字盖章后生效。本协议一式两份,甲、乙双方各执一份,具有同等法律效力。6.2 本协议未尽事项,双方可另行协商签订补充协议。(以下无正文)甲方( ( 盖章) ) :乙方: 签字 日期:签字日期:

1、当您付费下载文档后,您只拥有了使用权限,并不意味着购买了版权,文档只能用于自身使用,不得用于其他商业用途(如 [转卖]进行直接盈利或[编辑后售卖]进行间接盈利)。
2、本站所有内容均由合作方或网友上传,本站不对文档的完整性、权威性及其观点立场正确性做任何保证或承诺!文档内容仅供研究参考,付费前请自行鉴别。
3、如文档内容存在违规,或者侵犯商业秘密、侵犯著作权等,请点击“违规举报”。

查找下载文件的指引

一、电脑端

- Windows 系统:按下键盘快捷键 `Ctrl + J`,即可打开下载列表。  

- Mac 系统:按下键盘快捷键 `⌘ + J`,即可打开下载列表。  

二、手机端

1. 打开手机浏览器,点击浏览器右下角的 “≡”(或“更多”)图标。  

2. 在弹出的菜单中找到并点击 “下载内容”(或类似选项),即可查看已下载的文件。  

提示:不同浏览器界面略有差异,若未找到“下载”入口,可尝试在浏览器设置中搜索“下载”关键词。


火山合作协议

确认删除?
签到
收藏
足迹
微信
  • 站长微信
回到顶部