电脑桌面
添加运营动脉到电脑桌面
安装后可以在桌面快捷访问

家族合作合同会员免费

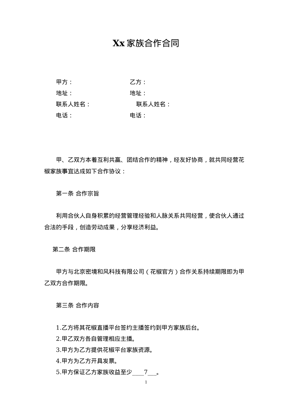
家族合作合同_第1页
1/4
家族合作合同_第2页
2/4
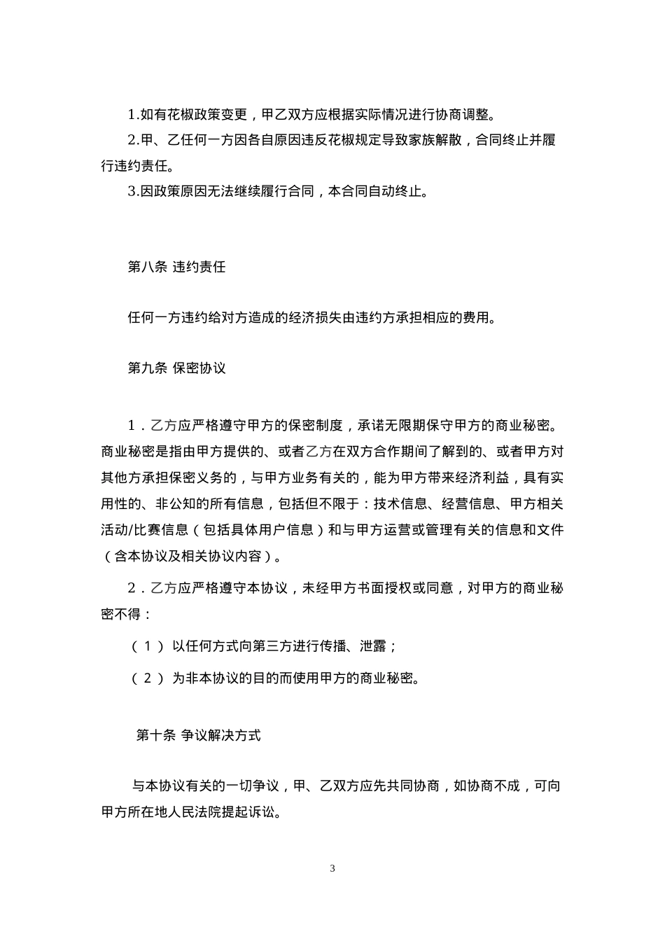
家族合作合同_第3页
3/4
家族合作合同_第4页
4/4
1Xx 家族合作合同 甲方:乙方: 地址:地址: 联系人姓名:联系人姓名: 电话:电话: 甲、乙双方本着互利共赢、团结合作的精神,经友好协商,就共同经营花椒家族事宜达成如下合作协议: 第一条 合作宗旨 利用合伙人自身积累的经营管理经验和人脉关系共同经营,使合伙人通过合法的手段,创造劳动成果,分享经济利益。 第二条 合作期限甲方与北京密境和风科技有限公司(花椒官方)合作关系持续期限即为甲乙双方合作期限。第三条 合作内容1.乙方将其花椒直播平台签约主播签约到甲方家族后台。2.甲乙双方各自管理相应主播。3.甲方为乙方提供花椒平台家族资源。4.甲方为乙方开具发票。5.甲方保证乙方家族收益至少____7___。2 第四条 乙方报酬与支付1.乙方主播收益和家族收益归乙方所有。2.甲方收到花椒官方家族收益返点并扣除税点 1-3 个工作日内打款给乙方(节假日顺延)。3.乙方指定银行账号信息为:开户行:账户名:账号:4.乙方保证其所提供账号信息有效,如因乙方提供账号有误而造成甲方支付错误的,由乙方独自承担相应损失。若乙方需变更账户信息,需提前 10 个工作日以书面形式通知甲方。第五条甲方权利义务1.甲方有权对乙方主播进行监督,并对不符合花椒官方要求的主播向乙方提出整改意见。2.如花椒官方对家族政策有所修改,甲方有权修改相应的合作协议。3.甲方会将乙方优异的主播推荐给花椒官方进行推送。第六条乙方权利与义务1.乙方有权利要求甲方出示乙方主播收入和直播时间等数据。2.乙方有权对自己的主播进行移除、变更等权限操作。甲方务必予以配合。3.乙方可以推荐自己优秀主播名额。4.乙方有义务审核主播质量,对直播内容加以监督。如乙方主播有违反花椒官方规定而造成任何后果由乙方自行承担责任。第七条 合同变更、解除、终止31.如有花椒政策变更,甲乙双方应根据实际情况进行协商调整。2.甲、乙任何一方因各自原因违反花椒规定导致家族解散,合同终止并履行违约责任。3.因政策原因无法继续履行合同,本合同自动终止。 第八条 违约责任任何一方违约给对方造成的经济损失由违约方承担相应的费用。 第九条 保密协议1.乙方应严格遵守甲方的保密制度,承诺无限期保守甲方的商业秘密。商业秘密是指由甲方提供的、或者乙方在双方合作期间了解到的、或者甲方对其他方承担保密义务的,与甲方业务有关的,能为甲方带来经济利益,具有实用性的、非公知的所有信息,包括但不限于:技术信息、经营信息、甲方相关活动/比赛信息(包括具体用户信息)和与甲方运营或管理有关的信息和文件(含本协议及相关协议内容)。2.乙方应严格遵守本协议,未经甲方书面授权或同意,对甲方的商业秘密不得: (1) 以任何方式向第三方进行传播、泄露; (2) 为非本协议的目的而使用甲方的商业秘密。 第十条 争议解决方式 与本协议有关的一切争议,甲、乙双方应先共同协商,如协商不成,可向甲方所在地人民法院提起诉讼。4 第十一条 其他 (一) 经协商一致,合伙人可以修改本协议或对未尽事宜进行补充约定;补充、修改内容与本协议相冲突的,以补充、修改后的内容为准;(二)本合同一份四页,一式两份甲乙双方各执一份。 甲方:乙方: 授权人签名:授权人签名: 职位:职位: 日期:日期:

1、当您付费下载文档后,您只拥有了使用权限,并不意味着购买了版权,文档只能用于自身使用,不得用于其他商业用途(如 [转卖]进行直接盈利或[编辑后售卖]进行间接盈利)。
2、本站所有内容均由合作方或网友上传,本站不对文档的完整性、权威性及其观点立场正确性做任何保证或承诺!文档内容仅供研究参考,付费前请自行鉴别。
3、如文档内容存在违规,或者侵犯商业秘密、侵犯著作权等,请点击“违规举报”。

查找下载文件的指引

一、电脑端

- Windows 系统:按下键盘快捷键 `Ctrl + J`,即可打开下载列表。  

- Mac 系统:按下键盘快捷键 `⌘ + J`,即可打开下载列表。  

二、手机端

1. 打开手机浏览器,点击浏览器右下角的 “≡”(或“更多”)图标。  

2. 在弹出的菜单中找到并点击 “下载内容”(或类似选项),即可查看已下载的文件。  

提示:不同浏览器界面略有差异,若未找到“下载”入口,可尝试在浏览器设置中搜索“下载”关键词。


家族合作合同

确认删除?
签到
收藏
足迹
微信
  • 站长微信
回到顶部