电脑桌面
添加运营动脉到电脑桌面
安装后可以在桌面快捷访问

淘宝主播协议会员免费

淘宝主播协议_第1页
1/10
淘宝主播协议_第2页
2/10
淘宝主播协议_第3页
3/10
淘宝主播协议_第4页
4/10
淘宝主播协议_第5页
5/10
淘宝主播协议_第6页
6/10
淘宝主播协议_第7页
7/10
淘宝主播协议_第8页
8/10
淘宝主播协议_第9页
9/10
淘宝主播协议_第10页
10/10
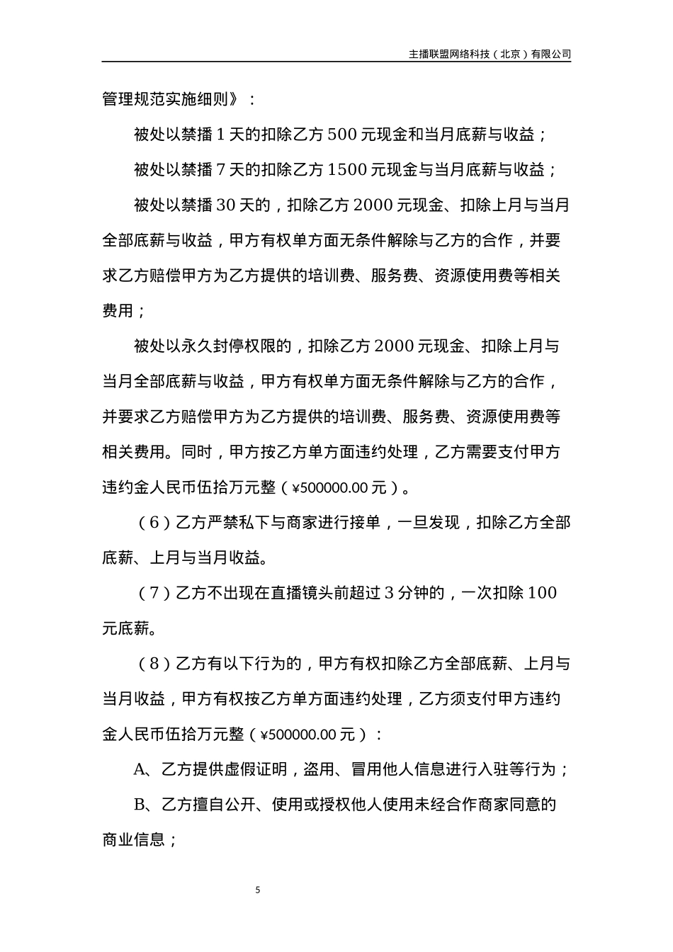
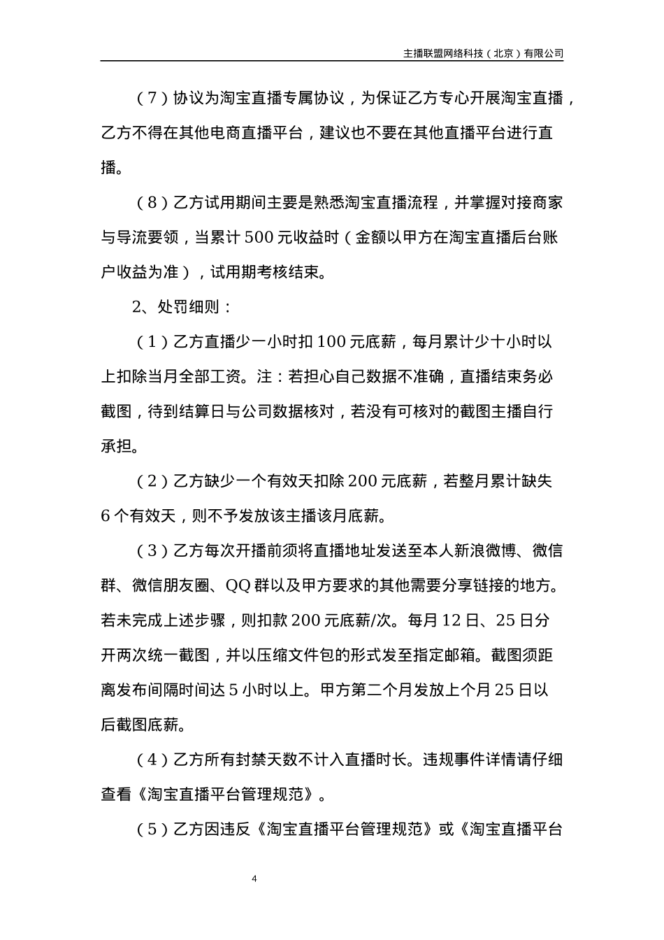
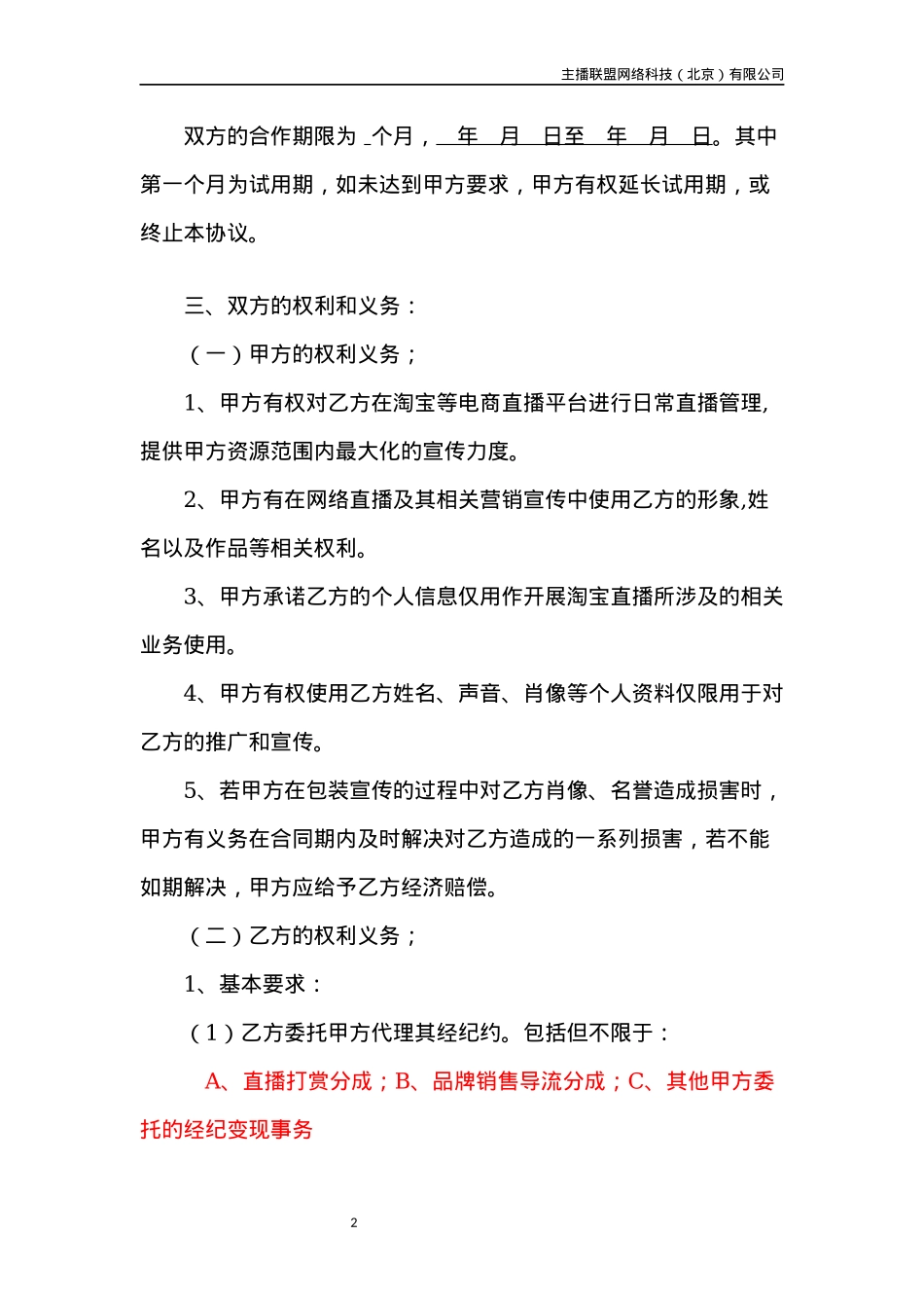
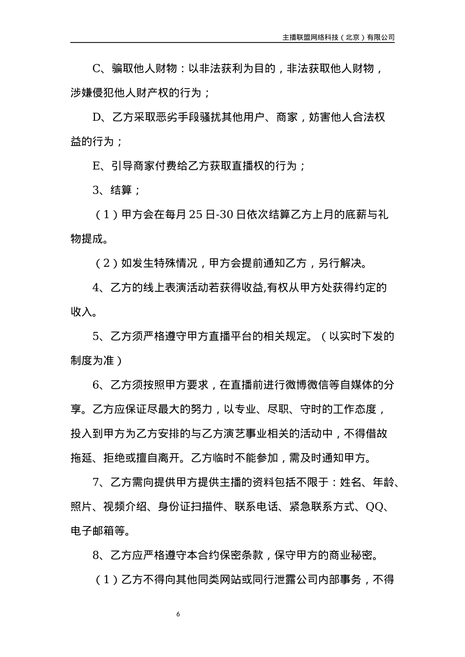
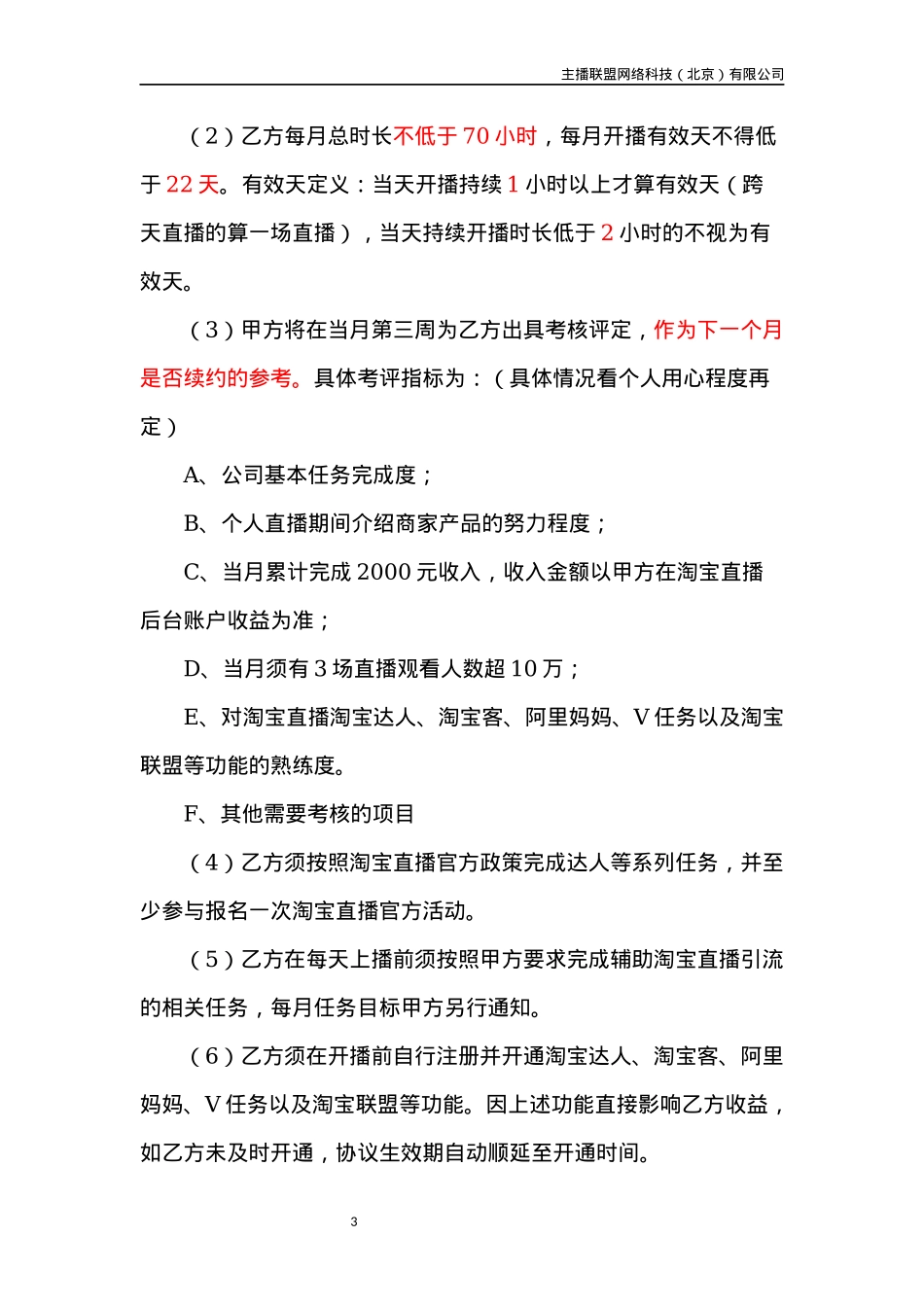
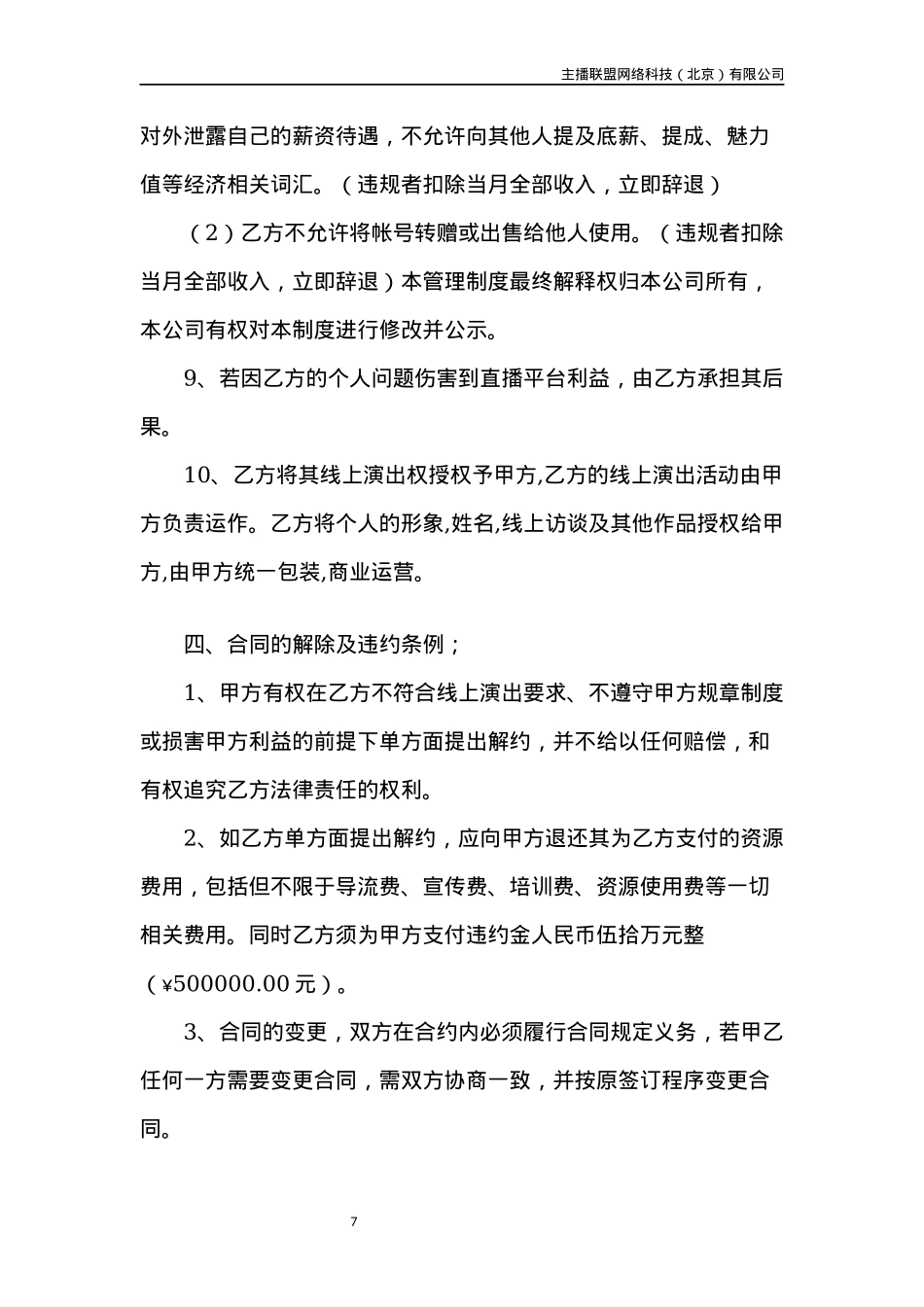
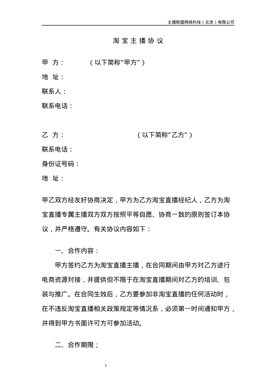
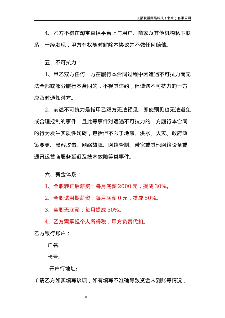
1主播联盟网络科技(北京)有限公司 淘 宝 主 播 协 议 “”甲 方:(以下简称 甲方 ) 地 址:联系人:联系电话: “”乙 方:(以下简称 乙方 )联系电话:身份证号码: 地 址:甲乙双方经友好协商决定,甲方为乙方淘宝直播经纪人,乙方为淘宝直播专属主播双方双方按照平等自愿、协商一致的原则签订本协议,并严格遵守。有关协议内容如下:一、合作内容:甲方签约乙方为淘宝直播主播,在合同期间由甲方对乙方进行电商资源对接,并提供但不限于在淘宝直播期间对乙方的培训、包装与推广。在合同生效后,乙方要参加非淘宝直播的任何活动时,在不违反淘宝直播相关政策规定等情况系,必须第一时间通知甲方,并得到甲方书面许可方可参加活动。二、合作期限;2主播联盟网络科技(北京)有限公司 双方的合作期限为 个月, 年月日至年月日。其中第一个月为试用期,如未达到甲方要求,甲方有权延长试用期,或终止本协议。三、双方的权利和义务:(一)甲方的权利义务;1、甲方有权对乙方在淘宝等电商直播平台进行日常直播管理,提供甲方资源范围内最大化的宣传力度。2、甲方有在网络直播及其相关营销宣传中使用乙方的形象,姓名以及作品等相关权利。3、甲方承诺乙方的个人信息仅用作开展淘宝直播所涉及的相关业务使用。4、甲方有权使用乙方姓名、声音、肖像等个人资料仅限用于对乙方的推广和宣传。5、若甲方在包装宣传的过程中对乙方肖像、名誉造成损害时,甲方有义务在合同期内及时解决对乙方造成的一系列损害,若不能如期解决,甲方应给予乙方经济赔偿。(二)乙方的权利义务;1、基本要求:(1)乙方委托甲方代理其经纪约。包括但不限于:A、直播打赏分成;B、品牌销售导流分成;C、其他甲方委托的经纪变现事务3主播联盟网络科技(北京)有限公司(2)乙方每月总时长不低于 70 小时,每月开播有效天不得低于 22 天。有效天定义:当天开播持续 1 小时以上才算有效天(跨天直播的算一场直播),当天持续开播时长低于 2 小时的不视为有效天。(3)甲方将在当月第三周为乙方出具考核评定,作为下一个月是否续约的参考。具体考评指标为:(具体情况看个人用心程度再定)A、公司基本任务完成度;B、个人直播期间介绍商家产品的努力程度;C、当月累计完成 2000 元收入,收入金额以甲方在淘宝直播后台账户收益为准;D、当月须有 3 场直播观看人数超 10 万;E、对淘宝直播淘宝达人、淘宝客、阿里妈妈、V 任务以及淘宝联盟等功能的熟练度。F、其他需要考核的项目(4)乙方须按照淘宝直播官方政策完成达人等系列任务,并至少参与报名一次淘宝直播官方活动。(5)乙方在每天上播前须按照甲方要求完成辅助淘宝直播引流的相关任务,每月任务目标甲方另行通知。(6)乙方须在开播前自行注册并开通淘宝达人、淘宝客、阿里妈妈、V 任务以及淘宝联盟等功能。因上述功能直接影响乙方收益,如乙方未及时开通,协议生效期自动顺延至开通时间。4主播联盟网络科技(北京)有限公司(7)协议为淘宝直播专属协议,为保证乙方专心开展淘宝直播,乙方不得在其他电商直播平台,建议也不要在其他直播平台进行直播。(8)乙方试用期间主要是熟悉淘宝直播流程,并掌握对接商家与导流要领,当累计 500 元收益时(金额以甲方在淘宝直播后台账户收益为准),试用期考核结束。2、处罚细则:(1)乙方直播少一小时扣 100 元底薪,每月累计少十小时以上扣除当月全部工资。注:若担心自己数据不准确,直播结束务必截图,待到结算日与公司数据核对,若没有可核对的截图主播自行承担。(2)乙方缺少一个有效天扣除 200 元底薪,若整月累计缺失6 个有效天,则不予发放该主播该月底薪。(3)乙方每次开播前须将直播地址发送至本人新浪微博、微信群、微信朋友圈、QQ 群以及甲方要求的其他需要分享链接的地方。若未完成上述步骤,则扣款 200 元底薪/次。每月 12 日、25 日分开两次统一截图,并以压缩文件包的形式发至指定邮箱。截图须距离发布间隔时间达 5 小时以上。甲方第二个月发放上个月 25 日以后截图底薪。(4)乙方所有封禁天数不计入直播时长。违规事件详情请仔细查看《...

1、当您付费下载文档后,您只拥有了使用权限,并不意味着购买了版权,文档只能用于自身使用,不得用于其他商业用途(如 [转卖]进行直接盈利或[编辑后售卖]进行间接盈利)。
2、本站所有内容均由合作方或网友上传,本站不对文档的完整性、权威性及其观点立场正确性做任何保证或承诺!文档内容仅供研究参考,付费前请自行鉴别。
3、如文档内容存在违规,或者侵犯商业秘密、侵犯著作权等,请点击“违规举报”。

查找下载文件的指引

一、电脑端

- Windows 系统:按下键盘快捷键 `Ctrl + J`,即可打开下载列表。  

- Mac 系统:按下键盘快捷键 `⌘ + J`,即可打开下载列表。  

二、手机端

1. 打开手机浏览器,点击浏览器右下角的 “≡”(或“更多”)图标。  

2. 在弹出的菜单中找到并点击 “下载内容”(或类似选项),即可查看已下载的文件。  

提示:不同浏览器界面略有差异,若未找到“下载”入口,可尝试在浏览器设置中搜索“下载”关键词。


淘宝主播协议

确认删除?
签到
收藏
足迹
微信
  • 站长微信
回到顶部