电脑桌面
添加运营动脉到电脑桌面
安装后可以在桌面快捷访问

网络主播合同[4页]会员免费

网络主播合同[4页]_第1页
1/4
网络主播合同[4页]_第2页
2/4
网络主播合同[4页]_第3页
3/4
网络主播合同[4页]_第4页
4/4
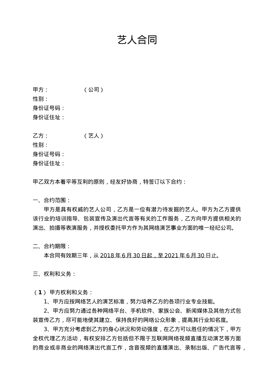
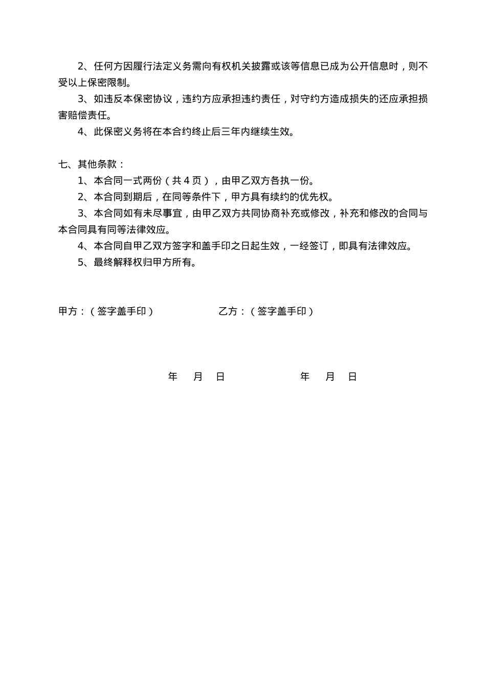
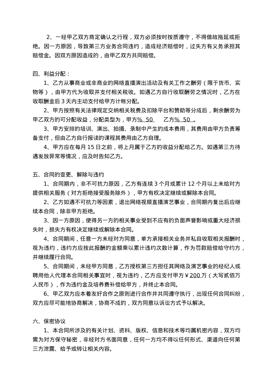
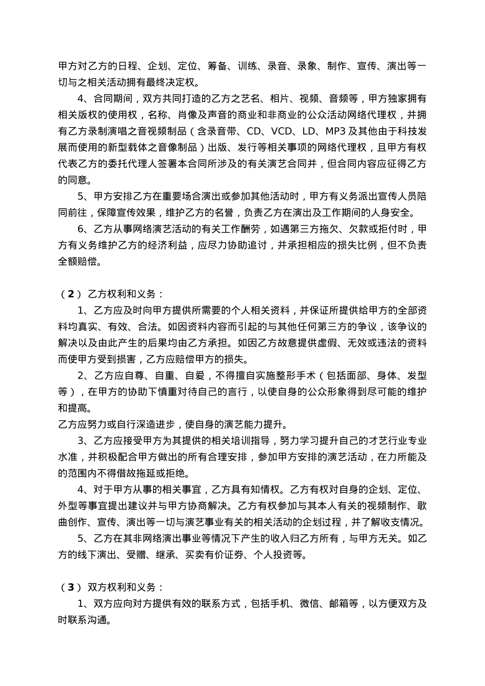
艺人合同 甲方:(公司)性别:身份证号码:身份证住址: 乙方:(艺人)性别:身份证号码:身份证住址:甲乙双方本着平等互利的原则,经友好协商,特签订以下合约:一、合约范围:甲方是具有权威的艺人公司,乙方是一位有潜力待发掘的艺人。甲方为乙方提供该行业的培训指导、包装宣传及演出代言等有关的工作服务,乙方向甲方提供相关的演出、拍摄等表演服务,并授权委托甲方作为其网络演艺事业方面的唯一经纪公司。二、合约期限:本合同有效期三年,从 2018 年 6 月 30 日起,至 2021 年 6 月 30 日止。三、权利和义务:(1 ) 甲方权利和义务:1、甲方应按网络艺人的演艺标准,努力培养乙方的各项行业专业技能。2、甲方应努力通过各种网络平台、手机软件、家族公会、新闻媒体及其他方式包装宣传乙方,尽可能地使其建立、保持良好的网络公众形象,提高其行业知名度。3、甲方充分考虑到乙方的身心状况和劳动强度,在乙方可以胜任的情况下,甲方全权代理乙方活动,有权安排乙方包括但不限于互联网网络视频直播互动演艺等方面的商业或非商业的网络演出代言工作,含音视频的直播演出、录制出版、广告代言等,甲方对乙方的日程、企划、定位、筹备、训练、录音、录象、制作、宣传、演出等一切与之相关活动拥有最终决定权。4、合同期间,双方共同打造的乙方之艺名、相片、视频、音频等,甲方独家拥有相关版权的使用权,名称、肖像及声音的商业和非商业的公众活动网络代理权,并拥有乙方录制演唱之音视频制品(含录音带、CD、VCD、LD、MP3 及其他由于科技发展而使用的新型载体之音像制品)出版、发行等相关事项的网络代理权,且甲方有权代表乙方的委托代理人签署本合同所涉及的有关演艺合同并,但合同内容应征得乙方的同意。5、甲方安排乙方在重要场合演出或参加其他活动时,甲方有义务派出宣传人员陪同前往,保障宣传效果,维护乙方的名誉,负责乙方在演出及工作期间的人身安全。6、乙方从事网络演艺活动的有关工作酬劳,如遇第三方拖欠、欠款或拒付时,甲方有义务维护乙方的经济利益,应尽力协助追讨,并承担相应的损失比例,但不负责全额赔偿。(2 ) 乙方权利和义务:1、乙方应及时向甲方提供所需要的个人相关资料,并保证所提供给甲方的全部资料均真实、有效、合法。如因资料内容而引起的与其他任何第三方的争议,该争议的解决以及由此产生的后果均由乙方承担。如因乙方故意提供虚假、无效或违法的资料而使甲方受到损害,乙方应赔偿甲方的损失。2、乙方应自尊、自重、自爱,不得擅自实施整形手术(包括面部、身体、发型等),在甲方的协助下慎重对待自己的言行,以使自身的公众形象得到尽可能的维护和提高。乙方应努力或自行深造进步,使自身的演艺能力提升。3、乙方应接受甲方为其提供的相关培训指导,努力学习提升自己的才艺行业专业水准,并积极配合甲方做出的所有合理安排,参加甲方安排的演艺活动,在力所能及的范围内不得借故拖延或拒绝。4、对于甲方从事的相关事宜,乙方具有知情权。乙方有权对自身的企划、定位、外型等事宜提出建议并与甲方协商解决。乙方有权参加与其本人有关的视频制作、歌曲创作、宣传、演出等一切与演艺事业有关的相关活动的企划过程,并了解收支情况。5、乙方在其非网络演出事业等情况下产生的收入归乙方所有,与甲方无关。如乙方的线下演出、受赠、继承、买卖有价证券、个人投资等。(3 ) 双方权利和义务:1、双方应向对方提供有效的联系方式,包括手机、微信、邮箱等,以方便双方及时联系沟通。2、一经甲乙双方商定确认之行程,双方必须按时按质遵守,不得借故拖延或拒绝。因一方原因,导致第三方业务合同违约,造成经济赔偿时,过失方有义务承担其赔偿金。因双方原因造成的,由甲乙双方共同赔偿。四、利益分配:1、乙方从事商业或非商业的网络直播演出活动及有关工作之酬劳(限于货币、实物等),由甲方代为收取并支付相关税收。如遇乙方自行收取酬劳之情况时,乙方在收取酬金后 3 天内主动支付给甲方计帐分配。2、甲方按照有关法律规定交纳相关税费及扣除平台和赞助等分成后,剩余酬劳为甲乙双方的可分配收益,分配类型为...

1、当您付费下载文档后,您只拥有了使用权限,并不意味着购买了版权,文档只能用于自身使用,不得用于其他商业用途(如 [转卖]进行直接盈利或[编辑后售卖]进行间接盈利)。
2、本站所有内容均由合作方或网友上传,本站不对文档的完整性、权威性及其观点立场正确性做任何保证或承诺!文档内容仅供研究参考,付费前请自行鉴别。
3、如文档内容存在违规,或者侵犯商业秘密、侵犯著作权等,请点击“违规举报”。

查找下载文件的指引

一、电脑端

- Windows 系统:按下键盘快捷键 `Ctrl + J`,即可打开下载列表。  

- Mac 系统:按下键盘快捷键 `⌘ + J`,即可打开下载列表。  

二、手机端

1. 打开手机浏览器,点击浏览器右下角的 “≡”(或“更多”)图标。  

2. 在弹出的菜单中找到并点击 “下载内容”(或类似选项),即可查看已下载的文件。  

提示:不同浏览器界面略有差异,若未找到“下载”入口,可尝试在浏览器设置中搜索“下载”关键词。


网络主播合同[4页]

确认删除?
签到
收藏
足迹
微信
  • 站长微信
回到顶部