电脑桌面
添加运营动脉到电脑桌面
安装后可以在桌面快捷访问

线下经纪合作协议会员免费

线下经纪合作协议_第1页
1/4
线下经纪合作协议_第2页
2/4
线下经纪合作协议_第3页
3/4
线下经纪合作协议_第4页
4/4
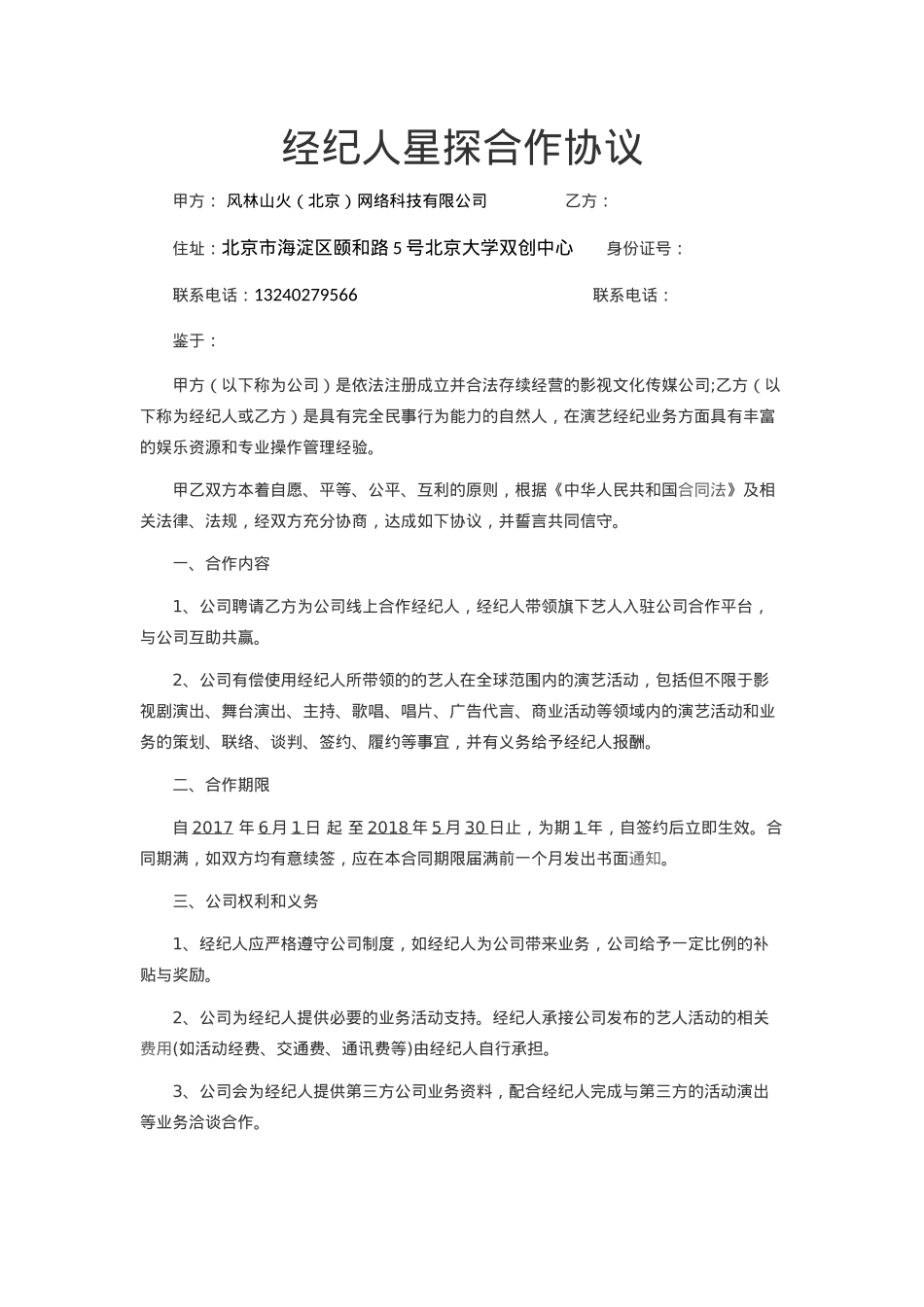
经纪人星探合作协议 甲方: 风林山火(北京)网络科技有限公司 乙方: 住址:北京市海淀区颐和路 5 号北京大学双创中心 身份证号: 联系电话:13240279566 联系电话: 鉴于: 甲方(以下称为公司)是依法注册成立并合法存续经营的影视文化传媒公司;乙方(以下称为经纪人或乙方)是具有完全民事行为能力的自然人,在演艺经纪业务方面具有丰富的娱乐资源和专业操作管理经验。 甲乙双方本着自愿、平等、公平、互利的原则,根据《中华人民共和国合同法》及相关法律、法规,经双方充分协商,达成如下协议,并誓言共同信守。 一、合作内容 1、公司聘请乙方为公司线上合作经纪人,经纪人带领旗下艺人入驻公司合作平台,与公司互助共赢。 2、公司有偿使用经纪人所带领的的艺人在全球范围内的演艺活动,包括但不限于影视剧演出、舞台演出、主持、歌唱、唱片、广告代言、商业活动等领域内的演艺活动和业务的策划、联络、谈判、签约、履约等事宜,并有义务给予经纪人报酬。 二、合作期限 自 2017 年 6 月 1 日 起 至 2018 年 5 月 30 日止,为期 1 年,自签约后立即生效。合同期满,如双方均有意续签,应在本合同期限届满前一个月发出书面通知。 三、公司权利和义务1、经纪人应严格遵守公司制度,如经纪人为公司带来业务,公司给予一定比例的补贴与奖励。2、公司为经纪人提供必要的业务活动支持。经纪人承接公司发布的艺人活动的相关费用(如活动经费、交通费、通讯费等)由经纪人自行承担。 3、公司会为经纪人提供第三方公司业务资料,配合经纪人完成与第三方的活动演出等业务洽谈合作。 4、公司可与经纪人协商代表经纪人与经纪人所联络的第三方进行洽谈、签约等事宜,并有权就演出内容、演出形式、演出时间及演出酬劳等内容提出建议。 6、公司有义务按照合同约定支付经纪人酬金,若公司未与经纪人协商所没有按时支付的,经纪人自发出书面的支付通知之日起 30 日内未获支付的,经纪人有权单方面解除本合同,并采取诉讼方式解决酬金纠纷。 四、经纪人的权利和义务 1、经纪人保证遵守中华人民共和国的现行法律、法规,保证不实施赌博、吸毒、打架斗殴、酗酒及其他违反社会公序良俗和其他有可能直接或间接影响公司声誉及形象的行为。 2、经纪人保证以自由身份与甲方签订该协议,若因此与第三方产生任何纠纷,一切后果由经纪人承担。 3、经纪人有义务引进艺人,公司提供合作平台热门资源给予经纪人带领的主播进行扶持。 4、经纪人不能私自联系公司艺人参与的演艺活动,通过公司报备同意后安排的艺人活动不得违反法律,并且不应以任何方式要求艺人从事违背法律、法规和违背公认社会道德的事宜。 5、经纪人在各种媒体及所有公众场合,必须竭力维护公司及公司艺人的良好形象,不得有诋毁、诽谤等现象。 6、经纪人在以公司名义参与的艺人的演艺活动中,因经纪人过错造成公司及其他任何第三方损失的,经纪人应承担全部赔偿责任,与公司无责。7、经纪人应按照与其所带领主播协商的日期发放薪资,出现拖欠等现象一律与公司无关。8、经纪人在签订合作协议之后的一个月内需引进 10 达标主播(流水及时长达到合作平台最低要求) 五、甲乙双方收益的分配 1、乙方每月享有 2000 底薪+其所管理主播收益的 5%提成奖励,税务甲方承担。 2、公司将在每月 25 日,将经纪人与其带领的主播的佣金打到经纪人指定账户内。 六、违约责任 1、如经纪人未有违约,公司未与经纪人协商讲明违约原因因而未按约定支付经纪人报酬,每逾期一日,应按所欠酬金的 1%向经纪人支付违约金。 2、经纪人以公司名义对外联络的演艺活动,未经公司同意,经纪人私自与该第三方签订合作协议,将视为经纪人违约,经纪人须按合约费用的十倍向公司赔偿。3、经纪人保证不以个人身份收取由经纪人管理的公司艺人的演艺收入,若发生此类情况,公司有权以各种方式追回代理费与艺人赔偿,并要求经纪人承担所涉金额的五倍罚款。4、如经纪人未完成任务指标将扣除一半的底薪。 七、合同的变更与解除 1、如经纪人因个人原因使得不能继续为公司提供服务时,公司有权解除本合同。 2、甲乙双方...

1、当您付费下载文档后,您只拥有了使用权限,并不意味着购买了版权,文档只能用于自身使用,不得用于其他商业用途(如 [转卖]进行直接盈利或[编辑后售卖]进行间接盈利)。
2、本站所有内容均由合作方或网友上传,本站不对文档的完整性、权威性及其观点立场正确性做任何保证或承诺!文档内容仅供研究参考,付费前请自行鉴别。
3、如文档内容存在违规,或者侵犯商业秘密、侵犯著作权等,请点击“违规举报”。

查找下载文件的指引

一、电脑端

- Windows 系统:按下键盘快捷键 `Ctrl + J`,即可打开下载列表。  

- Mac 系统:按下键盘快捷键 `⌘ + J`,即可打开下载列表。  

二、手机端

1. 打开手机浏览器,点击浏览器右下角的 “≡”(或“更多”)图标。  

2. 在弹出的菜单中找到并点击 “下载内容”(或类似选项),即可查看已下载的文件。  

提示:不同浏览器界面略有差异,若未找到“下载”入口,可尝试在浏览器设置中搜索“下载”关键词。


线下经纪合作协议

确认删除?
签到
收藏
足迹
微信
  • 站长微信
回到顶部