电脑桌面
添加运营动脉到电脑桌面
安装后可以在桌面快捷访问

演艺经纪合同(法务版)会员免费

演艺经纪合同(法务版)_第1页
1/9
演艺经纪合同(法务版)_第2页
2/9
演艺经纪合同(法务版)_第3页
3/9
演艺经纪合同(法务版)_第4页
4/9
演艺经纪合同(法务版)_第5页
5/9
演艺经纪合同(法务版)_第6页
6/9
演艺经纪合同(法务版)_第7页
7/9
演艺经纪合同(法务版)_第8页
8/9
演艺经纪合同(法务版)_第9页
9/9
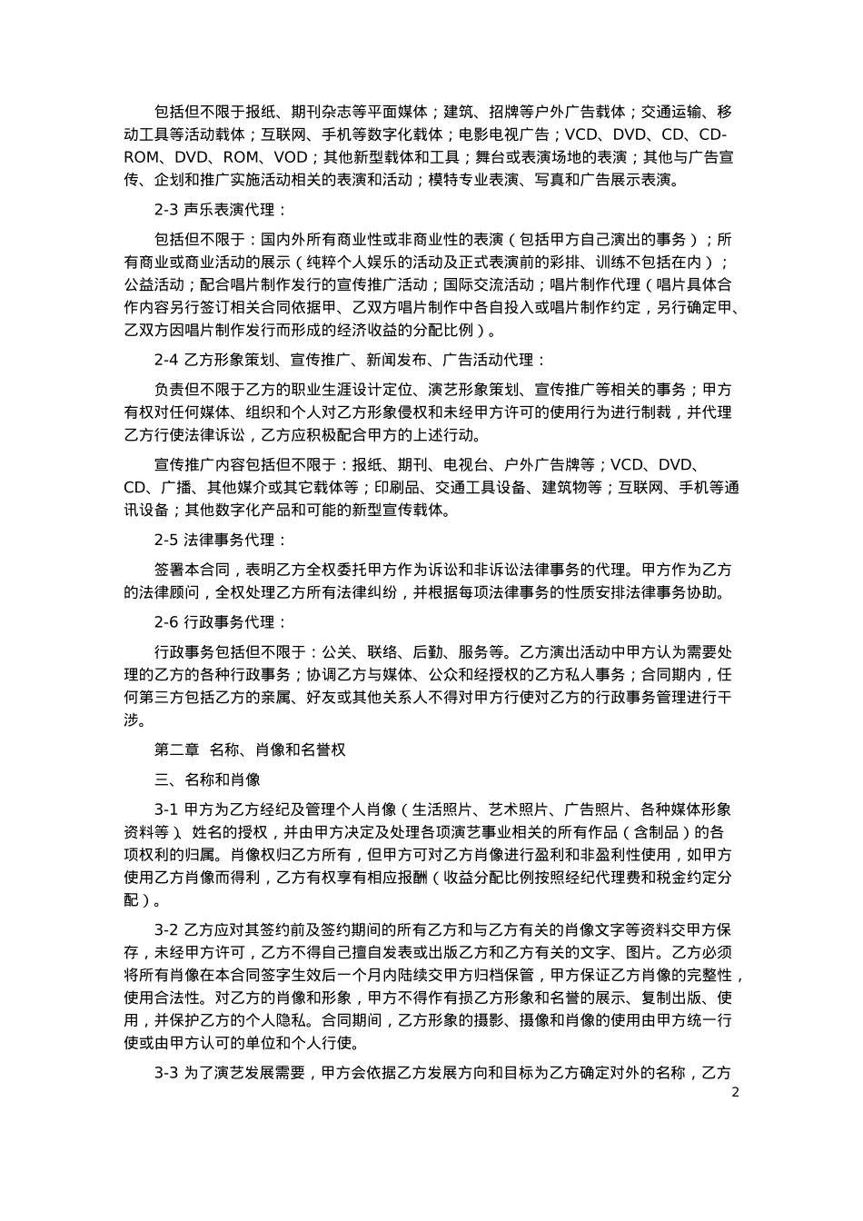
密级:机密 种类:经纪合同 编号:演艺经纪合同(法务版) 公司方:(以下简称甲方)通讯地址 :邮编: 电话: 传真:电子信箱: 艺人方:(以下简称乙方) 身 份 证:现在住址: 邮编: 电话:电子信箱: 工行:鉴于乙方的演艺才能和欲求在中国大陆地区演艺界长期发展的需要,鉴于甲方在中国大陆地区的演艺资源、市场渠道、资金运作方面的优势以及对乙方的未来市场和收益认可,为了更有效地保证乙方在演艺界的发展,维护合作双方的合法权益,甲乙双方经友好协商,并达成共识;为明确甲乙双方权利和义务关系,特签订本合同。 第一章 委托代理内容一、甲乙两方身份的确认:甲方作为乙方在中国大陆地区的独家经纪公司,享受乙方在中国大陆地区的独家经纪代理权。在本合同期内,乙方参与的任何型式(包括但不限于商业性及非商业性)的演艺或相关的活动,包含选择、接洽、安排、协商、签约和各项事宜的执行。所有涉及的具体演艺内容、合同、各项收益结算和处理,需甲乙双方按合同执行。二、甲乙双方授权确认: 2-1 影视表演:安排、决定乙方参与影视节目表演内容、角色;代理影视表演培训、影视艺术交流;负责因表演而形成的广告宣传的策划、制作、发行和联络;电视主持、节目嘉宾、电视节目的制作、发行和宣传。 2-2 广告表演和广告活动:1 包括但不限于报纸、期刊杂志等平面媒体;建筑、招牌等户外广告载体;交通运输、移动工具等活动载体;互联网、手机等数字化载体;电影电视广告;VCD、DVD、CD、CD-ROM、DVD、ROM、VOD;其他新型载体和工具;舞台或表演场地的表演;其他与广告宣传、企划和推广实施活动相关的表演和活动;模特专业表演、写真和广告展示表演。2-3 声乐表演代理:包括但不限于:国内外所有商业性或非商业性的表演(包括甲方自己演出的事务);所有商业或商业活动的展示(纯粹个人娱乐的活动及正式表演前的彩排、训练不包括在内);公益活动;配合唱片制作发行的宣传推广活动;国际交流活动;唱片制作代理(唱片具体合作内容另行签订相关合同依据甲、乙双方唱片制作中各自投入或唱片制作约定,另行确定甲、乙双方因唱片制作发行而形成的经济收益的分配比例)。2-4 乙方形象策划、宣传推广、新闻发布、广告活动代理:负责但不限于乙方的职业生涯设计定位、演艺形象策划、宣传推广等相关的事务;甲方有权对任何媒体、组织和个人对乙方形象侵权和未经甲方许可的使用行为进行制裁,并代理乙方行使法律诉讼,乙方应积极配合甲方的上述行动。宣传推广内容包括但不限于:报纸、期刊、电视台、户外广告牌等;VCD、DVD、CD、广播、其他媒介或其它载体等;印刷品、交通工具设备、建筑物等;互联网、手机等通讯设备;其他数字化产品和可能的新型宣传载体。2-5 法律事务代理:签署本合同,表明乙方全权委托甲方作为诉讼和非诉讼法律事务的代理。甲方作为乙方的法律顾问,全权处理乙方所有法律纠纷,并根据每项法律事务的性质安排法律事务协助。2-6 行政事务代理:行政事务包括但不限于:公关、联络、后勤、服务等。乙方演出活动中甲方认为需要处理的乙方的各种行政事务;协调乙方与媒体、公众和经授权的乙方私人事务;合同期内,任何第三方包括乙方的亲属、好友或其他关系人不得对甲方行使对乙方的行政事务管理进行干涉。 第二章 名称、肖像和名誉权三、名称和肖像3-1 甲方为乙方经纪及管理个人肖像(生活照片、艺术照片、广告照片、各种媒体形象资料等)、姓名的授权,并由甲方决定及处理各项演艺事业相关的所有作品(含制品)的各项权利的归属。肖像权归乙方所有,但甲方可对乙方肖像进行盈利和非盈利性使用,如甲方使用乙方肖像而得利,乙方有权享有相应报酬(收益分配比例按照经纪代理费和税金约定分配)。3-2 乙方应对其签约前及签约期间的所有乙方和与乙方有关的肖像文字等资料交甲方保存,未经甲方许可,乙方不得自己擅自发表或出版乙方和乙方有关的文字、图片。乙方必须将所有肖像在本合同签字生效后一个月内陆续交甲方归档保管,甲方保证乙方肖像的完整性,使用合法性。对乙方的肖像和形象,甲方不得作有损乙方形象和名誉的展示、复制出版、...

1、当您付费下载文档后,您只拥有了使用权限,并不意味着购买了版权,文档只能用于自身使用,不得用于其他商业用途(如 [转卖]进行直接盈利或[编辑后售卖]进行间接盈利)。
2、本站所有内容均由合作方或网友上传,本站不对文档的完整性、权威性及其观点立场正确性做任何保证或承诺!文档内容仅供研究参考,付费前请自行鉴别。
3、如文档内容存在违规,或者侵犯商业秘密、侵犯著作权等,请点击“违规举报”。

查找下载文件的指引

一、电脑端

- Windows 系统:按下键盘快捷键 `Ctrl + J`,即可打开下载列表。  

- Mac 系统:按下键盘快捷键 `⌘ + J`,即可打开下载列表。  

二、手机端

1. 打开手机浏览器,点击浏览器右下角的 “≡”(或“更多”)图标。  

2. 在弹出的菜单中找到并点击 “下载内容”(或类似选项),即可查看已下载的文件。  

提示:不同浏览器界面略有差异,若未找到“下载”入口,可尝试在浏览器设置中搜索“下载”关键词。


演艺经纪合同(法务版)

确认删除?
签到
收藏
足迹
微信
  • 站长微信
回到顶部