电脑桌面
添加运营动脉到电脑桌面
安装后可以在桌面快捷访问

艺人独家经纪合同(范本四)会员免费

艺人独家经纪合同(范本四)_第1页
1/3
艺人独家经纪合同(范本四)_第2页
2/3
艺人独家经纪合同(范本四)_第3页
3/3
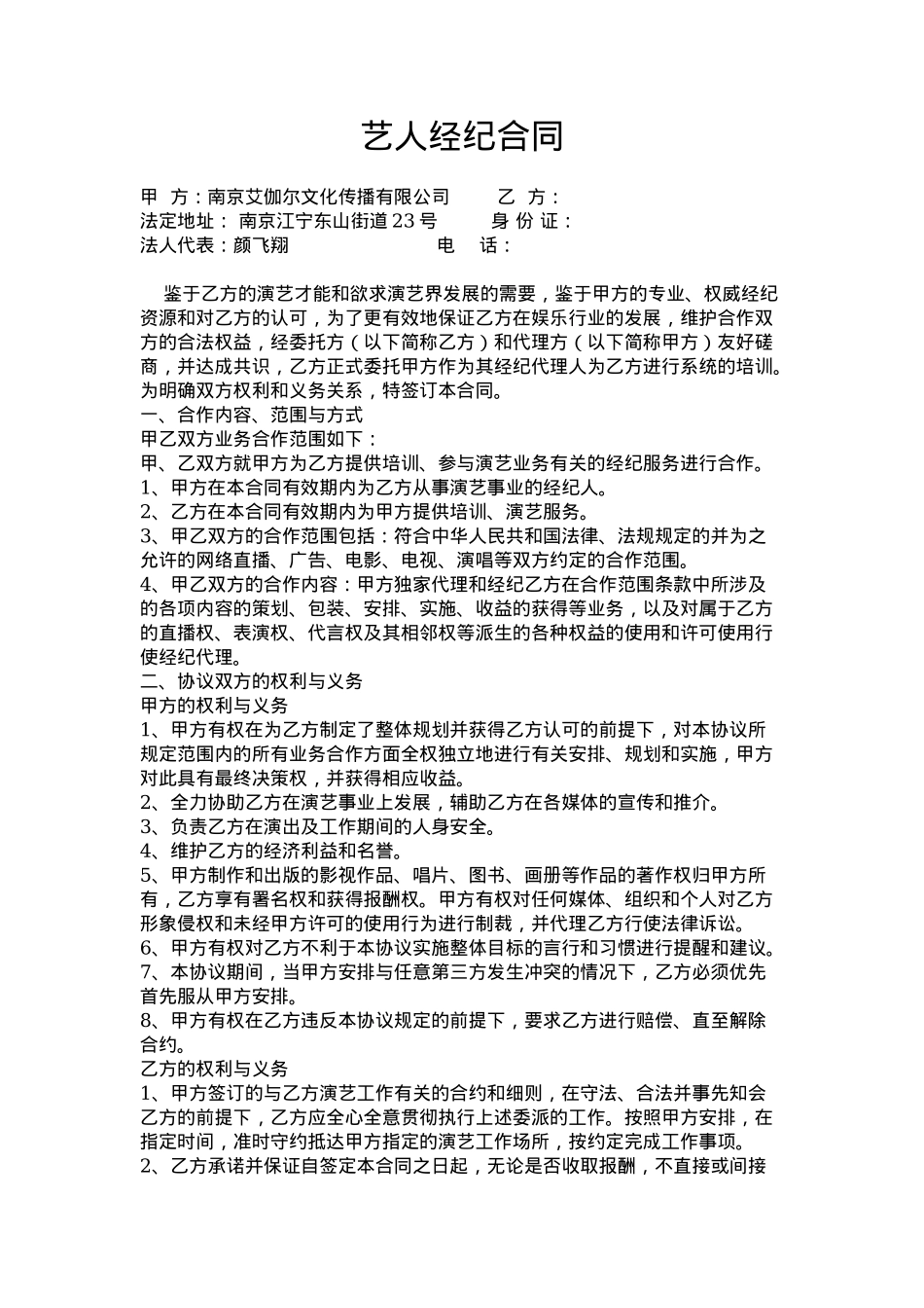
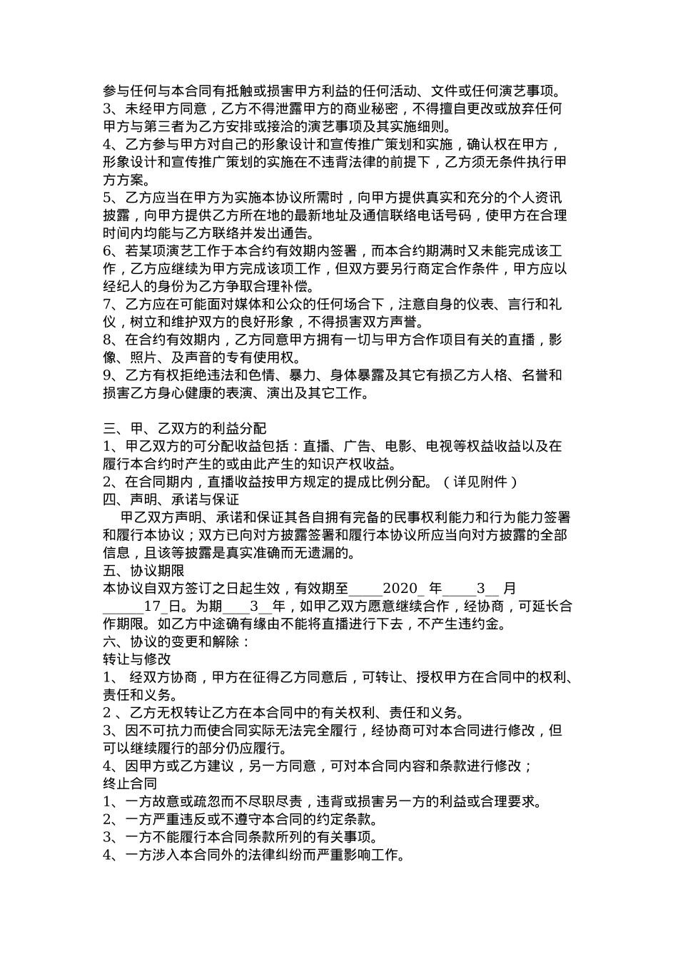
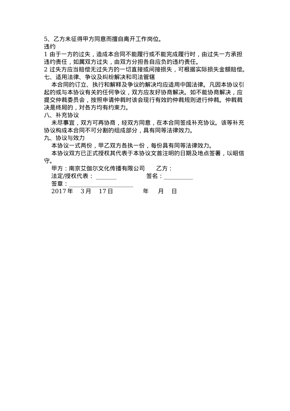
艺人经纪合同甲 方:南京艾伽尔文化传播有限公司 乙 方: 法定地址: 南京江宁东山街道 23 号 身 份 证:法人代表:颜飞翔 电话: 鉴于乙方的演艺才能和欲求演艺界发展的需要,鉴于甲方的专业、权威经纪资源和对乙方的认可,为了更有效地保证乙方在娱乐行业的发展,维护合作双方的合法权益,经委托方(以下简称乙方)和代理方(以下简称甲方)友好磋商,并达成共识,乙方正式委托甲方作为其经纪代理人为乙方进行系统的培训。为明确双方权利和义务关系,特签订本合同。一、合作内容、范围与方式甲乙双方业务合作范围如下:甲、乙双方就甲方为乙方提供培训、参与演艺业务有关的经纪服务进行合作。1、甲方在本合同有效期内为乙方从事演艺事业的经纪人。2、乙方在本合同有效期内为甲方提供培训、演艺服务。3、甲乙双方的合作范围包括:符合中华人民共和国法律、法规规定的并为之允许的网络直播、广告、电影、电视、演唱等双方约定的合作范围。4、甲乙双方的合作内容:甲方独家代理和经纪乙方在合作范围条款中所涉及的各项内容的策划、包装、安排、实施、收益的获得等业务,以及对属于乙方的直播权、表演权、代言权及其相邻权等派生的各种权益的使用和许可使用行使经纪代理。二、协议双方的权利与义务甲方的权利与义务1、甲方有权在为乙方制定了整体规划并获得乙方认可的前提下,对本协议所规定范围内的所有业务合作方面全权独立地进行有关安排、规划和实施,甲方对此具有最终决策权,并获得相应收益。2、全力协助乙方在演艺事业上发展,辅助乙方在各媒体的宣传和推介。3、负责乙方在演出及工作期间的人身安全。4、维护乙方的经济利益和名誉。5、甲方制作和出版的影视作品、唱片、图书、画册等作品的著作权归甲方所有,乙方享有署名权和获得报酬权。甲方有权对任何媒体、组织和个人对乙方形象侵权和未经甲方许可的使用行为进行制裁,并代理乙方行使法律诉讼。6、甲方有权对乙方不利于本协议实施整体目标的言行和习惯进行提醒和建议。7、本协议期间,当甲方安排与任意第三方发生冲突的情况下,乙方必须优先首先服从甲方安排。8、甲方有权在乙方违反本协议规定的前提下,要求乙方进行赔偿、直至解除合约。乙方的权利与义务1、甲方签订的与乙方演艺工作有关的合约和细则,在守法、合法并事先知会乙方的前提下,乙方应全心全意贯彻执行上述委派的工作。按照甲方安排,在指定时间,准时守约抵达甲方指定的演艺工作场所,按约定完成工作事项。2、乙方承诺并保证自签定本合同之日起,无论是否收取报酬,不直接或间接参与任何与本合同有抵触或损害甲方利益的任何活动、文件或任何演艺事项。3、未经甲方同意,乙方不得泄露甲方的商业秘密,不得擅自更改或放弃任何甲方与第三者为乙方安排或接洽的演艺事项及其实施细则。4、乙方参与甲方对自己的形象设计和宣传推广策划和实施,确认权在甲方,形象设计和宣传推广策划的实施在不违背法律的前提下,乙方须无条件执行甲方方案。5、乙方应当在甲方为实施本协议所需时,向甲方提供真实和充分的个人资讯披露,向甲方提供乙方所在地的最新地址及通信联络电话号码,使甲方在合理时间内均能与乙方联络并发出通告。6、若某项演艺工作于本合约有效期内签署,而本合约期满时又未能完成该工作,乙方应继续为甲方完成该项工作,但双方要另行商定合作条件,甲方应以经纪人的身份为乙方争取合理补偿。7、乙方应在可能面对媒体和公众的任何场合下,注意自身的仪表、言行和礼仪,树立和维护双方的良好形象,不得损害双方声誉。8、在合约有效期内,乙方同意甲方拥有一切与甲方合作项目有关的直播,影像、照片、及声音的专有使用权。9、乙方有权拒绝违法和色情、暴力、身体暴露及其它有损乙方人格、名誉和损害乙方身心健康的表演、演出及其它工作。三、甲、乙双方的利益分配1、甲乙双方的可分配收益包括:直播、广告、电影、电视等权益收益以及在履行本合约时产生的或由此产生的知识产权收益。2、在合同期内,直播收益按甲方规定的提成比例分配。(详见附件)四、声明、承诺与保证 甲乙双方声明、承诺和保证其各自拥有完备的民事权利能力和行为能力签署和...

1、当您付费下载文档后,您只拥有了使用权限,并不意味着购买了版权,文档只能用于自身使用,不得用于其他商业用途(如 [转卖]进行直接盈利或[编辑后售卖]进行间接盈利)。
2、本站所有内容均由合作方或网友上传,本站不对文档的完整性、权威性及其观点立场正确性做任何保证或承诺!文档内容仅供研究参考,付费前请自行鉴别。
3、如文档内容存在违规,或者侵犯商业秘密、侵犯著作权等,请点击“违规举报”。

查找下载文件的指引

一、电脑端

- Windows 系统:按下键盘快捷键 `Ctrl + J`,即可打开下载列表。  

- Mac 系统:按下键盘快捷键 `⌘ + J`,即可打开下载列表。  

二、手机端

1. 打开手机浏览器,点击浏览器右下角的 “≡”(或“更多”)图标。  

2. 在弹出的菜单中找到并点击 “下载内容”(或类似选项),即可查看已下载的文件。  

提示:不同浏览器界面略有差异,若未找到“下载”入口,可尝试在浏览器设置中搜索“下载”关键词。


艺人独家经纪合同(范本四)

确认删除?
签到
收藏
足迹
微信
  • 站长微信
回到顶部