电脑桌面
添加运营动脉到电脑桌面
安装后可以在桌面快捷访问

艺人演艺经纪合同[10页]会员免费

艺人演艺经纪合同[10页]_第1页
1/10
艺人演艺经纪合同[10页]_第2页
2/10
艺人演艺经纪合同[10页]_第3页
3/10
艺人演艺经纪合同[10页]_第4页
4/10
艺人演艺经纪合同[10页]_第5页
5/10
艺人演艺经纪合同[10页]_第6页
6/10
艺人演艺经纪合同[10页]_第7页
7/10
艺人演艺经纪合同[10页]_第8页
8/10
艺人演艺经纪合同[10页]_第9页
9/10
艺人演艺经纪合同[10页]_第10页
10/10
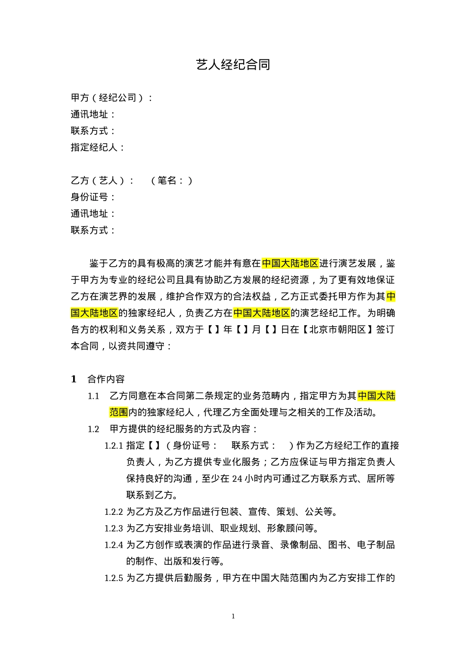
1艺人经纪合同甲方(经纪公司):通讯地址:联系方式:指定经纪人: 乙方(艺人):(笔名:)身份证号:通讯地址:联系方式:鉴于乙方的具有极高的演艺才能并有意在中国大陆地区进行演艺发展,鉴于甲方为专业的经纪公司且具有协助乙方发展的经纪资源,为了更有效地保证乙方在演艺界的发展,维护合作双方的合法权益,乙方正式委托甲方作为其中国大陆地区的独家经纪人,负责乙方在中国大陆地区的演艺经纪工作。为明确各方的权利和义务关系,双方于【】年【】月【】日在【北京市朝阳区】签订本合同,以资共同遵守:1合作内容1.1乙方同意在本合同第二条规定的业务范畴内,指定甲方为其中国大陆范围内的独家经纪人,代理乙方全面处理与之相关的工作及活动。1.2甲方提供的经纪服务的方式及内容:1.2.1 指定【】(身份证号:联系方式:)作为乙方经纪工作的直接负责人,为乙方提供专业化服务;乙方应保证与甲方指定负责人保持良好的沟通,至少在 24 小时内可通过乙方联系方式、居所等联系到乙方。1.2.2 为乙方及乙方作品进行包装、宣传、策划、公关等。1.2.3 为乙方安排业务培训、职业规划、形象顾问等。1.2.4 为乙方创作或表演的作品进行录音、录像制品、图书、电子制品的制作、出版和发行等。1.2.5 为乙方提供后勤服务,甲方在中国大陆范围内为乙方安排工作的2同时应为其工作提供便利,例如为乙方安排出行、住宿、翻译等;1.2.6 为乙方提供法律事务服务,代理乙方与第三方进行商业谈判并签署合作协议,处理争议及侵权事件。1.2.7 代理乙方进行维权服务。1.2.8 对属于乙方的姓名权、表演权、肖像权、著作权及其邻接权等衍生的各种权益的使用和再许可使用行使独家经纪代理。1.3合作范围:中国大陆(不含港澳台)1.4合作期限:【5】年,自【】年【】月【】日至【】年【】月【】日。1.5合作类型:双方合作具有排他性、独家性1.5.1 本合同项下的合作事项,具有排他性、独家性,未经甲方书面许可,乙方不得与除甲方以外的任何第三方(经甲方认可的甲方关联方不在此列)就合作事项展开任何形式上的合作,亦不得自行安排参加或与第三方订立与合作事项相关的任何法律文件,无论此等行为是否有偿。1.5.2 甲方有权以许可、转授权、分授权及合作经营等方式与任意第三方共同享有和承担本合约项下甲方全部或部分权利和义务。2业务范畴2.1音乐活动2.1.1 为乙方寻找适合的词曲作品,并获得词曲著作权/许可,并授权乙方进行表演;2.1.2 为乙方已有作品进行改编,获得改编作品的著作权/许可,并授权乙方进行表演;2.1.3 为乙方接洽词曲创作、表演工作,并以甲方自己或乙方经纪人的名义与第三方订立相关的合作协议;2.1.4 为乙方接洽商业性或非商业性的音乐表演,并以甲方自己或乙方经纪人的名义与第三方订立相关的合作协议;2.1.5 为乙方制作单曲、MV、唱片、专辑等,并举行宣传、发行、推广活动;2.1.6 为乙方承办音乐会、演唱会、粉丝见面会等各类活动。2.2演艺活动2.2.1 为乙方寻找合适的影视作品(包括但不仅限于电视剧、电影、网3络剧、MTV、MV 拍摄或配音等)演出机会,并以甲方自己或乙方经纪人的名义与第三方订立相关的合作协议;2.2.2 为乙方寻找参加节目(包括但不仅限于电视节目、综艺节目、网络节目、视频节目、网站节目、真人秀、电台节目等)录制的机会,并以甲方自己或乙方经纪人的名义与第三方订立相关的合作协议;2.2.3 为乙方寻找参加其他戏剧、歌舞、小品、晚会的演出机会,或作为嘉宾、主持人等身份参加,并以甲方自己或乙方经纪人的名义与第三方订立相关的合作协议。2.3广告、代言活动2.3.1 为乙方接洽广告、代言等活动(包含平面广告、电视广告、户外广告、印刷品、新媒体广告或应用于其他媒介或其他载体的带有宣传性质的广告拍摄、代言活动等),并以甲方自己或乙方经纪人的名义与第三方订立相关的合作协议;2.3.2 乙方确认其所有的广告、代言活动均由甲方独家代理,甲方有权对任何媒体、组织和个人对乙方形象侵权和未经甲方许可的使用行为进行维权,并代理乙方行使法律救济手段。2.4策划及宣传推广2.4.1 乙方应向甲方提供其个人简历信息,并保证与乙方...

1、当您付费下载文档后,您只拥有了使用权限,并不意味着购买了版权,文档只能用于自身使用,不得用于其他商业用途(如 [转卖]进行直接盈利或[编辑后售卖]进行间接盈利)。
2、本站所有内容均由合作方或网友上传,本站不对文档的完整性、权威性及其观点立场正确性做任何保证或承诺!文档内容仅供研究参考,付费前请自行鉴别。
3、如文档内容存在违规,或者侵犯商业秘密、侵犯著作权等,请点击“违规举报”。

查找下载文件的指引

一、电脑端

- Windows 系统:按下键盘快捷键 `Ctrl + J`,即可打开下载列表。  

- Mac 系统:按下键盘快捷键 `⌘ + J`,即可打开下载列表。  

二、手机端

1. 打开手机浏览器,点击浏览器右下角的 “≡”(或“更多”)图标。  

2. 在弹出的菜单中找到并点击 “下载内容”(或类似选项),即可查看已下载的文件。  

提示:不同浏览器界面略有差异,若未找到“下载”入口,可尝试在浏览器设置中搜索“下载”关键词。


艺人演艺经纪合同[10页]

确认删除?
签到
收藏
足迹
微信
  • 站长微信
回到顶部