电脑桌面
添加运营动脉到电脑桌面
安装后可以在桌面快捷访问

艺人与经纪公司签约合同会员免费

艺人与经纪公司签约合同_第1页
1/4
艺人与经纪公司签约合同_第2页
2/4
艺人与经纪公司签约合同_第3页
3/4
艺人与经纪公司签约合同_第4页
4/4
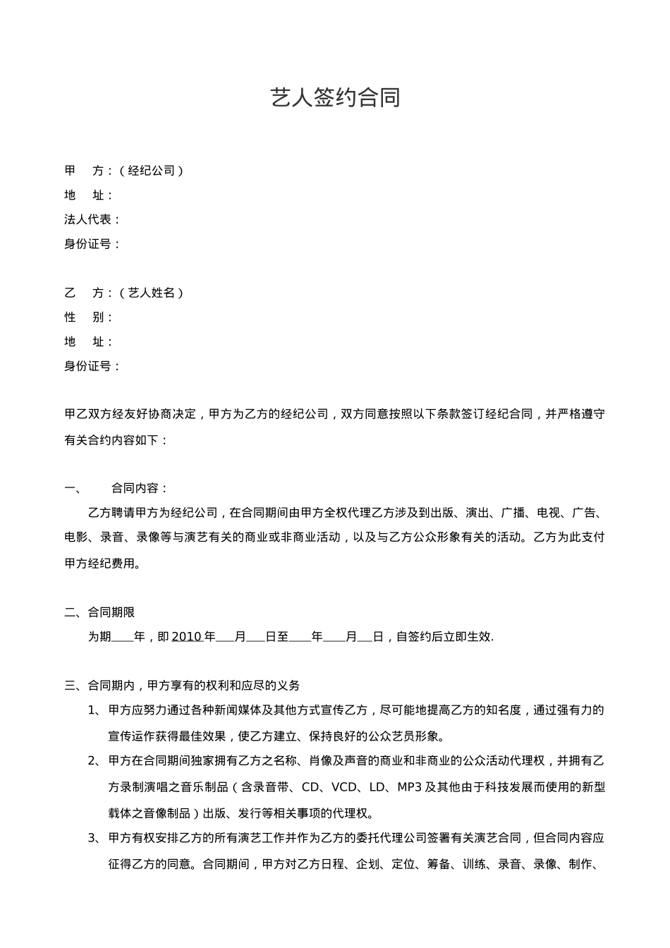
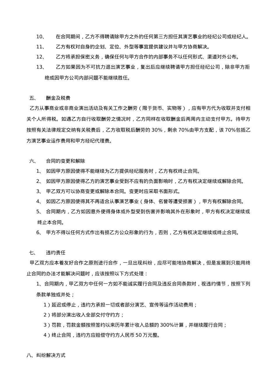
艺人签约合同甲 方:(经纪公司)地 址:法人代表:身份证号:乙 方:(艺人姓名)性 别:地 址:身份证号:甲乙双方经友好协商决定,甲方为乙方的经纪公司,双方同意按照以下条款签订经纪合同,并严格遵守有关合约内容如下:一、合同内容:乙方聘请甲方为经纪公司,在合同期间由甲方全权代理乙方涉及到出版、演出、广播、电视、广告、电影、录音、录像等与演艺有关的商业或非商业活动,以及与乙方公众形象有关的活动。乙方为此支付甲方经纪费用。二、合同期限为期 年,即 2010 年 月 日至 年 月 日,自签约后立即生效.三、合同期内,甲方享有的权利和应尽的义务1、甲方应努力通过各种新闻媒体及其他方式宣传乙方,尽可能地提高乙方的知名度,通过强有力的宣传运作获得最佳效果,使乙方建立、保持良好的公众艺员形象。2、甲方在合同期间独家拥有乙方之名称、肖像及声音的商业和非商业的公众活动代理权,并拥有乙方录制演唱之音乐制品(含录音带、CD、VCD、LD、MP3 及其他由于科技发展而使用的新型载体之音像制品)出版、发行等相关事项的代理权。3、甲方有权安排乙方的所有演艺工作并作为乙方的委托代理公司签署有关演艺合同,但合同内容应征得乙方的同意。合同期间,甲方对乙方日程、企划、定位、筹备、训练、录音、录像、制作、宣传、演出等一切与演艺活动相关之活动拥有最终决定权,乙方在力所能及的范围内不得借故拖延或拒绝。甲方有权要求乙方参与由甲方安排的演艺活动,但是必须充分考虑到乙方的身心状况和劳动强度,在乙方可以胜任的情况下,乙方应积极参与甲方安排的演艺活动。4、乙方从事商业性演艺或非商业性演艺活动的有关工作酬劳,如果第三方拖欠、欠款或拒付时,甲方应尽力协助追讨,并承担相应的损失比例,但不负责赔偿。5、甲方安排乙方在重要场合演出或参加其他活动时,甲方有义务派出宣传人员陪同前往,以保障宣传效果。6、甲方应向乙方提供有效的联系方式,包括固定电话、手机等,以便乙方可以立即与甲方取得联系。四、合同期内,乙方享有的权利和应尽的义务1、乙方在合同期间,应根据甲方的安排进行演艺活动。2、乙方有权参加与其本人有关的歌曲创作、制作、宣传、演出等一切与演艺事业有关的相关活动的企划过程并了解收支情况,表达个人意愿,但是一经甲乙双方商定确认,乙方必须遵守,按照甲方提出的方案安排日程、企划、定位、筹备、训练、录音、录像、宣传等内容,不得借故拖延或拒绝。3、未经甲方同意,乙方不得为商业目的为甲方指定范围以外的个人或机构录制任何歌曲,不得以任何目的、任何形式擅自参与商业或非商业公众活动,不得向任何个人或机构提供与商业或非商业公众活动,不得向任何个人或机构提供与商业或非商业演出、形象展示有关照片,不得擅自实施整形手术(包括面部、身体、发型等)。4、在甲方安排的演出、录音、录像、拍摄专辑、制作 MTV 等活动中,资金应由甲方负责安排,乙方应全力配合甲方。5、乙方在其非演出事业等情况下发生的收入归乙方所有,与甲方无关。如乙方的受赠、继承、买卖有价证券、个人投资等。6、乙方应向甲方提供有效的联系方式、,包括固定电话、手机等,以便甲方可以立即与乙方取得联系。7、乙方有权在涉及公民的基本权利和义务的领域内享有权利、承担义务,对此甲方不得干涉。8、乙方有权按照《劳动法》等有关法律、法规的规定享有劳动的权利、义务。如果因为演艺事业的特殊要求需要加班加点,乙方也应无条件的积极配合。9、乙方应自尊、自重、自爱,在甲方的协助下慎重对待自己的言行,以使自身的公众形象得到尽可能的维护和提高。乙方在向新闻媒体以及任何个人、机构公布自身的隐私、立场、观点时,应事先征得甲方的同意。10、在合同期间,乙方不得聘请除甲方之外的任何第三方担任其演艺事业的经纪公司或经纪人。11、乙方有权对自身的企划、定位、外型等事宜提供建议并与甲方协商解决。12、乙方将承担保密义务,确保任何与甲方合作的内部事务不以任何形式、渠道对外公布。13、乙方如果因为不可抗力退出演艺事业,复出后应继续聘请甲方担任经纪公司,除非甲方拒绝或因甲方公司内部问题不能继续胜任...

1、当您付费下载文档后,您只拥有了使用权限,并不意味着购买了版权,文档只能用于自身使用,不得用于其他商业用途(如 [转卖]进行直接盈利或[编辑后售卖]进行间接盈利)。
2、本站所有内容均由合作方或网友上传,本站不对文档的完整性、权威性及其观点立场正确性做任何保证或承诺!文档内容仅供研究参考,付费前请自行鉴别。
3、如文档内容存在违规,或者侵犯商业秘密、侵犯著作权等,请点击“违规举报”。

查找下载文件的指引

一、电脑端

- Windows 系统:按下键盘快捷键 `Ctrl + J`,即可打开下载列表。  

- Mac 系统:按下键盘快捷键 `⌘ + J`,即可打开下载列表。  

二、手机端

1. 打开手机浏览器,点击浏览器右下角的 “≡”(或“更多”)图标。  

2. 在弹出的菜单中找到并点击 “下载内容”(或类似选项),即可查看已下载的文件。  

提示:不同浏览器界面略有差异,若未找到“下载”入口,可尝试在浏览器设置中搜索“下载”关键词。


艺人与经纪公司签约合同

确认删除?
签到
收藏
足迹
微信
  • 站长微信
回到顶部