电脑桌面
添加运营动脉到电脑桌面
安装后可以在桌面快捷访问

直播平台演艺合作协议会员免费

直播平台演艺合作协议_第1页
1/7
直播平台演艺合作协议_第2页
2/7
直播平台演艺合作协议_第3页
3/7
直播平台演艺合作协议_第4页
4/7
直播平台演艺合作协议_第5页
5/7
直播平台演艺合作协议_第6页
6/7
直播平台演艺合作协议_第7页
7/7
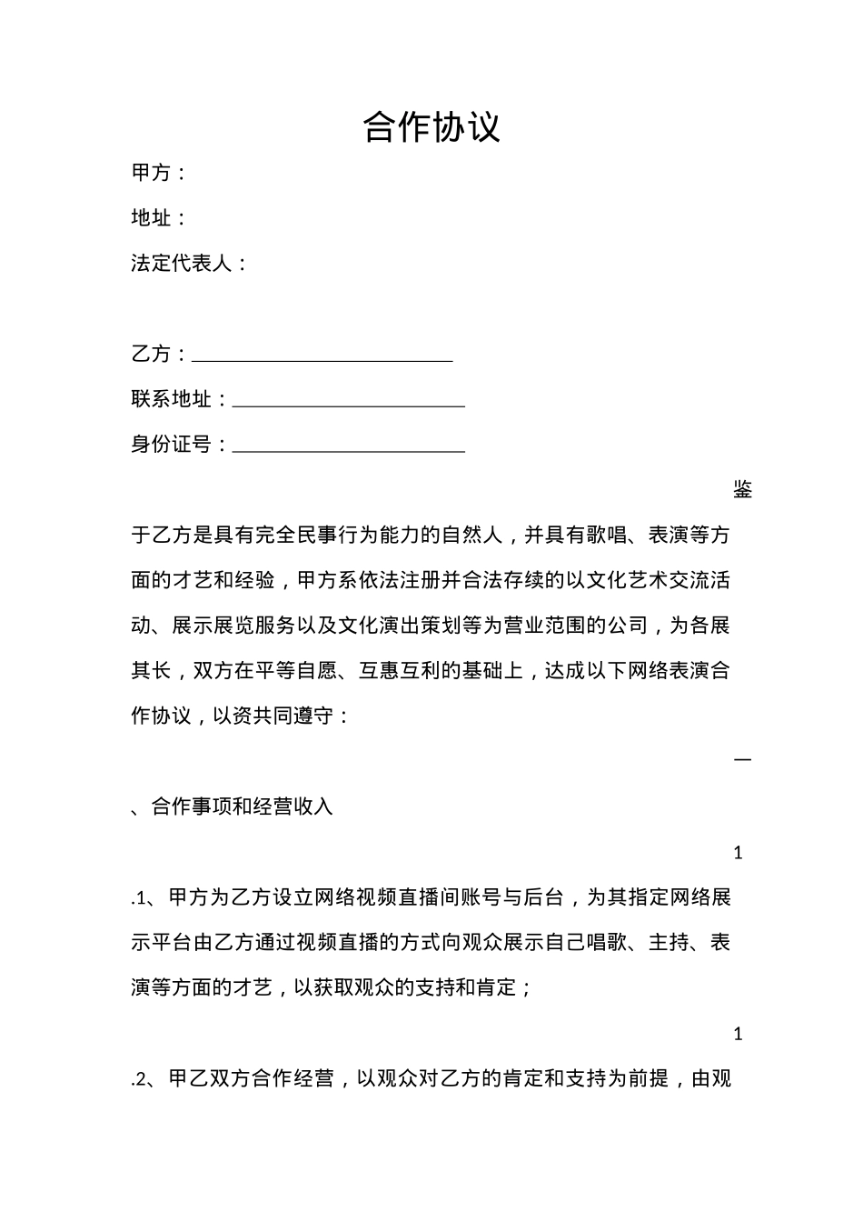
合作协议甲方:地址:法定代表人:乙方: 联系地址: 身份证号: 鉴于乙方是具有完全民事行为能力的自然人,并具有歌唱、表演等方面的才艺和经验,甲方系依法注册并合法存续的以文化艺术交流活动、展示展览服务以及文化演出策划等为营业范围的公司,为各展其长,双方在平等自愿、互惠互利的基础上,达成以下网络表演合作协议,以资共同遵守:一、合作事项和经营收入1.1、甲方为乙方设立网络视频直播间账号与后台,为其指定网络展示平台由乙方通过视频直播的方式向观众展示自己唱歌、主持、表演等方面的才艺,以获取观众的支持和肯定;1.2、甲乙双方合作经营,以观众对乙方的肯定和支持为前提,由观众在观看视频过程中进行礼物充值刷出礼物获取收益。二、合作期限2.1、合作期限为 年,自 年 月 日至 年 月 日;2.2、协议所约定的期限届满,如甲乙双方有意续签,应在本合作协议期限届满之前 30 日内向对方发出通知,经协商一致,双方可重新签订合作协议,继续合作。三、培训甲方在与乙方签订本合作协议后,应当对乙方进行系统的培训和帮助,直至乙方熟悉并可独立胜任视频直播,该培训的费用由甲方承担。四、收入管理和分配4.1、合作期间内,由甲方代为收取和管理双方合作经营所获取的收益,按月结算和分配;4.2、甲乙双方协商确定,对于合作期间的经营收入按照比例进行分配,其中甲方占百分之 ,乙方占百分之 。五、甲方的权利和义务5.1 、甲方有权按协议约定的比例分配经营收益;5.2、协议签订时,甲方有权审查乙方的身份情况,以确认乙方具有 完全民事行为能力人,有权签订本协议;5.3、合作期间内,甲方有权对乙方的行为进行监督和审查,一旦发现乙方不符合视频主播条件或者有其他违法、违规行为的,视为乙方违约,甲方有权解除本协议并要求乙方因此造成的经济损失;5.4、合作期间内,甲方有权根据市场需要,安排乙方参与相关视频活动,如无特别情况,乙方必须参加;5.5、甲方应当按照协议积极为乙方寻找视频直播的机会,并将有关信息及时通知乙方;5.6、甲方应当按照协议约定为乙方设立进入网络视频直播间的账户以及后台,并对该账户以及后台享有所有权;5.7、甲方应当根据市场需求以及业务发展之需要,采取有效方式对乙方进行包装和推广宣传。六、乙方的权利和义务6.1、乙方应当按照甲方的要求,在订立本协议时提供真实的身份资格证明以及其他相关资料;6.2、乙方只能通过甲方设立并指定的账户进入网络视频直播平台,不能自行申请账户或者通过其他形式进入该平台进行协议所约定的合作事项;6.3、乙方有权按照协议约定的比例分配经营收益;6.4、乙方在直播期间享有在甲方设立和指定的直播平台的直播大厅置顶不低于 30 分钟的权利;6.5、在合作期间内,甲方为乙方的唯一合作伙伴,乙方不得自行私自进行本协议第一条所约定的合作事项,也不得就本协议所约定的合作事项与其他自然人、公司或者工作室进行合作;6.6、乙方每天的直播时间不得少于 7 小时,每月休息 4 天,乙方有权根据自身需求,自行安排直播时间和休息时间;6.7、合作期间内,乙方应听从甲方的安排,在甲方的监督与审查下进行视频直播展示,严禁在直播过程中发表任何违反国家法律规定的言论、图片和动作,并保证在直播过程中不涉黄、不涉毒、不涉赌,否则甲方有权单方面解除本合作协议,同时有权要求乙方承担违约责任并赔偿经济损失;6.8、乙方应当维持视频直播间的正常直播秩序,进行歌唱、表演、主持等特长演出,活跃直播间气氛、满足观众需求;七、保密乙方保证对在与甲方讨论、签订和执行本协议过程中所知悉的薪金收入来源、薪金收入分配、运营活动模式等属于甲方的且无法自公开渠道获得的信息和资料予以保密。未经甲方同意,乙方不得向任何第三方泄露该信息和资料的全部和部分内容。保密期限为签订本协议后 年。八、违约责任8.1、合作期间,如乙方违反本协议第六条所确定之义务,甲方有权单方面解除合同,乙方承担前期培训费用并应当向甲方承担违约金 元;8.2、合作期间,如乙方单方面无故解除本协议或者怠于履行本协议所约定至义务,甲方有权单方面解除合同,乙方承担前期培训费用 并...

1、当您付费下载文档后,您只拥有了使用权限,并不意味着购买了版权,文档只能用于自身使用,不得用于其他商业用途(如 [转卖]进行直接盈利或[编辑后售卖]进行间接盈利)。
2、本站所有内容均由合作方或网友上传,本站不对文档的完整性、权威性及其观点立场正确性做任何保证或承诺!文档内容仅供研究参考,付费前请自行鉴别。
3、如文档内容存在违规,或者侵犯商业秘密、侵犯著作权等,请点击“违规举报”。

查找下载文件的指引

一、电脑端

- Windows 系统:按下键盘快捷键 `Ctrl + J`,即可打开下载列表。  

- Mac 系统:按下键盘快捷键 `⌘ + J`,即可打开下载列表。  

二、手机端

1. 打开手机浏览器,点击浏览器右下角的 “≡”(或“更多”)图标。  

2. 在弹出的菜单中找到并点击 “下载内容”(或类似选项),即可查看已下载的文件。  

提示:不同浏览器界面略有差异,若未找到“下载”入口,可尝试在浏览器设置中搜索“下载”关键词。


直播平台演艺合作协议

确认删除?
签到
收藏
足迹
微信
  • 站长微信
回到顶部