电脑桌面
添加运营动脉到电脑桌面
安装后可以在桌面快捷访问

主播合同:模版会员免费

主播合同:模版_第1页
1/8
主播合同:模版_第2页
2/8
主播合同:模版_第3页
3/8
主播合同:模版_第4页
4/8
主播合同:模版_第5页
5/8
主播合同:模版_第6页
6/8
主播合同:模版_第7页
7/8
主播合同:模版_第8页
8/8
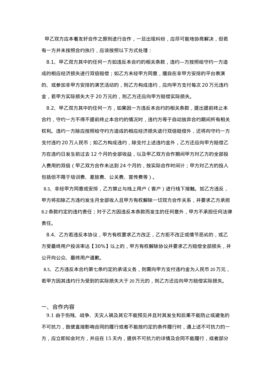
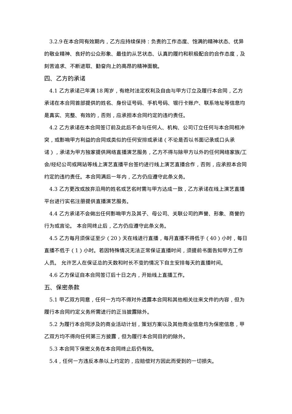
主播签约协议甲方:联系地址: 联系人: 联系电话:电子邮箱: QQ 号码: 微信号码: 乙方: 身份证号: 联系地址: 联系电话: 电子邮箱: QQ 号码: 微信号码: 开户银行(须填写支行名称): 户名: 银行账号: 一、合作内容 甲、乙双方就甲方为乙方提供参与演艺业务有关的经纪服务进行合作。 1.1 乙方确认,甲方在本合同有效期内为乙方从事网络直播演艺事业(以网络直播为主,包含演艺产品的创作、生产、表演、销售)的唯一经纪人,甲方为乙方安排演艺活动,并以甲方名义代表乙方与第三方进行业务和报酬洽谈、签订和落实、履行有关演艺合约,乙方必须遵照执行,并按照甲方指示就该等活动或合约确认文件或亲自签署。任何其他代理、经纪、演艺公司,需使用乙方从事各类网络直播活动、经济活动、市场推广活动时,应通过甲方,并由甲方做出安排。 1.2 乙方承诺为甲方独家提供网络直播演艺服务,性质为全约,乙方不得与除甲方以外的任何网络家族/工会/经纪公司/网站等线上演艺直播平台签约进行线上演艺直播合作。 1.3 服务范围:乙方履行线上频道演艺职务以及其他可能涉及的演出。二、合作方式 2.1 在本合同有效期内,甲方为乙方提供经纪人服务,甲方负责安排乙方线上演出及有关工作事宜,乙方向甲方提供网络直播演艺服务,乙方遵守甲方的工作安排和要求。 2.2 甲方拥有安排、接洽、签署一切与乙方有关的线上演出工作事宜的权利,甲方签订的与乙方演艺工作有关的合约和细则,在合法前提下,乙方应全心全意贯彻执行根据上述合约和细则委派的工作。 2.3 甲方承诺并保证自签订本合同之日起,甲方所承接的线上家族/工会/经纪公司/网站等线上演艺直播平台的演艺任务,通过乙方演艺直播所获充值金额于每月按照约定比例支付给本合同首部约定的乙方账号。 2.4 乙方承诺无条件接受甲方更换线上演艺直播平台的安排。 2.5 乙方同意为证明甲方拥有本合同内所列各项权益而无条件配合甲方签订其它有关证明文件。 三、甲乙双方的权利义务 3.1 甲方 3.1.1 甲方应按照本合同的约定,按期向乙方支付相关收益分成,此收益分成所涉及的税、费等均由乙方自行承担,甲方代缴。 3.1.2 甲方全力协助乙方在网络直播演艺事业上发展,辅助乙方在各类媒体的宣传和推介。 3.1.3 必要时提供有利于乙方在网络直播演艺事业的歌唱、舞蹈及形体健身等专业训练及其他各种训练。 3.1.4 负责乙方在网络直播演出及工作期间的人身安全及名誉维护,若乙方在网络直播工作之外的时间内发生人身安全等任何问题,甲方不予承担任何责任。 3.1.5 在本合同有效期内,甲方有权为宣传、促销的目的,免费给第三方使用乙方的姓名(包括本名、曾用名、艺名)、肖像、简历、表演及有关资料的录音、录像、电影、照片、文稿等。3.1.6 在本合同有效期内及期后,甲方代表乙方与第三方所签合约出现纠纷时,甲方全权代表乙方解决该纠纷,包括:有权终止该合约、提起诉讼、提出诉讼外的各项请求,及与利害关系人签订协议或达成和解。在此期间,乙方须全力配合甲方,并提供相应的支持与协助。在未征得甲方同意的前提下,不得就此类纠纷和事件对公众媒体和任何第三方发表任何意见。3.1.7 在本合同有效期内,甲方有权将本合同权利义务转让给其他第三方,乙方收益分配比例不应低于本合同标准,甲方有权获得任何第三方给付的转让费。3.1.8 本合同有效期届满后,在同等条件下甲方享有优先续约权。 3.2 乙方 3.2.1 全力配合甲方安排的为网络直播演艺事业需要的宣传活动,配合甲方所提供的专业形象设计建议(包括发型、服饰、化妆等合理建议),如有异议,乙方必须提出适当理由供甲方参考。 3.2.2 严格遵守甲方制定的《艺人行为管理手册》,捍卫甲方公司荣誉,遵照甲方安排参加任何与乙方工作有关的制作会议、演艺培训及宣传活动等。 3.2.3 按照甲方安排,在指定时间或约定时间,准时守约开展线上工作,按约定完成工作事项,在校的签约艺人,须服从甲方合理的寒暑假假期工作安排。 3.2.4 若某项演艺工作于本合同有效期内签署,而本合同期满时又未能完成该工作的,在本合同期满后乙方仍应继续为甲方...

1、当您付费下载文档后,您只拥有了使用权限,并不意味着购买了版权,文档只能用于自身使用,不得用于其他商业用途(如 [转卖]进行直接盈利或[编辑后售卖]进行间接盈利)。
2、本站所有内容均由合作方或网友上传,本站不对文档的完整性、权威性及其观点立场正确性做任何保证或承诺!文档内容仅供研究参考,付费前请自行鉴别。
3、如文档内容存在违规,或者侵犯商业秘密、侵犯著作权等,请点击“违规举报”。

查找下载文件的指引

一、电脑端

- Windows 系统:按下键盘快捷键 `Ctrl + J`,即可打开下载列表。  

- Mac 系统:按下键盘快捷键 `⌘ + J`,即可打开下载列表。  

二、手机端

1. 打开手机浏览器,点击浏览器右下角的 “≡”(或“更多”)图标。  

2. 在弹出的菜单中找到并点击 “下载内容”(或类似选项),即可查看已下载的文件。  

提示:不同浏览器界面略有差异,若未找到“下载”入口,可尝试在浏览器设置中搜索“下载”关键词。


主播合同:模版

确认删除?
签到
收藏
足迹
微信
  • 站长微信
回到顶部