电脑桌面
添加运营动脉到电脑桌面
安装后可以在桌面快捷访问

主播合同[7页]会员免费

主播合同[7页]_第1页
1/7
主播合同[7页]_第2页
2/7
主播合同[7页]_第3页
3/7
主播合同[7页]_第4页
4/7
主播合同[7页]_第5页
5/7
主播合同[7页]_第6页
6/7
主播合同[7页]_第7页
7/7
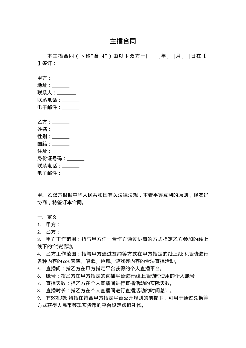
主播合同“”本主播合同(下称 合同 )由以下双方于[ ]年[ ]月[ ]日在【 】签订:甲方: 地址: 联系人: 联系电话: 电子邮件: 乙方: 姓名: 性别: 国籍: 住址: 身份证号码: 联系电话: 电子邮件: 甲、乙双方根据中华人民共和国有关法律法规,本着平等互利的原则,经友好协商,特签订本合同。一、定义1.甲方:2.乙方:3.甲方工作范围:指与甲方任一合作方通过协商的方式指定乙方参加的线上线下的合法活动。4.乙方工作范围:指与甲方通过签约等方式在甲方指定的线上线下活动进行各种内容的 cos 表演、唱歌、跳舞、游戏等内容的合法直播活动。5.直播间:指乙方在甲方指定平台获得的个人直播平台。6.账号:指乙方在甲方指定的直播平台进行线上活动时使用的个人账号。7.直播天数:指乙方在个人直播间进行直播活动的实际天数。8.直播时长:指乙方在个人直播间进行直播活动的时间总计。9.有效礼物: 特指在符合甲方指定平台公开规则的前提下,可用于通过兑换等方式获得人民币等现实货币的平台设定虚拟礼物。二、合作内容1.基于本合同乙方签约称为甲方旗下主播,通过甲方指定的平台进行各种内容的视频、音频直播活动。直播分享内容包括但不限于 cos 表演、唱歌、跳舞、游戏等内容。2.甲方利用自身资源对乙方进行推广宣传,以提高乙方知名度。3.乙方认可甲方对其进行的推广行为系重要的物质条件支持,并同意甲方或甲方的任一合作方使用乙方的名称(包括但不限于真实姓名、网名、播出姓名、昵称、游戏账号名称等)及肖像(包括真实肖像及卡通形象、虚拟形象等)进行宣传推广。4.合作形式:本合同有效期内的独家合作(详见本合同第五条)。三、期限本合同合作期限为 36 个自然月:自 年 月 日起至 年 月 日止。四、甲方的权利与义务1.甲方对本合同所产生的游戏直播内容(包括但不限于 cos 表演、唱歌、跳舞、游戏等内容)享有完整的知识产权及使用权。2.甲方有权按照本合同及附件约定为乙方安排在甲方指定平台的直播事宜,并保留对直播内容的所有知识产权。五、乙方的权利与义务1.乙方在甲方指定平台进行直播活动的,有权获取甲方指定平台用户赠送的虚拟道具,并按照甲方指定平台的兑换规则,获得收益。具体兑换规则及分成比例由甲方为准。2.乙方应当积极宣传甲方公司及指定合作方。乙方参与各类比赛、直播、发“布会等,均应以 甲方指定前缀+”乙方姓名或昵称 介绍自己,并按照甲方要求修改其线上账号名称。3.本合同签订后,乙方即成为甲方签约主播。乙方不得在任何第三方平台进行类似直播活动或与签订任何类似合同等。如乙方擅自进行以上活动的,将视作违约,依照本合同违约条款进行处理。4.乙方应对自身言论负相应的法律责任,包括但不限于在新闻媒体、作品、直播内容中的言论、立场、观点等。由于乙方不当言论造成的一切法律责任由乙方自行承担,并赔偿甲方的损失。5.乙方应保持良好自身形象,并积极维护甲方公司及甲方合作方的形象,不得直接或间接作出有损甲方或甲方合作方利益的行为。6.乙方进行直播活动的,应当严格遵守甲方指定合作方的相关规则。7.乙方作为签约主播,应当出席甲方指定的宣传推广活动。8.乙方将承担保密义务,确保任何与甲方合作的人员、渠道、内部事务不以任何形式、渠道对外公布及交给他人。9.乙方的直播内容中不得出现任何除甲方指定的第三方直播平台的直播内容,包括但不限于文字、画面、声音、影像、网页、链接地址等。六、权利的归属1.知识产权(1) 乙方保证拥有上传至甲方指定合作方作品或内容的相关权益(包括但不限于著作权、商标权和其他合法权利)或者已经通过其他方式取得合法的授权,不侵犯任何第三方权益的前提下享有转授权的权利。(2) 乙方同意并保证在合作期内将其在甲方指定合作方上进行的视频、音频等直播分享的作品或内容的所有相关权利(包括但不限于著作权、商标权及相关的衍生权利)独家授权予甲方(甲方有权自身使用或转授权第三方使用),并授予甲方以其自身的名义向第三方进行维权的权利。(3) 甲方有权就上述作品或内容以甲方名义或是甲方指定的公司或品牌,于全世界任何地区、任何时间作有偿...

1、当您付费下载文档后,您只拥有了使用权限,并不意味着购买了版权,文档只能用于自身使用,不得用于其他商业用途(如 [转卖]进行直接盈利或[编辑后售卖]进行间接盈利)。
2、本站所有内容均由合作方或网友上传,本站不对文档的完整性、权威性及其观点立场正确性做任何保证或承诺!文档内容仅供研究参考,付费前请自行鉴别。
3、如文档内容存在违规,或者侵犯商业秘密、侵犯著作权等,请点击“违规举报”。

查找下载文件的指引

一、电脑端

- Windows 系统:按下键盘快捷键 `Ctrl + J`,即可打开下载列表。  

- Mac 系统:按下键盘快捷键 `⌘ + J`,即可打开下载列表。  

二、手机端

1. 打开手机浏览器,点击浏览器右下角的 “≡”(或“更多”)图标。  

2. 在弹出的菜单中找到并点击 “下载内容”(或类似选项),即可查看已下载的文件。  

提示:不同浏览器界面略有差异,若未找到“下载”入口,可尝试在浏览器设置中搜索“下载”关键词。


主播合同[7页]

确认删除?
签到
收藏
足迹
微信
  • 站长微信
回到顶部