电脑桌面
添加运营动脉到电脑桌面
安装后可以在桌面快捷访问

主播签约协议会员免费

主播签约协议_第1页
1/3
主播签约协议_第2页
2/3
主播签约协议_第3页
3/3
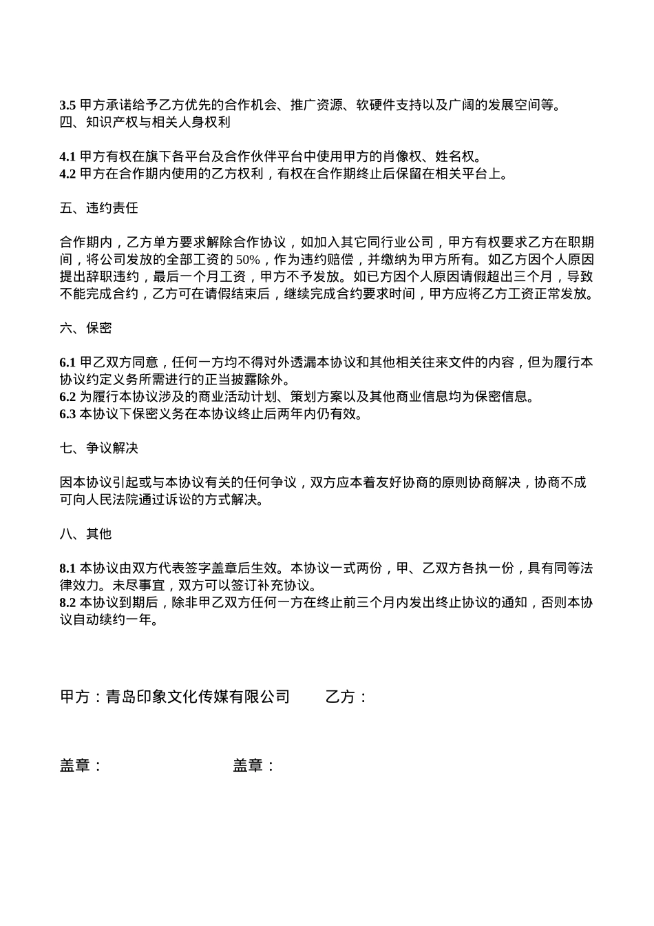
“ ”签约艺人 合作协议 本协议由以下双方签订:“”甲方:青岛印象文化传媒有限公司(简称 印象传媒 )法定代表人:李俊武乙方: 身份证号: 1) 乙方是一名具有演艺方面的特长,有志于长期在青岛印象文化传媒有限公司发展,逐步提升演艺水平和知名度的艺人。2) 甲方是一家依据中华人民共和国法律成立并持续经营的公司,经营合作的项目包括腾讯旗下所有直播平台,以及花椒直播、火山直播等网络直播平台,是知名的网络直播中端服务商。3) 现甲乙双方为了实现共同的目标,经友好协商达成本协议。一、合作内容1.1 乙方同意与印象传媒合作,将印象传媒服务项目平台作为互联网演艺分享的直播平台,将个人精力投入到印象传媒合作平台上的各项活动中。1.2 乙方成为甲方旗下签约艺人,乙方的网络演出活动由甲方安排、运作。1.3 乙方将个人的形象、姓名、线下商业表演、代言、访谈及其他作品独家授权给甲方,由甲方统一包装,商业运营。二、合作期限双方的合作期限为 年,即从 年 月 日至 年 月 日。三、双方的权利义务3.1 乙方有权在印象传媒平台上进行表演分享,有权申请使用甲方提供给表演者的各项资源。3.2 “”甲方与 签约艺人 合作中出现违约问题,乙方有权申请要求甲方介入,甲方应积极维护乙方的合法正当权益。3.3 甲方与乙方的合作保持相对稳定,不得在没有正当理由时与甲方终止合作。3.4 乙方自签署合作协议之日起,即同意甲方发放的薪资待遇(腾讯直播要求,月播 22 天,每月直播合计时长 120 小时,每月保底工资 5000 元)。甲方要求乙方全年每月直播时长不得低于 10 天 20 小时。(1 小时为一个直播天数,时长可累计)3.5 甲方承诺给予乙方优先的合作机会、推广资源、软硬件支持以及广阔的发展空间等。四、知识产权与相关人身权利4.1 甲方有权在旗下各平台及合作伙伴平台中使用甲方的肖像权、姓名权。4.2 甲方在合作期内使用的乙方权利,有权在合作期终止后保留在相关平台上。五、违约责任合作期内,乙方单方要求解除合作协议,如加入其它同行业公司,甲方有权要求乙方在职期间,将公司发放的全部工资的 50%,作为违约赔偿,并缴纳为甲方所有。如乙方因个人原因提出辞职违约,最后一个月工资,甲方不予发放。如已方因个人原因请假超出三个月,导致不能完成合约,乙方可在请假结束后,继续完成合约要求时间,甲方应将乙方工资正常发放。六、保密6.1 甲乙双方同意,任何一方均不得对外透漏本协议和其他相关往来文件的内容,但为履行本协议约定义务所需进行的正当披露除外。6.2 为履行本协议涉及的商业活动计划、策划方案以及其他商业信息均为保密信息。6.3 本协议下保密义务在本协议终止后两年内仍有效。七、争议解决因本协议引起或与本协议有关的任何争议,双方应本着友好协商的原则协商解决,协商不成可向人民法院通过诉讼的方式解决。八、其他8.1 本协议由双方代表签字盖章后生效。本协议一式两份,甲、乙双方各执一份,具有同等法律效力。未尽事宜,双方可以签订补充协议。8.2 本协议到期后,除非甲乙双方任何一方在终止前三个月内发出终止协议的通知,否则本协议自动续约一年。甲方:青岛印象文化传媒有限公司 乙方: 盖章: 盖章:签字日期: 签字日期:

1、当您付费下载文档后,您只拥有了使用权限,并不意味着购买了版权,文档只能用于自身使用,不得用于其他商业用途(如 [转卖]进行直接盈利或[编辑后售卖]进行间接盈利)。
2、本站所有内容均由合作方或网友上传,本站不对文档的完整性、权威性及其观点立场正确性做任何保证或承诺!文档内容仅供研究参考,付费前请自行鉴别。
3、如文档内容存在违规,或者侵犯商业秘密、侵犯著作权等,请点击“违规举报”。

查找下载文件的指引

一、电脑端

- Windows 系统:按下键盘快捷键 `Ctrl + J`,即可打开下载列表。  

- Mac 系统:按下键盘快捷键 `⌘ + J`,即可打开下载列表。  

二、手机端

1. 打开手机浏览器,点击浏览器右下角的 “≡”(或“更多”)图标。  

2. 在弹出的菜单中找到并点击 “下载内容”(或类似选项),即可查看已下载的文件。  

提示:不同浏览器界面略有差异,若未找到“下载”入口,可尝试在浏览器设置中搜索“下载”关键词。


主播签约协议

确认删除?
签到
收藏
足迹
微信
  • 站长微信
回到顶部