电脑桌面
添加运营动脉到电脑桌面
安装后可以在桌面快捷访问

【标准合同模板】招募主播合同[5页]会员免费

【标准合同模板】招募主播合同[5页]_第1页
1/5
【标准合同模板】招募主播合同[5页]_第2页
2/5
【标准合同模板】招募主播合同[5页]_第3页
3/5
【标准合同模板】招募主播合同[5页]_第4页
4/5
【标准合同模板】招募主播合同[5页]_第5页
5/5
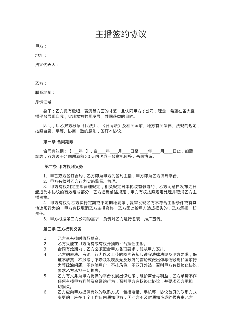
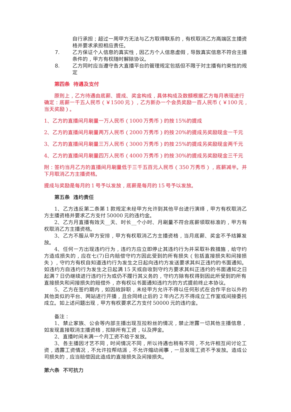
主播签约协议 甲方:地址:法定代表人:乙方: 联系地址: 身份证号 鉴于:乙方具有歌唱、表演等方面的才艺,且认同甲方(公司)理念,希望在各大直播平台展现自我,实现双方共同发展、共同获益的目的。因此,甲乙双方根据《民法》、《合同法》及相关国家、地方有关法律、法规的规定,按照自愿、平等、协商一致的原则,签订本协议。第一条 合同期限合同有效期:【 __年 】,自____年____月____日至 ____年____月____日止,如需续约,双方须于合同届满前 30 天内达成一致意见应签订书面协议。 第二条 甲方权利义务1、甲乙双方签订合约,乙方即为甲方的签约主播,甲方即为乙方演绎平台。2、甲方有权对乙方行为实施监督、管理。3、甲方有权制定主播管理规定,相关规定对本协议有影响的,乙方同意自发布之日起成为本协议的有效组成部分,乙方违反前述规定,甲方有权按照规定处理并取消乙方主播资格。4、甲方有权对乙方实行定期或不定期地复审,复审发现乙方不符合主播条件或有其他违规行为的,甲方有权取消乙方主播资格,乙方因此给甲方造成损失的,乙方承担一切责任。5、甲方根据第三方公司的需求,负责对乙方进行包装、推广宣传。第三条 乙方权利义务1.乙方享有按时收取薪资。2.乙方只能在甲方所有或有权开播的平台担任主播。3.合同有效期内,乙方必须配合甲方各项要求,服从甲方安排。4.乙方的表演、言词、行为以及上传的图片等都应遵守法律法规及甲方要求,保证不涉黄、不涉赌,不涉及发表反党反政府的言论或做出侮辱诋毁党和国家行为等政治问题、不欺骗用户,不挂录像、不双开外站,否则甲方有权终止协议,要求乙方承担一切损失。5.乙方有义务为甲方提供的平台发展出谋划策,维护声誉与利益,乙方承诺不作任何有损甲方利益及名誉的行为,否则甲方有权终止协议,并要求乙方承担一切损失。6.乙方应向甲方提供有效的联系方式,包括电话、手机等,协议首页的联系方式变更的,应在 1 个工作日内通知甲方,因乙方不及时通知造成的损失由乙方自行承担;超过一周甲方无法与乙方取得联系的,有权取消乙方高端区主播资格并要求承担相应责任。7.乙方保证个人信息的真实性,因乙方个人信息虚假,导致真实信息不符合主播条件的,甲方有权随时解除协议。8.乙方同时应当遵守各大直播平台的管理规定包括但不限于对主播有约束性的规定第四条 待遇及支付原则上,乙方待遇由底薪、提成、奖金构成,具体构成及数额根据乙方每月表现进行确定:底薪一千五人民币(¥1500 元),乙方新办一个会员奖励一百人民币(¥100 元,当天奖励)。1、乙方的直播间月刷量一万人民币(1000 万秀币)的按 15%的提成2、乙方的直播间月刷量两万人民币(2000 万秀币)的按 20%的提成另奖励现金一千元3、乙方的直播间月刷量三万人民币(3000 万秀币)的按 25%的提成另奖励现金两千元4、乙方的直播间月刷量四万人民币(4000 万秀币)的按 30%的提成另奖励现金三千元附:签约当月乙方的直播间月刷量低于三千五百元人民币(350 万秀币),底薪减半。并下月取消乙方主播资格。提成与奖励是每月的 1 号予以发放,底薪是每月的 15 号予以发放。第五条 违约责任1、乙方违反第二条第 1 款规定未经甲方允许到其他平台进行演绎,甲方有权取消乙方主播资格并要求乙方支付 50000 元的违约金。2、乙方月直播有效天__天、时长__个小时、月刷量不符合底薪领取标准的,甲方有权取消乙方主播资格。3、乙方不服从甲方安排,甲方有权取消乙方主播资格,当月底薪、奖金不予结算发放。4、任何一方出现违约行为,违约方应立即停止其违约行为并采取补救措施,给守约方造成损失的,应在七(7)日内赔偿守约方因此受到的所有损失(包括直接损失和间接损失),守约方有权自知道违约行为发生之日起向违约方发送要求其纠正违约的书面通知。如违约方自违约行为发生之日起满 15 天或自收到守约方要求其纠正违约的书面通知之日起满 7 日仍继续进行违约行为或仍不履行其义务的,守约方除有权得到因此所受到的所有直接损失和间接损失的赔偿外,亦有权以书面通知违约方的方式提前终止本协议。5、乙方在签约期内,如因故...

1、当您付费下载文档后,您只拥有了使用权限,并不意味着购买了版权,文档只能用于自身使用,不得用于其他商业用途(如 [转卖]进行直接盈利或[编辑后售卖]进行间接盈利)。
2、本站所有内容均由合作方或网友上传,本站不对文档的完整性、权威性及其观点立场正确性做任何保证或承诺!文档内容仅供研究参考,付费前请自行鉴别。
3、如文档内容存在违规,或者侵犯商业秘密、侵犯著作权等,请点击“违规举报”。

查找下载文件的指引

一、电脑端

- Windows 系统:按下键盘快捷键 `Ctrl + J`,即可打开下载列表。  

- Mac 系统:按下键盘快捷键 `⌘ + J`,即可打开下载列表。  

二、手机端

1. 打开手机浏览器,点击浏览器右下角的 “≡”(或“更多”)图标。  

2. 在弹出的菜单中找到并点击 “下载内容”(或类似选项),即可查看已下载的文件。  

提示:不同浏览器界面略有差异,若未找到“下载”入口,可尝试在浏览器设置中搜索“下载”关键词。


【标准合同模板】招募主播合同[5页]

确认删除?
签到
收藏
足迹
微信
  • 站长微信
回到顶部