电脑桌面
添加运营动脉到电脑桌面
安装后可以在桌面快捷访问

双方保密及廉洁合作协议(睿基)会员免费

双方保密及廉洁合作协议(睿基)_第1页
1/7
双方保密及廉洁合作协议(睿基)_第2页
2/7
双方保密及廉洁合作协议(睿基)_第3页
3/7
双方保密及廉洁合作协议(睿基)_第4页
4/7
双方保密及廉洁合作协议(睿基)_第5页
5/7
双方保密及廉洁合作协议(睿基)_第6页
6/7
双方保密及廉洁合作协议(睿基)_第7页
7/7
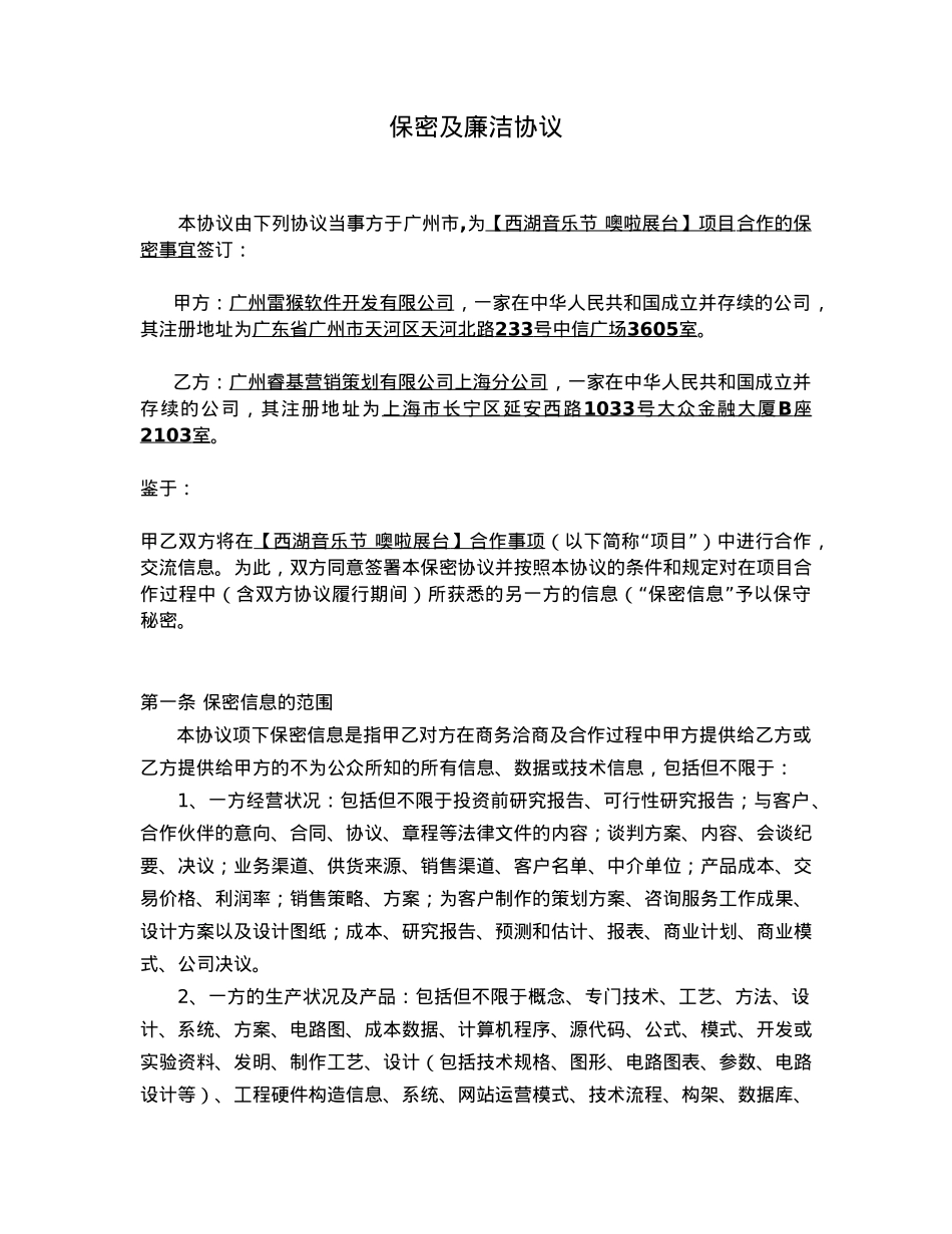
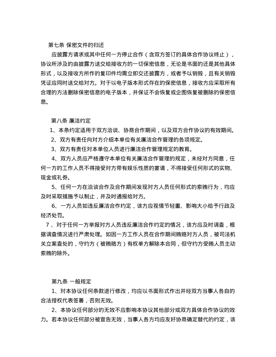
保密及廉洁协议本协议由下列协议当事方于广州市,为 【西湖音乐节 噢啦展台】项目 合作的保 密事宜签订:甲方:广州雷猴软件开发有限公司,一家在中华人民共和国成立并存续的公司,其注册地址为广东省广州市天河区天河北路 233 号中信广场 3605 室 。乙方:广州睿基营销策划有限公司上海分公司,一家在中华人民共和国成立并存续的公司,其注册地址为上海市长宁区延安西路 1033 号大众金融大厦 B 座 2103 室 。鉴于:甲乙双方将在【 西湖音乐节 噢啦展台 】合作事项 “”(以下简称 项目 )中进行合作,交流信息。为此,双方同意签署本保密协议并按照本协议的条件和规定对在项目合作过程中(含双方协议履行期间“”)所获悉的另一方的信息( 保密信息 予以保守秘密。 第一条 保密信息的范围本协议项下保密信息是指甲乙对方在商务洽商及合作过程中甲方提供给乙方或乙方提供给甲方的不为公众所知的所有信息、数据或技术信息,包括但不限于:1、一方经营状况:包括但不限于投资前研究报告、可行性研究报告;与客户、合作伙伴的意向、合同、协议、章程等法律文件的内容;谈判方案、内容、会谈纪要、决议;业务渠道、供货来源、销售渠道、客户名单、中介单位;产品成本、交易价格、利润率;销售策略、方案;为客户制作的策划方案、咨询服务工作成果、设计方案以及设计图纸;成本、研究报告、预测和估计、报表、商业计划、商业模式、公司决议。2、一方的生产状况及产品:包括但不限于概念、专门技术、工艺、方法、设计、系统、方案、电路图、成本数据、计算机程序、源代码、公式、模式、开发或实验资料、发明、制作工艺、设计(包括技术规格、图形、电路图表、参数、电路设计等)、工程硬件构造信息、系统、网站运营模式、技术流程、构架、数据库、技术文档等。3、一方的财务状况:包括但不限于财务帐簿、报表;工资、奖金、福利分配方案;盈亏状况;银行帐号及存款等各种财务资料。4、有关对方的人事状况:包括但不限于企业人员档案资料;一方内部重大人事变动;管理人员的个人信息;企业与部门架构;招聘裁员计划等。5、有关对方的重大决策与行动计划:包括但不限于投资计划、收购、兼并、合并、清算、破产、分立计划;准备进行的诉讼、仲裁行动;或未公开审理的诉讼、仲裁;企业形象设计,广告计划、活动安排。 第二条 保密义务1、甲乙双方对于从对方处收到的保密信息,在未经对方事先书面允可的情况下,不得以任何方式提供给任何第三方。2、甲乙双方对于从对方处得到的保密信息,应当通过建立内部保密制度、培训员工等方式和措施确保保密信息的安全,并且如果双方内部已有保密制度的,应将从对方处得到的保密信息视同己方自己企业内部的保密信息一样进行安全管理。3、甲乙双方严格保证:(1)双方当事人同意双方披露保密信息的主要目的是为了双方在项目中的合作。根据本协议的规定所提供之保密信息的使用,应只限于该等目的,除非在披露该等保密信息时,披露方另外以书面形式指明其他目的。如果披露时指明的使用目的与上述规定的使用目的不相符合,则应以披露时指明的使用目的为准。未经披露方事先书面授权,不得将保密信息用于其他之目的。双方在此保证仅在与双方商定的项目有关时使用从另一方收到的保密信息,绝不为与项目无关的目的使用保密信息。(2)所收到的信息在甲乙双方内部能得到谨慎的使用,只能透露给甲方或乙方所属之分支机构、子公司内部参与甲方与乙方合作项目的雇员及代理人/专业顾问,并且该雇员及代理人/专业顾问在知晓保密信息之前已经充分了解了本协议的内容。如该雇员在离开公司后泄露本协议所规定的保密信息,则仍由违约方承担本协议项下的违约责任。(3)对于所收到的信息,除为合作项目之目的在双方内部进行适当的复制外,不进行任何复制和传播。4、在未经对方事先书面允许的情况下,甲乙双方不得为开发新产品(在签署本协议之前或之时任何一方已经开发/运营的软件、网站、app 等产品不包含在内)之目的使用由对方提供的保密信息,不将上述保密信息作为案例、模型或其他 任何形式的材料,在任何场合演示和推广。除非获得披露方的书面...

1、当您付费下载文档后,您只拥有了使用权限,并不意味着购买了版权,文档只能用于自身使用,不得用于其他商业用途(如 [转卖]进行直接盈利或[编辑后售卖]进行间接盈利)。
2、本站所有内容均由合作方或网友上传,本站不对文档的完整性、权威性及其观点立场正确性做任何保证或承诺!文档内容仅供研究参考,付费前请自行鉴别。
3、如文档内容存在违规,或者侵犯商业秘密、侵犯著作权等,请点击“违规举报”。

查找下载文件的指引

一、电脑端

- Windows 系统:按下键盘快捷键 `Ctrl + J`,即可打开下载列表。  

- Mac 系统:按下键盘快捷键 `⌘ + J`,即可打开下载列表。  

二、手机端

1. 打开手机浏览器,点击浏览器右下角的 “≡”(或“更多”)图标。  

2. 在弹出的菜单中找到并点击 “下载内容”(或类似选项),即可查看已下载的文件。  

提示:不同浏览器界面略有差异,若未找到“下载”入口,可尝试在浏览器设置中搜索“下载”关键词。


双方保密及廉洁合作协议(睿基)

确认删除?
签到
收藏
足迹
微信
  • 站长微信
回到顶部