电脑桌面
添加运营动脉到电脑桌面
安装后可以在桌面快捷访问

演员代言使用合同(样板)会员免费

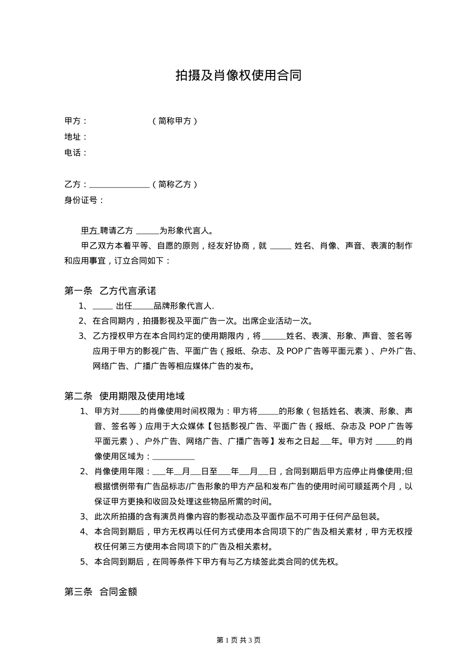
演员代言使用合同(样板)_第1页
1/3
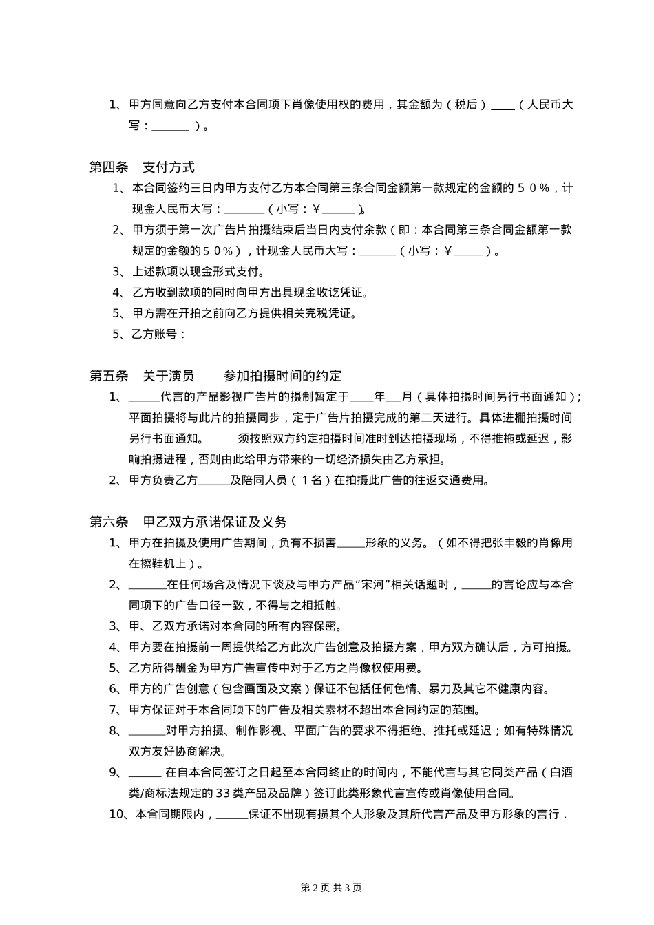
演员代言使用合同(样板)_第2页
2/3
演员代言使用合同(样板)_第3页
3/3
拍摄及肖像权使用合同 甲方:(简称甲方) 地址: 电话:乙方: (简称乙方)身份证号: 甲方 聘请 乙方 为形象代言人。 甲乙双方本着平等、自愿的原则,经友好协商,就 姓名、肖像、声音、表演的制作和应用事宜,订立合同如下: 第一条 乙方代言承诺1、 出任 品牌形象代言人.2、在合同期内,拍摄影视及平面广告一次。出席企业活动一次。3、乙方授权甲方在本合同约定的使用期限内,将 姓名、表演、形象、声音、签名等应用于甲方的影视广告、平面广告(报纸、杂志、及 POP 广告等平面元素)、户外广告、网络广告、广播广告等相应媒体广告的发布。 第二条 使用期限及使用地域1、甲方对 的肖像使用时间权限为:甲方将 的形象(包括姓名、表演、形象、声音、签名等)应用于大众媒体【包括影视广告、平面广告(报纸、杂志及 POP 广告等平面元素)、户外广告、网络广告、广播广告等】发布之日起 年 。甲方对 的肖像使用区域为: 2、肖像使用年限: 年 月 日至 年 月 日,合同到期后甲方应停止肖像使用;但根据惯例带有广告品标志/广告形象的甲方产品和发布广告的使用时间可顺延两个月,以保证甲方更换和收回及处理这些物品所需的时间。3、此次所拍摄的含有演员肖像内容的影视动态及平面作品不可用于任何产品包装。4、本合同到期后,甲方无权再以任何方式使用本合同项下的广告及相关素材,甲方无权授权任何第三方使用本合同项下的广告及相关素材。5、本合同到期后,在同等条件下甲方有与乙方续签此类合同的优先权。 第三条 合同金额第 1 页 共 3 页1、甲方同意向乙方支付本合同项下肖像使用权的费用,其金额为(税后) (人民币大写: )。 第四条支付方式1、本合同签约三日内甲方支付乙方本合同第三条合同金额第一款规定的金额的 5 0%,计现金人民币大写: (小写:¥ )。2、甲方须于第一次广告片拍摄结束后当日内支付余款(即:本合同第三条合同金额第一款规定的金额的 5 0%),计现金人民币大写: (小写:¥ )。3、上述款项以现金形式支付。4、乙方收到款项的同时向甲方出具现金收讫凭证。5、甲方需在开拍之前向乙方提供相关完税凭证。5 、乙方账号: 第五条关于演员 参加拍摄时间的约定1、 代言的产品影视广告片的摄制暂定于 年 月(具体拍摄时间另行书面通知);平面拍摄将与此片的拍摄同步,定于广告片拍摄完成的第二天进行。具体进棚拍摄时间另行书面通知。 须按照双方约定拍摄时间准时到达拍摄现场,不得推拖或延迟,影响拍摄进程,否则由此给甲方带来的一切经济损失由乙方承担。2、甲方负责乙方 及陪同人员(1名)在拍摄此广告的往返交通费用。 第六条甲乙双方承诺保证及义务1、甲方在拍摄及使用广告期间,负有不损害 形象的义务。(如不得把张丰毅的肖像用 在擦鞋机上)。2、 “”在任何场合及情况下谈及与甲方产品 宋河 相关话题时, 的言论应与本合同项下的广告口径一致,不得与之相抵触。3、甲、乙双方承诺对本合同的所有内容保密。4、甲方要在拍摄前一周提供给乙方此次广告创意及拍摄方案,甲方双方确认后,方可拍摄。5、乙方所得酬金为甲方广告宣传中对于乙方之肖像权使用费。6、甲方的广告创意(包含画面及文案)保证不包括任何色情、暴力及其它不健康内容。7、甲方保证对于本合同项下的广告及相关素材不超出本合同约定的范围。8、 对甲方拍摄、制作影视、平面广告的要求不得拒绝、推托或延迟;如有特殊情况双方友好协商解决。9、 在自本合同签订之日起至本合同终止的时间内,不能代言与其它同类产品(白酒类/商标法规定的 33 类产品及品牌)签订此类形象代言宣传或肖像使用合同。10、本合同期限内, 保证不出现有损其个人形象及其所代言产品及甲方形象的言行.第 2 页 共 3 页11、本合同期限内,如果乙方提前终止合同,按合同总金额的壹倍赔偿甲方的损失;如果甲方提前终止合同,乙方无须退还实际收到的肖像使用费。 第八条 免责条款因国家政策变更、战争、自然灾害等不可抗力因素致使本合同无法履行,甲乙双方均不承担违约责任。 第九条 争议的解决方式因履行本合同或发生与本...

1、当您付费下载文档后,您只拥有了使用权限,并不意味着购买了版权,文档只能用于自身使用,不得用于其他商业用途(如 [转卖]进行直接盈利或[编辑后售卖]进行间接盈利)。
2、本站所有内容均由合作方或网友上传,本站不对文档的完整性、权威性及其观点立场正确性做任何保证或承诺!文档内容仅供研究参考,付费前请自行鉴别。
3、如文档内容存在违规,或者侵犯商业秘密、侵犯著作权等,请点击“违规举报”。

查找下载文件的指引

一、电脑端

- Windows 系统:按下键盘快捷键 `Ctrl + J`,即可打开下载列表。  

- Mac 系统:按下键盘快捷键 `⌘ + J`,即可打开下载列表。  

二、手机端

1. 打开手机浏览器,点击浏览器右下角的 “≡”(或“更多”)图标。  

2. 在弹出的菜单中找到并点击 “下载内容”(或类似选项),即可查看已下载的文件。  

提示:不同浏览器界面略有差异,若未找到“下载”入口,可尝试在浏览器设置中搜索“下载”关键词。


演员代言使用合同(样板)

确认删除?
签到
收藏
足迹
微信
  • 站长微信
回到顶部