电脑桌面
添加运营动脉到电脑桌面
安装后可以在桌面快捷访问

硬广发布合同-唱吧硬广会员免费

硬广发布合同-唱吧硬广_第1页
1/8
硬广发布合同-唱吧硬广_第2页
2/8
硬广发布合同-唱吧硬广_第3页
3/8
硬广发布合同-唱吧硬广_第4页
4/8
硬广发布合同-唱吧硬广_第5页
5/8
硬广发布合同-唱吧硬广_第6页
6/8
硬广发布合同-唱吧硬广_第7页
7/8
硬广发布合同-唱吧硬广_第8页
8/8
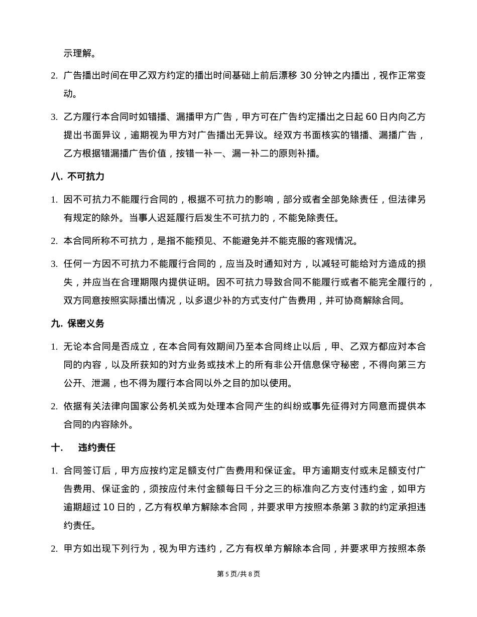
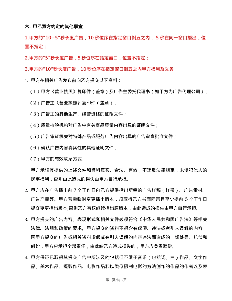
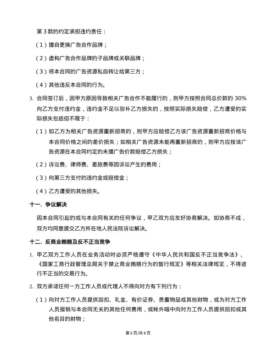
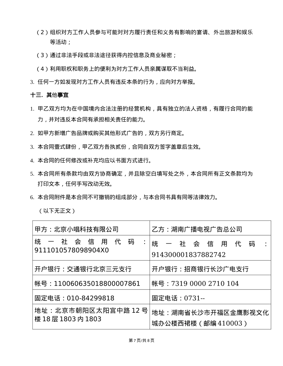
第 1 页/共 8 页合同编号【 】广告发布合同甲方:北京小唱科技有限公司乙方:湖南广播电视广告总公司联系人:徐微联系人:林子芳(林芳)手机:18610009298手机:13308417588电话及传真:010-84299815电话及传真:0731-84837037邮箱:xuwei@changba.com邮箱:401062356@qq.com根据《中华人民共和国广告法》和《中华人民共和国合同法》及有关法律规定,为明确甲、乙双方权利义务,甲、乙双方经友好协商,就甲方向乙方购买相关广告资源确定如下合同条款。一. 广告发布媒介乙方全权负责广告经营的湖南广播电视台【卫星】频道(即播出媒体,简称“【湖南卫视】”)。二. 广告发布时间【2017】年【04】月【29】日起至【2017】年【06】月【03】日止。三. 广告发布品牌全称【唱吧 App】。四. 广告资源及价格第 2 页/共 8 页广告具体的广告播出时间、内容等以甲方盖章出具并经乙方确认的每月广告订单为准。除非合同另有约定,甲方所购买的广告资源必须在本合同约定的广告发布时间内按期使用完毕,否则,视为甲方放弃未使用的广告资源,甲方不得要求乙方退还费用。五. 广告费用总额及支付方式1. 本合同项下甲乙双方广告费用总额共计人民币:2. 大写:【零】亿【零】仟【贰】佰【壹】拾【零】万【零】仟【零】佰【零】拾【零】元整;3. 小写:¥【2,100,000】元。4. 履约保证金:自本合同生效之日起 5 个工作日内,甲方应支付人民币【20】万元至乙方帐户作为本合同的履约保证金,保证金于本合同执行期的最后一个月冲抵甲方应付广告费用;如甲方未履行或未全面履行本合同,则保证金不予退还也不抵扣甲方应付广告费用。5. 付款方式:甲方应于每月 15 日前向乙方提交下月广告播出计划,经双方确认后,甲方应于当月 20 日前按双方确认的广告播出计划足额付清下月应付广告费用,乙方按款到播出的原则安排甲方广告的播出。甲方付款时必须通过银行转账至乙方指定帐户,禁止现金交易。6. 发票开具:乙方收到甲方款项以后,按照甲方实际付款金额及时开具发票。发票上付款方名称必须与甲方名称保持一致。甲方须提供完整的、开具增值税发票所需的全部文件,且在文件上加盖甲方公章。投放时间投放时段长度刊例价格次数折扣位序加收执行价格合计备注 《我想和你唱》1-3 期10+5 2500003100% 一窗/ 250000750000 《我想和你唱》1-3 期51000003100%二窗/100000300000 《我想和你唱》4-6101750003100%一窗/175000525000 《我想和你唱》4-6 期101750003100%二窗/175000525000 总计2,100,000第 3 页/共 8 页六. 甲乙双方约定的其他事宜1.甲方的“10+5”秒长度广告,10 秒位序在指定窗口倒五之内, 5 秒在同一窗口播出,位 置不指定;2.甲方的“5”秒长度广告,5 秒位序在指定窗口,位置不指定;3.甲方的“10”秒长度广告,10 秒位序在指定窗口倒五之内甲方权利及义务1. 甲方在相关广告发布前向乙方提交以下资料:(1)甲方《营业执照》复印件(盖章)及广告主委托代理书(如甲方为广告代理公司);(2)广告主《营业执照》复印件(盖章);(3)广告主的其他生产、经营资格的证明文件;(4)质量检验机构对广告中有关商品质量内容出具的证明文件;(5)广告审查机关对特殊产品或服务广告内容出具的广告审查批准文件;(6)确认广告内容真实性的其他证明文件;(7)甲方的有效联系方式。甲方承诺其提供的上述文件和资料真实、合法、有效,不违反法律规定,未侵犯他人的民事权利,否则由此造成的损失由甲方自行承担。2. 甲方应在广告播出前 7 个工作日向乙方提供播出所需的广告样稿(样带)、广告素材、广告产品等。甲方若需临时变更播出版本,须取得乙方书面同意且至少提前 5 个工作日提交变更播出版本,否则乙方有权继续播出原版本,由此造成的损失由甲方自行承担。3. 甲方提交的广告内容、表现形式和相关文件必须符合《中华人民共和国广告法》等相关法律、法规和政策的要求。甲方提交的资料不得含有虚假、违法或者引人误解的内容,因甲方提交的广告或相关资料虚假或有引人误解的内容违法而造成的一切处罚、赔偿和纠纷,甲方应承担全部责任,由此给乙...

1、当您付费下载文档后,您只拥有了使用权限,并不意味着购买了版权,文档只能用于自身使用,不得用于其他商业用途(如 [转卖]进行直接盈利或[编辑后售卖]进行间接盈利)。
2、本站所有内容均由合作方或网友上传,本站不对文档的完整性、权威性及其观点立场正确性做任何保证或承诺!文档内容仅供研究参考,付费前请自行鉴别。
3、如文档内容存在违规,或者侵犯商业秘密、侵犯著作权等,请点击“违规举报”。

查找下载文件的指引

一、电脑端

- Windows 系统:按下键盘快捷键 `Ctrl + J`,即可打开下载列表。  

- Mac 系统:按下键盘快捷键 `⌘ + J`,即可打开下载列表。  

二、手机端

1. 打开手机浏览器,点击浏览器右下角的 “≡”(或“更多”)图标。  

2. 在弹出的菜单中找到并点击 “下载内容”(或类似选项),即可查看已下载的文件。  

提示:不同浏览器界面略有差异,若未找到“下载”入口,可尝试在浏览器设置中搜索“下载”关键词。


硬广发布合同-唱吧硬广

您可能关注的文档

确认删除?
签到
收藏
足迹
微信
  • 站长微信
回到顶部