电脑桌面
添加运营动脉到电脑桌面
安装后可以在桌面快捷访问

《橄榄画报》合作协议会员免费

《橄榄画报》合作协议_第1页
1/3
《橄榄画报》合作协议_第2页
2/3
《橄榄画报》合作协议_第3页
3/3
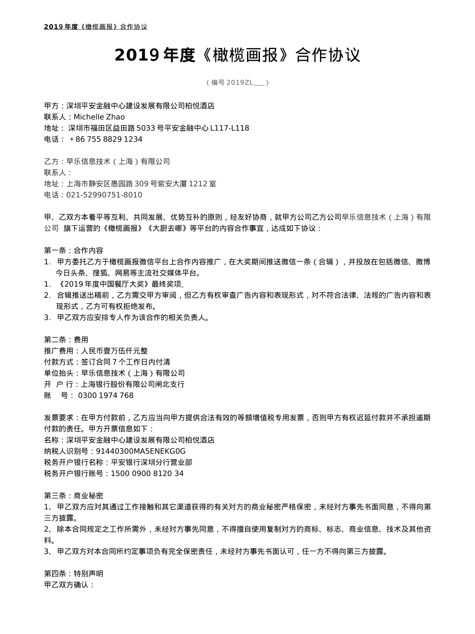
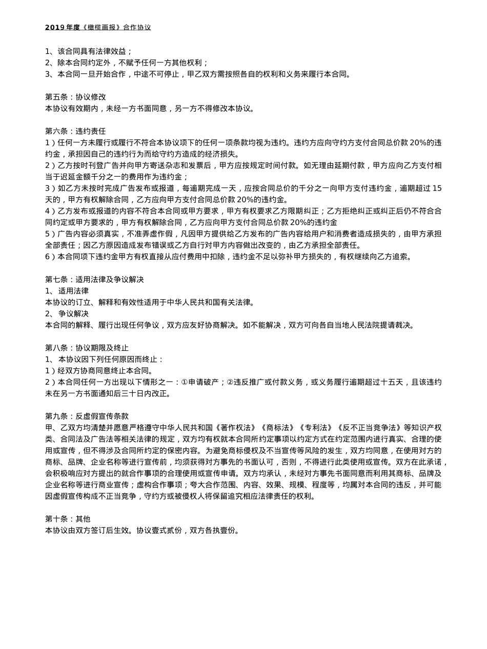
201 9 年度 《橄榄画报》合作协议 2019 年度《橄榄画报》合作协议(编号 2019ZL )甲方:深圳平安金融中心建设发展有限公司柏悦酒店 联系人: Michelle Zhao 地址: 深圳市福田区益田路 5033 号平安金融中心 L117-L118 电话: + 86 755 8829 1234 乙方:早乐信息技术(上海)有限公司 联系人: 地址:上海市静安区愚园路 309 号紫安大厦 1212 室电话: 021-52990751-8010 甲、乙双方本着平等互利、共同发展、优势互补的原则,经友好协商,就甲方公司乙方公司早乐信息技术(上海)有限公司 旗下运营的《橄榄画报》《大厨去哪》等平台的内容合作事宜,达成如下协议:第一条:合作内容1. 甲方委托乙方于橄榄画报微信平台上合作内容推广,在大奖期间推送微信一条(合辑),并投放在包括微信、微博今日头条、搜狐、网易等主流社交媒体平台。1. 《2019 年度中国餐厅大奖》最终奖项 2. 合辑推送出稿前,乙方需交甲方审阅,但乙方有权审查广告内容和表现形式,对不符合法律、法规的广告内容和表现形式,乙方可有权拒绝发布。3. 甲乙双方应安排专人作为该合作的相关负责人。第二条:费用推广费用:人民币壹万伍仟元整付款方式:签订合同 7 个工作日内付清单位抬头:早乐信息技术(上海)有限公司开 户 行:上海银行股份有限公司闸北支行 账 号 : 0300 1974 768发票要求:在甲方付款前,乙方应当向甲方提供合法有效的等额增值税专用发票,否则甲方有权迟延付款并不承担逾期付款的责任。甲方开票信息如下:名称:深圳平安金融中心建设发展有限公司柏悦酒店纳税人识别号:91440300MA5ENEKG0G税务开户银行名称:平安银行深圳分行营业部税务开户银行账号:1500 0900 8120 34第三条:商业秘密1、甲乙双方应对其通过工作接触和其它渠道获得的有关对方的商业秘密严格保密,未经对方事先书面同意,不得向第三方披露。2、除本合同规定之工作所需外,未经对方事先同意,不得擅自使用复制对方的商标、标志、商业信息、技术及其他资料。3、甲乙双方对本合同所约定事项负有完全保密责任,未经对方事先书面认可,任一方不得向第三方披露。第四条:特别声明甲乙双方确认:201 9 年度 《橄榄画报》合作协议 1、该合同具有法律效益;2、除本合同约定外,不赋予任何一方其他权利;3、本合同一旦开始合作,中途不可停止,甲乙双方需按照各自的权利和义务来履行本合同。第五条:协议修改本协议有效期内,未经一方书面同意,另一方不得修改本协议。第六条:违约责任1)任何一方未履行或履行不符合本协议项下的任何一项条款均视为违约。违约方应向守约方支付合同总价款 20%的违约金,承担因自己的违约行为而给守约方造成的经济损失。2)乙方按时刊登广告并向甲方寄送杂志和发票后,甲方应按规定时间付款。如无理由延期付款,甲方应向乙方支付相当于迟延金额千分之一的费用作为违约金;3)如乙方未按时完成广告发布或报道,每逾期完成一天,应按合同总价的千分之一向甲方支付违约金,逾期超过 15天的,甲方有权解除合同,乙方应向甲方支付合同总价款 20%的违约金。4)乙方发布或报道的内容不符合本合同或甲方要求,甲方有权要求乙方限期纠正;乙方拒绝纠正或纠正后仍不符合合同约定或甲方要求的,甲方有权解除合同,乙方应向甲方支付合同总价款 20%的违约金5)广告内容必须真实,不准弄虚作假,凡因甲方提供给乙方发布的广告内容给用户和消费者造成损失的,由甲方承担全部责任;因乙方原因造成发布错误或乙方自行对甲方内容做出改变的,由乙方承担全部责任。6)本合同项下违约金甲方有权直接从应付费用中扣除,违约金不足以弥补甲方损失的,有权继续向乙方追索。第七条:适用法律及争议解决1、适用法律本协议的订立、解释和有效性适用于中华人民共和国有关法律。2、争议解决本合同的解释、履行出现任何争议,双方应友好协商解决。如不能解决,双方可向各自当地人民法院提请裁决。第八条:协议期限及终止1、本协议因下列任何原因而终止:1)经双方协商同意终止本合同。2)本合同任何一方出现①以下情形之一:申请破产②;违反推广或付款义务,或义务履行...

1、当您付费下载文档后,您只拥有了使用权限,并不意味着购买了版权,文档只能用于自身使用,不得用于其他商业用途(如 [转卖]进行直接盈利或[编辑后售卖]进行间接盈利)。
2、本站所有内容均由合作方或网友上传,本站不对文档的完整性、权威性及其观点立场正确性做任何保证或承诺!文档内容仅供研究参考,付费前请自行鉴别。
3、如文档内容存在违规,或者侵犯商业秘密、侵犯著作权等,请点击“违规举报”。

查找下载文件的指引

一、电脑端

- Windows 系统:按下键盘快捷键 `Ctrl + J`,即可打开下载列表。  

- Mac 系统:按下键盘快捷键 `⌘ + J`,即可打开下载列表。  

二、手机端

1. 打开手机浏览器,点击浏览器右下角的 “≡”(或“更多”)图标。  

2. 在弹出的菜单中找到并点击 “下载内容”(或类似选项),即可查看已下载的文件。  

提示:不同浏览器界面略有差异,若未找到“下载”入口,可尝试在浏览器设置中搜索“下载”关键词。


《橄榄画报》合作协议

确认删除?
签到
收藏
足迹
微信
  • 站长微信
回到顶部