首页
文档
活动策划
节日活动
市集活动
庆典仪式
派对聚会
新品发布
电商促销
峰会论坛
文娱赛事
公益慈善
线下活动
活动执行
营销方案
全年规划
招商通案
营销推广
跨界联名
媒介投放
整合营销
公关传播
brief简报
tvc脚本
品牌方案
品牌手册
品牌策划
品牌升级
品牌全案
品牌拆解
运营方案
社媒运营
电商运营
私域运营
产品运营
竞品分析
设计方案
项目规划
商业策划
产品包装
展览美陈
IP打造
研究报告
行业研究
公司研究
宏观经济
政策法规
其他报告
知识课件
干货盘点
培训课件
思维模型
SOP手册
结案复盘
办公文档
精品模板
总监模型
顶级机构
工作汇报
年终总结
年会活动
大学比赛
广告合同
策划表格
运营SOP
其他文档
文章
通知公告
问答
随便聊聊
会员代找
建议反馈
合辑
热点合辑
活动合辑
平台合辑
类型合辑
行业合辑
报告合集
文库
文库
合集
资讯
问答
电脑桌面
添加运营动脉到电脑桌面
安装后可以在桌面快捷访问
立即添加
上传文档
开通会员
限时优惠
充值
登录 | 注册
按价格分
按分类分
按行业分
按格式分
按年份分
个性筛选
综合排序
会员免费
2025年全球能源转型报告
2025年
全球
能源
转型
报告
苏坡倪
约50页
会员免费
2024银发人群洞察报告
2024
银发
人群
洞察
报告
报告魔方
约24页
会员免费
2024-2025年住房租赁行业发展报告
2024-2025年
住房
租赁
行业
发展报告
古玉白
约70页
会员免费
2025年(护肤 医美)消费偏好用户调研报告
2025年
护肤
医美
消费
偏好
用户
萤火报告
约32页
会员免费
2025WAIC世界人工智能大会综合专业报告
2025WAIC
世界
人工智能
大会
综合
专业
悦悦
约45页
会员免费
2025美白化妆品调查报告:美白刺客已入侵请爱美人士注意防范-无毒先锋
美白
2025
化妆品
调查报告
刺客
入侵
无敌大菠萝
约24页
会员免费
2024银发人群洞察报告-QuestMobile
2024
银发
人群
洞察
报告
-QuestMobile
什猫
约24页
会员免费
2024工业机器人方向行业研究报告-物流机器人篇-海伯高斯
机器人
2024
工业
方向
行业
研究报告
毛毛虫
约40页
会员免费
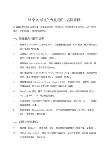
38个AI领域的专业词汇名词解释
38个
AI
领域
专业
词汇
名词解释
大有神机营
约5页
会员免费
3C行业2025年H1趋势分析报告-击壤科技
3C
行业
2025年
H1
趋势
分析报告
方案好嘢
约24页
会员免费
【中康科技&薇诺娜】2024中国零售药店功效性护肤品趋势白皮书
中康
科技
薇诺
2024
中国
零售
苏坡倪
约69页
会员免费
【远想】中国祛痘市场消费白皮书
远想
中国
祛痘
市场
消费
白皮书
嘻哩哗啦
约26页
会员免费
【东吴证券】智慧农业领军,AI+深度赋能
东吴
证券
智慧
农业
领军
AI+
毛毛虫
约21页
会员免费
【东吴证券】从“十五五”规划看产业趋势
东吴
证券
十五五
规划
产业
趋势
萤火报告
约19页
会员免费
中信建投-奢侈品行业以历峰集团等为例-海外高奢珠宝研究:顶级品牌,有何不同?
中信
建投
奢侈品
行业
历峰
集团
方案码头
约58页
会员免费
汽车零部件行业:智驾芯片,核心部件壁垒高筑,国产替代正当时-国盛证券
汽车
零部件
行业
智驾
芯片
核心
方案码头
约28页
会员免费
企业数字化转型之道白皮书-新华三
企业
数字化
转型
之道
白皮书
新华
报告魔方
约19页
会员免费
居家养老平台化生态赋能保险业新机遇
居家
养老
平台
生态
赋能
保险业
报告魔方
约37页
会员免费
艾媒咨询:2024年中国果干蜜饯行业创新及消费行为洞察报告
艾媒
咨询
2024
年中国
果干
蜜饯
无敌大菠萝
约34页
会员免费
AI医疗行业深度:驱动因素、重点方向、产业链及相关公司深度梳理-慧博智能投研
深度
AI
医疗
行业
驱动
因素
是欧仔吖
约44页
首页
上页
1
...
117
118
119
120
121
...
390
下页
尾页
确认删除?
签到
收藏
足迹
微信
站长微信
回到顶部