电脑桌面
添加运营动脉到电脑桌面
安装后可以在桌面快捷访问

小红书品牌投放考核表会员免费

小红书品牌投放考核表_第1页
1/4
小红书品牌投放考核表_第2页
2/4
小红书品牌投放考核表_第3页
3/4
小红书品牌投放考核表_第4页
4/4
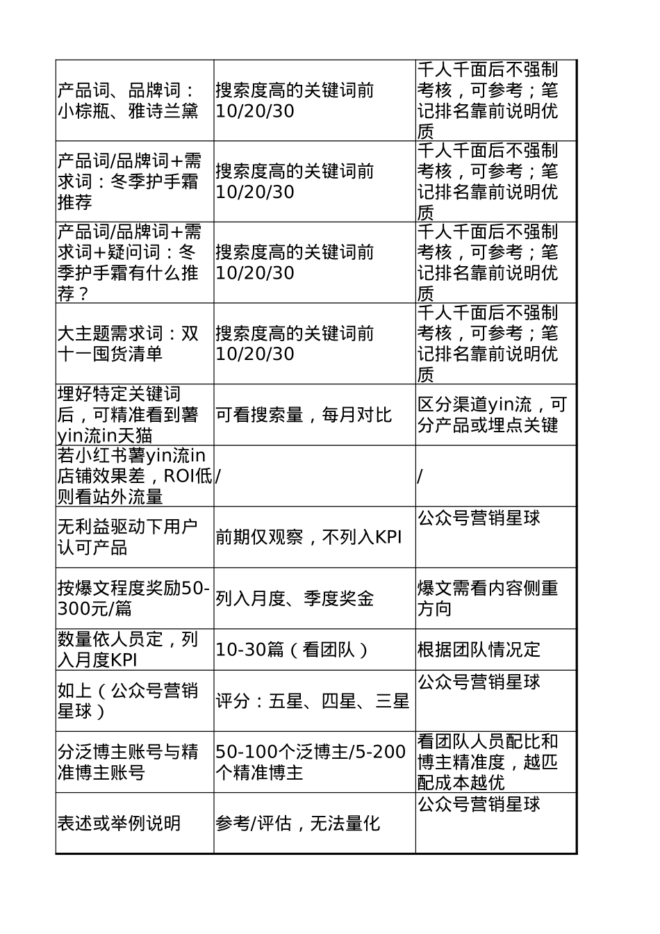
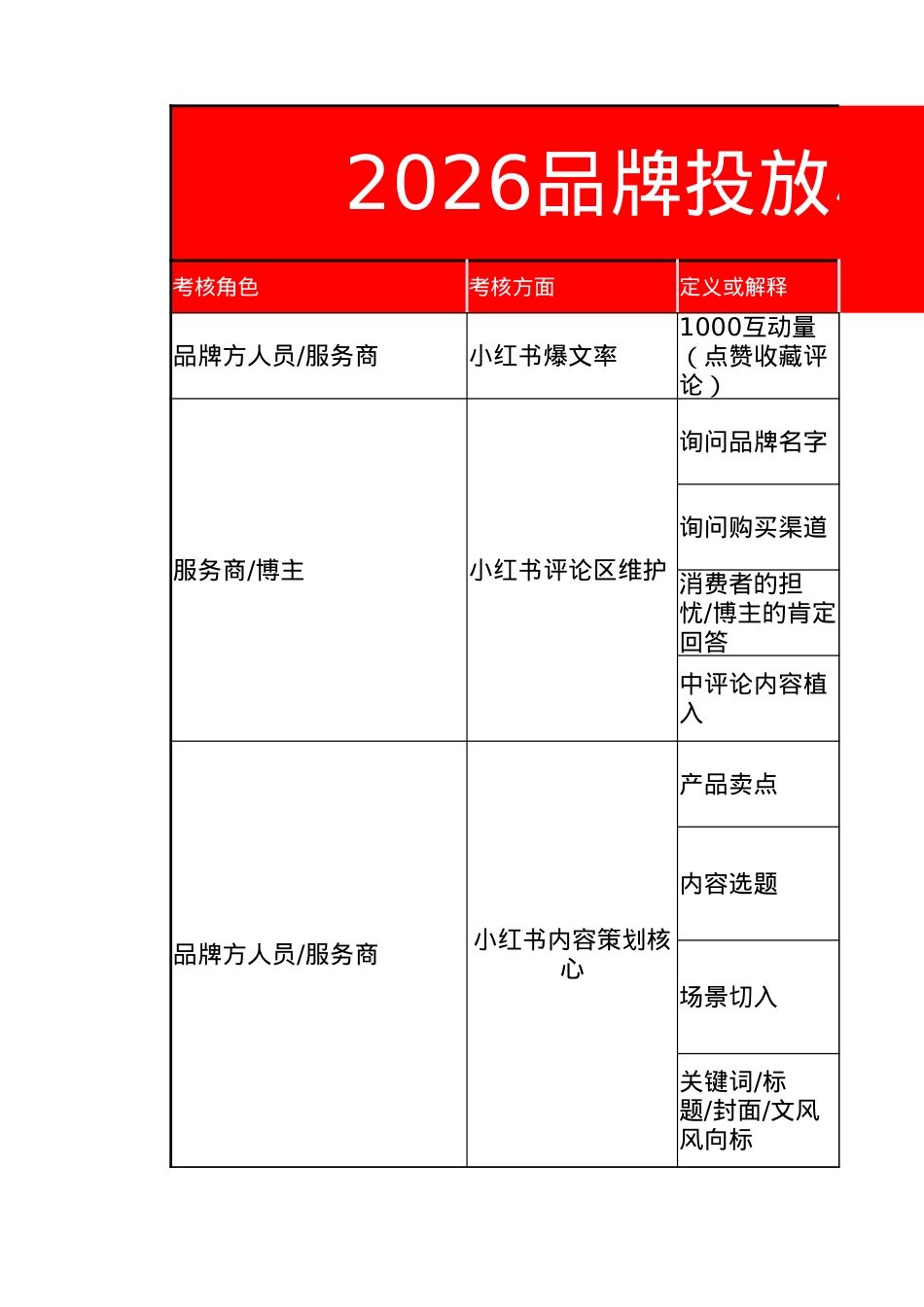
考核角色考核方面定义或解释小红书爆文率小红书评论区维护询问品牌名字询问购买渠道产品卖点内容选题场景切入2026品牌投放小红品牌方人员/服务商1000互动量(点赞收藏评论)服务商/博主消费者的担忧/博主的肯定回答中评论内容植入品牌方人员/服务商小红书内容策划核心关键词/标题/封面/文风风向标主关键词中长尾关键词长尾关键词相关关键词参考,不强硬考核参考,不强硬考核找博主的数量不强强制考核(千人千面情况)小红书搜索排名【页面占位情况】天猫店铺访客/小红书薯店成交小红书的yin流情况电商运营/小红书投放情况 天猫店铺访客/小红书薯店成交天猫店铺产品的售价/负面评论小红书自来水/朋友免费公单博主/用户主动种草且认可产品品牌方小红书团队/内部人员内部团队的考核(企业号)爆文率(小/中/大爆文)每月笔记产出数量内容策划方向/brief笔记要求品牌产品与消费者人群认知程度详细内容参考标准备注10%-30%10%-30%10%-30%10%-30%10%-30%放小红书考核KPI表小爆文/中爆文/大爆文爆文率10-20%用户:这是什么牌子?博主回:XX10条评论里出现1-3条软植入品牌的评论用户:这XX在哪里有?博主回:xxx10条评论里出现1-3条软植入品牌的评论用户问:这XX产品,会不会出现XX?10条评论里出现1-3条软植入品牌的评论衣服的裤脚有点勒,但我让干洗店帮我剪掉了/修一下10条评论里出现1-3条软植入品牌的评论有时候公司给的卖点不算卖点,只是罗列数据10条评论里出现1-3条软植入品牌的评论贴合品牌或产品的选题【brief笔记要求】评分五星、四星、三星,需兼顾产品/品牌需求与小红书用户内容展现场景营销=空间+时间+需求+仪式感【brief笔记要求】评分五星、四星、三星,需兼顾产品/品牌需求与小红书用户内容展现落到实处的笔记类型举例和参考【brief笔记要求】评分五星、四星、三星,需兼顾产品/品牌需求与小红书用户内容展现可看搜索量,每月对比//公众号营销星球列入月度、季度奖金根据团队情况定评分:五星、四星、三星公众号营销星球表述或举例说明公众号营销星球产品词、品牌词:小棕瓶、雅诗兰黛搜索度高的关键词前10/20/30千人千面后不强制考核,可参考;笔记排名靠前说明优质产品词/品牌词+需求词:冬季护手霜推荐搜索度高的关键词前10/20/30千人千面后不强制考核,可参考;笔记排名靠前说明优质产品词/品牌词+需求词+疑问词:冬季护手霜有什么推荐?搜索度高的关键词前10/20/30千人千面后不强制考核,可参考;笔记排名靠前说明优质大主题需求词:双十一囤货清单搜索度高的关键词前10/20/30千人千面后不强制考核,可参考;笔记排名靠前说明优质埋好特定关键词后,可精准看到薯yin流in天猫区分渠道yin流,可分产品或埋点关键若小红书薯yin流in店铺效果差,ROI低则看站外流量无利益驱动下用户认可产品前期仅观察,不列入KPI按爆文程度奖励50-300元/篇爆文需看内容侧重方向数量依人员定,列入月度KPI10-30篇(看团队)如上(公众号营销星球)分泛博主账号与精准博主账号50-100个泛博主/5-200个精准博主看团队人员配比和博主精准度,越匹配成本越优参考/评估,无法量化

1、当您付费下载文档后,您只拥有了使用权限,并不意味着购买了版权,文档只能用于自身使用,不得用于其他商业用途(如 [转卖]进行直接盈利或[编辑后售卖]进行间接盈利)。
2、本站所有内容均由合作方或网友上传,本站不对文档的完整性、权威性及其观点立场正确性做任何保证或承诺!文档内容仅供研究参考,付费前请自行鉴别。
3、如文档内容存在违规,或者侵犯商业秘密、侵犯著作权等,请点击“违规举报”。

查找下载文件的指引

一、电脑端

- Windows 系统:按下键盘快捷键 `Ctrl + J`,即可打开下载列表。  

- Mac 系统:按下键盘快捷键 `⌘ + J`,即可打开下载列表。  

二、手机端

1. 打开手机浏览器,点击浏览器右下角的 “≡”(或“更多”)图标。  

2. 在弹出的菜单中找到并点击 “下载内容”(或类似选项),即可查看已下载的文件。  

提示:不同浏览器界面略有差异,若未找到“下载”入口,可尝试在浏览器设置中搜索“下载”关键词。


小红书品牌投放考核表

确认删除?
签到
收藏
足迹
微信
  • 站长微信
回到顶部