电脑桌面
添加运营动脉到电脑桌面
安装后可以在桌面快捷访问

2026抖音投放考核表会员免费

2026抖音投放考核表_第1页
1/9
2026抖音投放考核表_第2页
2/9
2026抖音投放考核表_第3页
3/9
2026抖音投放考核表_第4页
4/9
2026抖音投放考核表_第5页
5/9
2026抖音投放考核表_第6页
6/9
2026抖音投放考核表_第7页
7/9
2026抖音投放考核表_第8页
8/9
2026抖音投放考核表_第9页
9/9
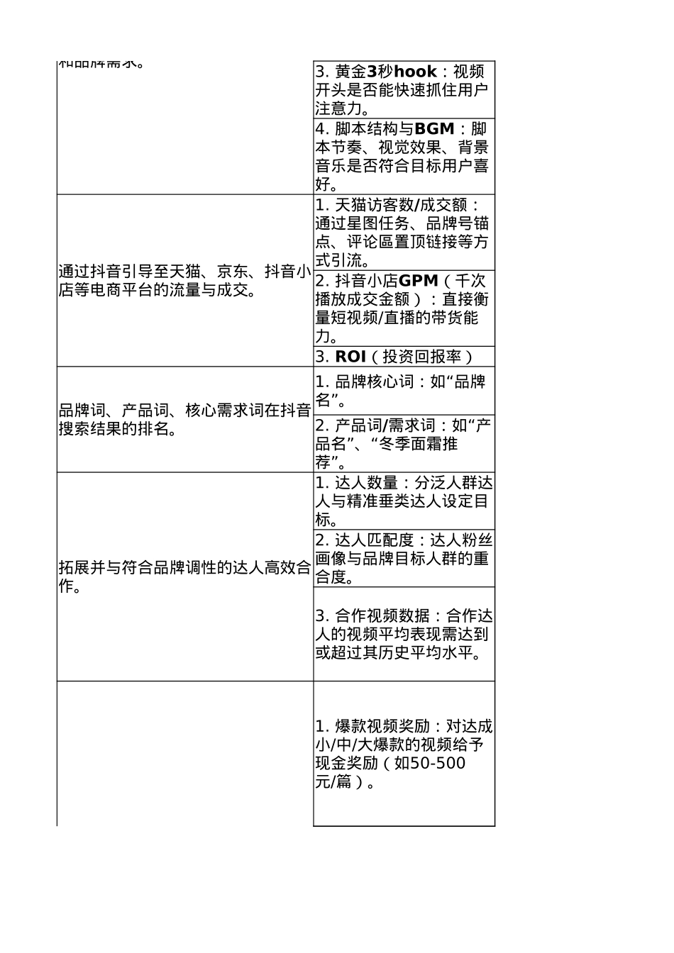
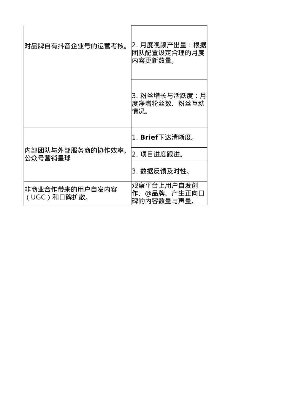
考核模块考核角色考核方面2026年抖音品牌一、核心效果指标品牌方/服务商 爆款视频率品牌方/服务商 视频互动率品牌方/服务商 完播率二、内容质量与策划服务商/内容团队评论区维护品牌方/服务商 内容策划核心品牌方/服务商 内容策划核心三、引流与转化效果电商运营/投放团队引流至电商效果投放团队搜索占位(参考)四、达人合作与管理品牌方/服务商 达人合作质量与数量五、团队内部考核(品牌方)品牌方内部团队企业号运营考核五、团队内部考核(品牌方)品牌方内部团队企业号运营考核品牌方内部团队信息同步与项目管理(观察项)品牌方自然流量与口碑定义或解释完整看完视频的用户占比。2026年抖音品牌投放考核表详细内容/考核标准达到一定互动量(点赞、评论、转发、收藏)的视频占比。小爆款:播放量10万+,且互动量>1000中爆款:播放量50万+,且互动量>5000大爆款:播放量100万+,且互动量>1万(点赞+评论+转发+收藏)/播放量。衡量视频内容引发用户互动的能力。尤其是3秒完播率和整体完播率。主动引导评论区话题,回复用户关切,植入品牌信息。1.询问品牌/产品:用户“”“问 这是什么? 、 链接”有吗? ,博主/运营需回复品牌名或购买信息。2.解答用户疑虑:用户提出产品担忧,博主/运营需给予肯定、专业的解答。3.场景化软植入:以分享使用技巧、场景体验等方式自然提及品牌优势。短视频脚本与选题是否符合抖音调性和品牌需求。1.产品卖点场景化:将产品卖点转化为具体的使用场景和用户痛点解决方案。2.选题热度与契合度:选题需贴合品牌,并结合抖音热点、挑战赛等。对品牌自有抖音企业号的运营考核。短视频脚本与选题是否符合抖音调性和品牌需求。3.黄金3秒hook:视频开头是否能快速抓住用户注意力。4.脚本结构与BGM:脚本节奏、视觉效果、背景音乐是否符合目标用户喜好。通过抖音引导至天猫、京东、抖音小店等电商平台的流量与成交。1.天猫访客数/成交额:通过星图任务、品牌号锚点、评论區置顶链接等方式引流。2.抖音小店GPM(千次播放成交金额):直接衡量短视频/直播的带货能力。3.ROI(投资回报率)品牌词、产品词、核心需求词在抖音搜索结果的排名。1.品牌核心词“:如 品牌”名 。2.产品词/需求词“:如 产”“品名 、 冬季面霜推”荐 。拓展并与符合品牌调性的达人高效合作。1.达人数量:分泛人群达人与精准垂类达人设定目标。2.达人匹配度:达人粉丝画像与品牌目标人群的重合度。3.合作视频数据:合作达人的视频平均表现需达到或超过其历史平均水平。1.爆款视频奖励:对达成小/中/大爆款的视频给予现金奖励(如50-500元/篇)。对品牌自有抖音企业号的运营考核。 2.月度视频产出量:根据团队配置设定合理的月度内容更新数量。3.粉丝增长与活跃度:月度净增粉丝数、粉丝互动情况。内部团队与外部服务商的协作效率。公众号营销星球1.Brief下达清晰度。2.项目进度跟进。3.数据反馈及时性。非商业合作带来的用户自发内容(UGC)和口碑扩散。观察平台上用户自发创作、@品牌、产生正向口碑的内容数量与声量。参考目标备注表爆款率:10%-20%核心指标,反映内容吸引力。>行业平均水平(如3%-5%)比单纯播放量更能反映内容质量。3秒完播率 >50%;整体完播率 >行业平均反映视频开头吸引力和整体节奏。核心评论回复率 >90%;评论区是重要的转化场。有效品牌信息植入评论占比:10%-30%【Brief要求】评分:五星、四星、三星需兼顾品牌传达与用户兴趣。【Brief要求】评分:五星、四星、三星需兼顾品牌传达与用户兴趣。根据项目目标设定,如:ROI>1:1.5核心商业化指标。需进行渠道埋点追踪。目标关键词排名前10/20公众号营销星球因算法推荐为主,此项作为辅助参考指标。根据预算和阶段目标设定,如:合作精准达人20-50个达人质量优于数量。列入月度/季度绩效考核公众号营销星球激励内部创作积极性。定性评估列入月度/季度绩效考核公众号营销星球激励内部创作积极性。保证项目顺利推进。前期观察,不列入强硬KPI反映品牌健康和真实用户认可度。

1、当您付费下载文档后,您只拥有了使用权限,并不意味着购买了版权,文档只能用于自身使用,不得用于其他商业用途(如 [转卖]进行直接盈利或[编辑后售卖]进行间接盈利)。
2、本站所有内容均由合作方或网友上传,本站不对文档的完整性、权威性及其观点立场正确性做任何保证或承诺!文档内容仅供研究参考,付费前请自行鉴别。
3、如文档内容存在违规,或者侵犯商业秘密、侵犯著作权等,请点击“违规举报”。

查找下载文件的指引

一、电脑端

- Windows 系统:按下键盘快捷键 `Ctrl + J`,即可打开下载列表。  

- Mac 系统:按下键盘快捷键 `⌘ + J`,即可打开下载列表。  

二、手机端

1. 打开手机浏览器,点击浏览器右下角的 “≡”(或“更多”)图标。  

2. 在弹出的菜单中找到并点击 “下载内容”(或类似选项),即可查看已下载的文件。  

提示:不同浏览器界面略有差异,若未找到“下载”入口,可尝试在浏览器设置中搜索“下载”关键词。


2026抖音投放考核表

确认删除?
签到
收藏
足迹
微信
  • 站长微信
回到顶部