首页研究报告行业研究综合其它AI助力人力资源行业智能化招聘及管理-申万宏源
天问

文档

5934

关注

0

好评

0
PDF

AI助力人力资源行业智能化招聘及管理-申万宏源

阅读 686 下载 73 大小 1.34M 总页数 15 页 2025-08-27 分享
价格:¥ 9.90
下载文档
/ 15
全屏查看
AI助力人力资源行业智能化招聘及管理-申万宏源
还有 15 页未读 ,您可以 继续阅读 或 下载文档
1、本文档共计 15 页,下载后文档不带水印,支持完整阅读内容或进行编辑。
2、当您付费下载文档后,您只拥有了使用权限,并不意味着购买了版权,文档只能用于自身使用,不得用于其他商业用途(如 [转卖]进行直接盈利或[编辑后售卖]进行间接盈利)。
3、本站所有内容均由合作方或网友上传,本站不对文档的完整性、权威性及其观点立场正确性做任何保证或承诺!文档内容仅供研究参考,付费前请自行鉴别。
4、如文档内容存在违规,或者侵犯商业秘密、侵犯著作权等,请点击“违规举报”。
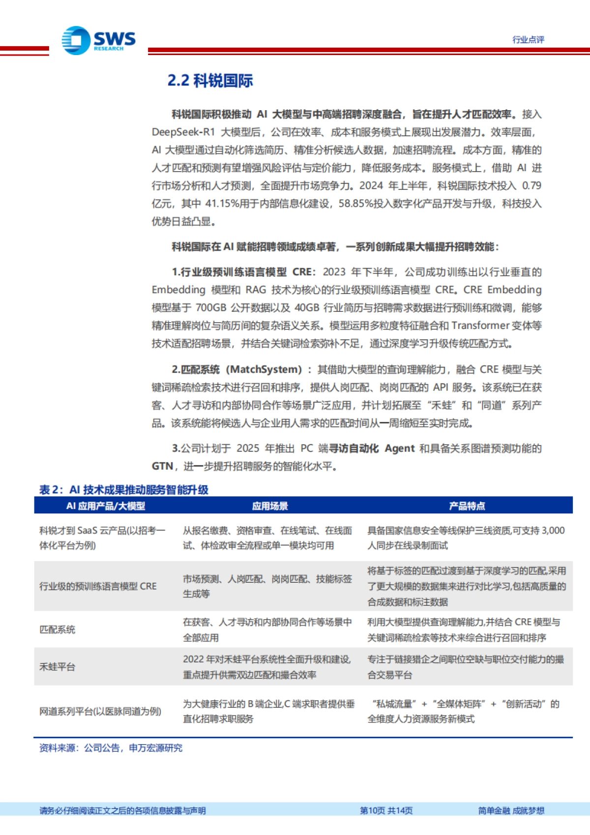
业产业社会服务申万宏源研究SWS RESEARCH2025年03月10日A!助力人力资源行业智能化招聘及行业研究行业点评管理看好社会服务系列专题报告八相关研究本期投资提示:《A1+服务业:全场易服务新生态会服务行业周报(2.10-2.14)》A1深度融入人力资源行业,破局人才缺口。预计2030年中国A1专业人才缺口达4002025/02/15券研究报告《从Deepseek看阿里AI进展,全体系布万,人工智能代理或可缓解人才压力。政策持续推动二者融合,企业积极响应,超70%局再提速一受访企业已在人力资源管理中应用A1,主要用于优化员工体验与提升招聘效率。招聘管2.9)》2025/02/09理是A1应用的重要场景,34.3%受访企业在此环节使用AI,像A!面试占比30.8%。此外,A!助力企业降本增效,能减少30%人力资源部门工作时间。中国人力资源服务行业规模增长迅速,2023-2028年年复合增长率预计达12.7%,A1在其中的应用将不断深化。证券分析师北京国际人力多维度应用AI,赋能人力资源全流程。“京企直聘”平台借助A技术整合赵令伊A0230518100003zhaoly2@swsresearch.com分析求职数据,精准匹配人才与岗位,提高招聘效率,节省人力成本;在服贸会现场的杨光A0230524100004A!业务体验区,“数字伙伴联盟”成员模拟面试场景,多维度评估候选人。“易北京”yangguang@swsresearch.comAPP智能客服系统利用自然语言处理技术提供多语种24小时服务,解答国际人才疑问,联系人提升效率与员工满意度。杨光(8621)23297818×科锐国际深度融合AI大模型,全面革新中高端招聘服务。接入DeepSeek-R1大模型yangguang@swsresearch.com后,在效率提升、成本降低和服务模式创新上潜力巨大。其在A技术研发与应用成果丰富,已推出行业级预训练语言模型CRE和匹配系统,还计划2025年推出PC端寻访自动化Agent:和具备关系图谱预测功能的CRN,进一步提升智能化水平。BOSS直聘借A1全面升级招聘服务,南北阁大模型获权威认可。“智能匹配”功能借助人工智能,依据求职者多维度数据精准推荐职位并反向筛选,提升招聘效率;“直聊”模式中的智能客服减轻企业招聘人员负担。自主研发的百亿参数规模南北阁大模型,面向求职招聘垂类场景,有效提升人岗匹配精准度,其V1.0.0版顺利通过中国信通院大语言模型专项验证并获4+评级。同道猎聘巧用A,革新人才评鉴、服务与趋势洞察。多面·A!面试基于冰山模型等理论构建庞大数据库,精准甄别候选人,节约人才甄选成本,应用已拓展至人才管理多环节。自主研发的“同道汇才”A!大模型通过国家网信办备案,为招聘方简化流程、精准筛选,为求职者提供全方位服务。同时,猎聘借助A!分析大数据洞察人才趋势,为企业和求职者提供前瞻性服务,推动人力资源服务行业智能化发展。投资分析意见:A1深度融入人力资源行业,带来诸多变革。面对A!人才短缺问题,人工智能代理可缓解压力。在招聘管理上,借助AIGC、NLP等技术,实现从岗位JD生成到面试评估的智能化。同时,A助力企业构建完善的行业生态,实现人力资源数字化、▣智能化管理,降低成本,提升效率。建议关注:科锐国际、北京人力、BOSS直聘、同道猎聘。风险提示:地区冲突风险上升,宏观经济下行压力,人均消费恢复不及预期。请务必仔细阅读正文之后的格项信息坡露与声明SWS行业点评目录1.A1+HR:缓解人才缺口,开启智能管理新篇42.个股分析92.1北京人力2.2科锐国际102.3B0SS直聘112.4同道猎聘…123.投资分析意见13清务必仔细阅读正文之后的各项信息坡露与声明第2页共14页简单金融成就梦想SWS行业点评图表目录图1:2030年,中国顶尖科技人才缺口或超400万4图2:大部分企业对AI有高意愿度和高使用度.图3:企业人力资源管理使用的主要目标,图4:企业招聘管理中应用A实现的主要功能.6图5:企业招聘管理中A赋能效果.…图6:AI人力资源行业生态…6图7:人力资源各模块A1应用占比图8:中国人力资源服务市场规模(万亿元)图9:预计2028年细分赛道占比…7图10:中国人力资源服务机构数量.8图11:中国人力资源服务行业市场集中度变化图12:2022-2030中国NLP市场规模预测.…图13:“数字伙伴联盟”9图14:“直聊”+八1提升沟通效率,带来招聘求职全新体验11图15:南北阁大模型完成中国信通院大语言模型专项验证…11图16:多面·AI面试支持PC、小程序、APP三端使用.表1:AI人力资源行业相关政策…4表2:AI技术成果推动服务智能升级10表3:行业重点公司估值.13清务必仔细阅读正文之后的各项信息坡露与声明简单金融成就梦想SWS行业点评1.AI+HR:缓解人才缺口,开启智能管理新篇川人才紧缺,人工智能代理或成破局关键。麦肯锡最新报告显示,到2030年中国对A!专业人才需求预计达600万。但据其估计,国内外大学及现有顶尖人才储备届时仅能提供约200万,仅为所需的三分之一,人才缺口或高达400万。人工智能代理(A1Agents)的广泛应用将成为缓解这一压力的关键。这类智能代理可承担重复性高、劳动强度大的任务,把人类员工解放出来,使其专注创造性与策略性工作,还能推动职场角色重新定义和技能升级。普华永道预测,2025年A1 Agents能让现有劳动力扩充1倍以上。图1:2030年,中国顶尖科技人才缺口或超400万顶尖科技人才数量,百万人202220232024202520262027202820292030资料来源:麦肯锡分析,申万宏源研究与人力资源各场景的融合,契合政策导向。中国政府重视人工智能产业发展,推动A!向应用场景加速渗透。2017年,国务院《新一代人工智能发展规划》提出构建开放协同的A1科技创新体系,促进其在多领域落地。此后相关政策持续推进,2021年,《中华人民共和国国民经济和社会发展第十四个五年规划和2035年远景目标纲要》实施“上云用数赋智”行动,推动服务业包括人力资源服务创新发展。2022年12月,人社部《关于实施人力资源服务业创新发展行动计划(2023-2025)的通知》,鼓励数字技术与人力资源管理服务深度融合,支持企业运用新兴技术实现业务数据化、运营智能化。表1:A1人力资源行业相送政策时间政策文件名称主要内容构建开放协同的人工智能科技创新体系,从前沿基础理论、关键共2017.07国务院《新一代人工智能发展规划》性技术,创新平台,高端人才队伍等方面强化部曙,引导人工智能技术在多领域内落地应用《关于推进“上云用数赋智”行动培育数字经济新业态,深入推进企业数字化转型,打造数据供应2020.04发改委等培育新经济发展实施方案》(发改链,以数据流引领物资流、人才流、技术流、资金流,形成产业链高技〔2020]552号)上下游和跨行业融合的数字化生态体系《中华人民共和国国民经济和社会实施“上云用数赋智”行动,推动数据就能全产业链协同转型,推2021.03国务院发展第十四个五年规划和2035年动以人力资源服务为典型的服务业创新发展远景目标纲要》请务必仔细阅读正文之后的各项信息坡露与声明简单金融成就梦想SWS行业点评《关于推进新时代人力资源服务业实施“互联网+人力资源服务”行动,创新应用大数据、人工智人社部2021.11高质量发展的意见》(人社部发能、区块链等新兴信息技术,推动招聘、培训、人力资源服务外发改委等〔2021)89号)包、劳务派造等业态提质增效推进人力资源和社会保障系统基础软硬件支撑平台资源“云化”拓2022.03网信办《"十四五"国家信息化规划》展,为人力资源和社会保障业务持续发展提供方便易用的充足“算《关于实施人力资源服务业创新发鼓励数字技术与人力资源管理服务深度融合,利用规模优势、场景2022.12人社部展行动计划(2023-2025)的通优势、数据优势,培育人岗智能匹配、人力资源素质智能评、人力资源智能规划等新增长点,支持人力资源服务企业运用大数据、知》(人社部发〔2022)83号)云计算、人工智能等新兴技术,加速实现业务数据化、运营智能化发改委、是我国促进生成式人工智能健康发展和规范应用的专门立法,界定2023.07教育部、《生成式人工智能服务管理暂行办了生成式人工智能技术的基本概念,规定了生成式人工智能服务提科技部等法》供者的制度要求,为生成式人工智能的健康发展指明了方向人社部、《关于加强人力资源服务助力制造围统制造业等实体经济发展的人力资源服务需求,提出了8个方面2024.12业高质量发展的意见》(人社部发发改委等的具体措施,推动人力资源服务业和制造业融合发展,更好助力现〔2024)86号)代化产业体系建设,积极促进高质量充分就业资料来源:申万宏源研究A川与人力资源行业正加速融合,其核心价值获企业管理层认可。德勤研究显示,近40%人力资源公司已融入A1,采用A1进行人力资源规划的企业运营效率提升20%。易路报浩及调研显示,超70%受访企业已将A!用于人力资源管理,员工过万的大型企业应用比例达85%,集中在互联网、高科技、金融等行业,68%受访企业在非强制下高频使用。企业应用A1主要目标为优化员工体验、提供个性化服务(占比17.0%)和提升招聘效率、快速匹配人才岗位(占比15.5%)。Gartner预测,2025年超60%企业将用A1评估员工表现。此外,AI显著影响HR工作。DHR公会调研表明,83%企业认为AI作为数字化助手提高了HR工作效能;45.6%企业预见A1将取代部分传统HR行政职能;70.9%企业认为随着“数字员工”普及,HR管理者需提升能力以适应变化。图2:大部分企业对A1有高意愿度和高使用度图3:企业人力资源管理使用A1的主要目标非理制要求,不优化员工体验提供个性化服务■17.00%提升招清效率,快速匹配人才与岗位15.50%顿率较低,18%■11.10%非强制要求,旋测人力需求助力战路规划9.80%并愿意使用,强制要求,并愿意使9.30%使用频率较■7.70%高68%6.70%11%6.20%提升合规性降低人力管理风险6.20%强制要求,不愿意使5.90%用,便用频率较低,3%4.60%资料来源:《A!在企业人力资源中的应用白皮书资料来源:《A!在企业人力资源中的应用白皮书2.0》,申万宏源研究2.0》,申万宏源研究A深度渗透人力资源行业,在招聘管理领域应用广泛且成熟。借助AIGC、NLP及机器视觉等技术,招聘流程实现自动化、智能化变革。岗位JD生成时,A1依企业需求与岗位能力要求,自动生成精准详细描述。简历筛选匹配环节,智能招聘系统用NLP技术自动提取分析简历关键信息匹配筛选候选人。视频面试与评估反馈场景下,A!辅助面试官分请务必仔细阅正文之后的各项信息坡露与声明简单金融成就梦想SWS行业点评析,评估性格、沟通能力等,部分系统还能模拟面试对话。《A!在企业人力资源中的应用白皮书2.0》数据显示,34.3%受访企业在招聘管理中应用A1。其中,A1面试、职位描述撰写、简历筛选匹配、智能应答功能普及占比依次为30.8%、21.0%、18.2%、15.4%。在赋能效果上,5.3%企业非常满意,7.0%企业认为符合预期,57.9%企业觉得基本达到预期。图4:企业招聘管理中应用A1实现的主要功能图5:企业招聘管理中A1赋能效果A面试30.8%不理想,没有非常满意,超出职位描述和招聘JD鞋写21.0%达到预期尚未评估预明.5.30%5.309%简历筛选并根据职位18.2%2460%完全符合预智能应答15.49%期,7.00%招聘营销7.0%还行,基本■3.5%达到预明■2.1%57.90%其他■2.1%资料来源:《A!在企业人力资源中的应用白皮书资料来源:《AI在企业人力资源中的应用白皮书2.0》,申万宏源研究2.0》,申万宏源研究我国A!人力资源行业生态体系也在不断完善,包含基础设施层、系统与软件层及应用层。基础设施层,作为A!技术应用基础,提供云计算、大数据处理、算法模型等底层支撑,用于处理数据、识别预测趋势。系统与软件层,融合技术与应用能力,为企业提供智能化人力资源管理产品及服务,有综合与HR SaaS两类服务商。应用层,涵盖各行业智慧人力管理企业,如金融行业借AI查合规,零售服务行业用A1预测人力需求、优化排班,房地产建筑企业靠AI优化项目管理。图6:AI人力资源行业生态基础设施层系统与软件层应用层云计算华为云ciic FESCO万宝盛华文化传媒HR SaaS服务商医疗服务房地产建筑改务管理生活服务海外用工资料来源:36氪研究院,申万宏源研究注:图中只列出部分企业作为代表,不涉及排名并未覆盖全产业从整体应用情况来看,A1助力企业实现人力资源数字化、智能化管理,契合降本增效需求。Gartner数据显示,企业人力部门引入Al工具,工作时间最多可减少30%,显著降低人工耗时与差错,降低运营成本。A1赋能下,企业能构建数据驱动管理模式,提升组请务必仔细阅正文之后的各项信息坡露与声明简单金融成就梦想SWS行业点评织整体效率,BM研究表明,这类企业在员工生产力和创新方面表现比同行高6倍。在人力资源各模块,除招聘管理外,考勤排班、员工辅导关怀、培训管理、员工入职等模块的A1应用占比分别为33.3%、31.5%、29.6%、28.7%,A1应用呈燎原之势。图7:人力资源各模块AI应用占比招聘管理考勤排班管理员工辅导与关怀培训管理员工入职人才盘点员工关系管理薪酬与福利管理组织管理绩效管理资料来源:《A1在企业人力资源中的应用白皮书2.0》,申万宏源研究海外在A1人才招聘领域已形成成熟高效模式,为国内“AI+人力资源”发展提供借鉴。PayScale数据显示,OpenAl给予顶尖AI人才的薪酬,比其他头部科技公司同级别工程师高50%以上,较Go0gl高25%,比苹果高92%,极具竞争力。领英数据表明,2024年全球人工智能人才招聘增速比总体快30%。新加坡依靠“技能优先”战略及高校-企业联合培养机制,让A!工程师成为该国增速最快职业之一。政策与产业协同上,欧盟推出“地平线欧洲”和“数字欧洲计划”,加大A等创新项目投资:美国增加非国防人工智能预算,通过《美国创新与竞争法案》优先支持相关领域。这些实践体现两大关键特征:企业靠高薪激励与前置人才储备筑竞净壁垒;政策与技术协同促产业升级。中国人力资源服务行业规模增长明显,集中度渐升,前景广阔。头豹研究院、沙利文《2024中国人力资源服务行业研究报告》显示,2023年国内市场规模约2.76万亿元,预计2028年增至5.03万亿元,2023-2028年年复合增长率约12.7%。增长源于政策鼓励、第三产业带动濡求、企业规模扩大致服务需求扩张等因素。同时,人力资源业务外包加速渗透且向高附加值转型,预计从2023年2.13万亿元增至2028年4.07万亿元,2023-2028年CAGR约13.9%。市场格局上,头部集中度稳步提升,CR3/CR5从2019年的19.4%/19.0%升至2023年的20.7%/21.3%,北京人力、外服控股、中智集团、科锐国际、BOSS直聘稳居收入规模前五,凭多方面优势拉高竞争壁垒,市场集中度有望进一步提高。图8:中国人力资源服务市场规模(万亿元)图9:预计2028年细分赛道占比请务必仔细阅正文之后的各项信息坡露与声明第7页共14项简单金融成就梦想SWS行业点评7.20%11.80%5·人力资源外包服务与咨询培训2019202020212022202320242025202620272028资料来源:头豹研究院,沙利文,申万宏源研究资料来源:头豹研究院,沙利文,申万宏源研究图10:中国人力资源服务机构数量图11:中国人力资源服务行业市场集中度变化30.0%25.0%653市20.0%215.0%195410.09%Gic中智5.0%20220.0%B0SS直聘20192020202120222023■人力资源服务机构(万家)YOY资料来源:头豹研究院,沙利文,申万宏源研究资料来源:头豹研究院,沙利文,申万宏源研究中国在NLP、计算机视觉等领域具备自主研发能力,数据驱动的全流程智能化成为必然走向。据中国信息通信研究院《中国数字经济发展研究报告(2024年)》,2023年中国数字经济规模飙升至53.9万亿元,占GDP比重跃升至42.8%,较上年提升1.3个百分点,同比名义增长7.39%,高于同期GDP名义增速2.76个百分点,对GDP增长贡献率达66.45%,这为A1在人力资源管理中的应用提供了丰富的数据基础。据赛迪顾问数据,2024年中国NP市场规模达308.5亿元,预计到2030年将激增至2105.0亿元,2020年至2030年的年均复合增长率高达36.5%,彰显出该领域的蓬勃发展态势。图12:2022-2030中国NLP市场规模预测250021052000CAGR=36.5%1502.515001079.41000782.2568.8500416.1308.5174.5230.50■2022202320242025E2026E2027E2028E2029E2030E资料来源:赛迪顾问,申万宏源研究请务必仔细阅正文之后的各项信息坡露与声明第8页共14顷简单金融成就梦想SWS行业点评2.个股分析2.1北京人力北京国际人力在“京企直聘”平台和服贸会AI业务体验区,运用AI技术实现招聘环节的精准匹配与高效筛选。“京企直聘”平台通过PC端、微信公众号、小程序等多渠道,与高校、媒体平台互联互通。其依托A1智能技术,自动整合分析海量求职数据,从60多万份简历中精准匹配人才与岗位,极大提高招聘效率,为760余家市属及区属企业节省了大量筛选简历的时间和人力成本。平台已累计访问量超400万次,发布岗位1万余个,组织招聘活动千余场,成为首都国企引才聚才的重要渠道。同时,在服贸会现场的A!业务体验区,“数字伙伴联盟”中的爱力、安迪等数字伙伴模拟面试场景,借助机器视觉、自然语言处理技术,从候选人的语言表达、神态动作等多维度进行分析评估,生成客观反馈,如同拥有了无数个不知疲倦的“A1面试官”。图13:“数字伙伴联盟”09/121-09/16资料来源:FESC0宫方公众号,申万宏源研究借助“易北京”APP智能客服系统和AI自动化流程处理员工事务,提升员工关系管理的服务效率与质量。“易北京”APP中的智能客服系统,作为HR bot的一种形式,提供多语种服务,运用自然语言处理技术,精准解答国际人才关于职场、生活、政策等疑问,打破语言与时间限制,实现24小时在线解答,降低人工客服成本。在员工请假、考勤、报酬结算等事务处理上,A1自动化流程实时监控,大幅降低出错率,提升员工满意度。目前,平台累计访问量破100万人次,联动21家政府委办局,确保政策权威、时效。利用AI为灵活用工和企业出海提供定制服务,降低成本和风险。针对灵活用工,A!依据企业业务需求及市场动态,提供定制咨询与精准管理。面向企业出海,A!分析全球110多个国家和地区的用工政策、人才市场等,为超300家出海企业打造适配方案,减少海外用工风险与成本。同时,北凉国际人力发布的《人工智能在人力资源的应用》研究报告,为行业提供A1应用新思路,推动人力资源服务向智能化、自动化发展。清务必仔细阅读正文之后的各项信息坡露与声明简单金融成就梦想SWS行业点评2.2科锐国际科锐国际积极推动A!大模型与中高端招聘深度融合,旨在提升人才匹配效率。接入DeepSeek-R1大模型后,公司在效率、成本和服务模式上展现出发展潜力。效率层面,A!大模型通过自动化筛选简历、精准分析候选人数据,加速招聘流程。成本方面,精准的人才匹配和预测有望增强风险评估与定价能力,降低服务成本。服务模式上,借助A!进行市场分析和人才预测,全面提升市场竞争力。2024年上半年,科锐国际技术投入0.79亿元,其中41.15%用于内部信息化建设,58.85%投入数字化产品开发与升级,科技投入优势日益凸显。科锐国际在AI赋能招聘领域成绩卓著,一系列创新成果大幅提升招聘效能:1.行业级预训练语言模型CRE:2023年下半年,公司成功训练出以行业垂直的Embedding模型和RAG技术为核心的行业级预训练语言模型CRE。CRE Embedding模型基于700GB公开数据以及40GB行业简历与招聘需求数据进行预训练和微调,能够技术适配招聘场景,并结合关键词检索弥补不足,通过深度学习升级传统匹配方式。2.匹配系统(MatchSystem):其借助大模型的查询理解能力,融合CRE模型与关键词稀疏检索技术进行召回和排序,提供人岗匹配、岗岗匹配的AP!服务。该系统已在获客、人才寻访和内部协同合作等场景广泛应用,并计划拓展至“禾蛙”和“同道”系列产品。该系统能将候选人与企业用人需求的匹配时间从一周缩短至实时完成。3.公司计划于2025年推出PC端寻访自动化Agent和具备关系图谱预测功能的GTN,进一步提升招聘服务的智能化水平。表2:AI技术成果推动服务智能升级AI应用产品/大模型应用场景产品特点科锐才到SaaS云产品(以招考一从报名缴费、资格审查、在线笔试、在线面具备国家信息安全等线保护三线资质,可支持3,000体化平台为例试、体检政审全流程或单一模块均可用人同步在线录制面试将基于标签的匹配过渡到基于深度学习的匹配采用市场预测、人岗匹配、岗岗匹配、技能标签行业级的预训训练语言模型CRE生成等了更大规模的数据集来进行对比学习,包括高质量的合成数据和标注数据匹配系统在获客、人才寻访和内部协同合作等场景中利用大模型提供查询理解能力,并结合CRE模型与全部应用关键词稀疏检素等技术来综合进行召回和排序禾蛙平台2022年对禾蛙平台系统性全面升级和建设,专注于链接猎企之间职位空缺与职位交付能力的最重点提升供需双边匹配和撮合效率合交易平台为大健康行业的B端企业C端求职者提供垂“私城流量”+"全媒体矩阵”+“创新活动”的网道系列平台(以医脉同道为列直化招聘求职服务全维度人力资源服务新模式资料来源:公司公告,申万宏源研究请务必仔细阅正文之后的各项信息坡露与声明第10项共14项简单金融成就梦想SWS行业点评2.3B0SS直聘“智能匹配”功能依据多维度数据精准推荐职位并反向筛选,“直聊”模式中的智能客服大幅提升招聘效率与体验。BOSS直聘的“智能匹配”功能通过分析求职者的求职历史、技能背景、个人喜好等多维度数据,借助人工智能技术为求职者精准推荐合适的职位。同时,它还能反向为企业筛选出匹配度高的求职者,极大地提升了招聘效率,为企业和求职者创造了更多机会。此外,BOSS直聘的“直聊”模式也融入了人工智能技术,聊天过程中,智能客服能快速解答常见问题,减轻企业招聘人员的负担,让招聘双方的沟通更加顺畅。图14:“直聊”+A1提升沟通效率,带来招聘求职全新体验天DIRECRUIT企业BOSS与职场牛人直接在线开聊与冷冰冰的简历投递说再见资料来源:公众号,申万宏源研究南北阁大模型经预训练,在语义任务表现佳,服务招聘场景提升匹配度,其V1.0.0版通过信通院验证。BOSS直聘自主研发的百亿参数南北阁大模型,经大规模中英高质量文本语料预训练,在智能语义任务表现出色。在功能丰富度上,支持语法分析、情感分析等14项语义任务;性能优越度方面,在语义分析、文本生成等多项任务中有着较高的准确率、召回率和可接受度。该模型聚焦求职招聘场景,能为求职者优化简历,助企业续写职位描述,提升人岗匹配精准度。2024年2月,B0SS直聘南北阁大模型V1.0.0顺利完成中国信通院大语言模型专项验证并获得4+评级,彰显技术可靠性与领先性,让用户对其招聘服务应用更具信心。图15:南北阁大模型完成中国信通院大语言模型专项验证请务必仔细阅正文之后的各项信息坡露与声明第11页共14顷简单金融成就梦想SWS行业点评已开展2轮评估,累计为30+单位提供60+大模型模块测试CAICT中国信通院参评单位覆盖大模型技术厂商、互联同企业、人工智能企业、科研院所、初侧企业及制造业企业模型开发HBC模型能力Haier横型应用专项HBC基于大型的专项资料来源:公众号,申万宏源研究2.4同道猎聘同道猎聘旗下的多面·A!面试在人才评鉴环节发挥关键作用。多面·A!面试基于冰山模型和胜任力模型理论,覆盖冰山模型七大层级、140多个评价维度、300多个评价标准和5000多个典型行为表现,构建庞大数据库,实现精准甄别。它通过胜任力提问、简历相关提问、智能追问、锚点对比评价以及多模态评价和全程智能防作弊系统,精准识别候选人的真实能力和潜力,有效防止作弊行为,作弊检测准确率达95%以上,与资深面试官评分的一致性大于90%。在面试流程中,多面·A1面试四步即可轻松创建,支持PC、小程序、APP三端使用,还能对胜任力模型、面试题目等进行个性化定制,高效易用。引入多面·A!面试,企业人才甄选成本可节约90%以上,展现出高性价比优势,其应用已从招聘面试拓展到人才盘点、晋升评估等人才管理环节。图16:多面·A1面试支持PC、小程序、APP三端使用PC小程序APP资料来源:澎湃新闻,申万宏源研究自主研发的“同道汇才”AI大模型通过国家网信办备案,为人力资源服务带来新变革。面向招聘方,它能自动简化职位发布流程,借助算法精准匹配与筛选简历,快速锁定合适清务必仔细阅读正文之后的各项信息坡露与声明简单金融成就梦想SWS行业点评人选,加速招聘进程,集成的智能客服还能级时提供帮助。对于求职者,“同道汇才”从简历优化到个性化职位推荐,全方位提升其市场竞争力,还提供薪资行情分析、模拟面试、求职技巧指导等服务。该模型不仅嵌入猎聘平台,还通过开放API接口与网络服务商对接,拓宽智能化招聘服务边界。同道猎聘借助人工智能进行人才趋势洞察。猎聘大数据显示,2024年一季度A1GC相关职位同比增长321.70%,平台简历中注明掌握A1GC技能的人才同比增长24.51%。猎聘依据这些数据,深入分析人才需求和供给趋势,为企业和求职者提供更具前瞻性的服务,助力双方更好地适应市场变化,在人力资源服务领域,同道猎聘凭借对人工智能的创新应用,不断推动行业向智能化迈进。3.投资分析意见A深度融入人力资源行业,带来诸多变革。面对A!人才短缺问题,人工智能代理可缓解压力。政策推动A!与人力资源融合,为行业发展提供支持。在招聘管理上,借助AIGC、NLP等技术,实现从岗位JD生成到面试评估的智能化。同时,A!助力企业构建完善的行业生态,实现人力资源数字化、智能化管理,降低成本,提升效率。此外,A在人力资源各模块的应用逐渐普及,推动整个行业向智能化迈进,为企业和行业发展创造新机遇。建议关注:科锐国际、北京人力、BOSS直聘、同道猎聘表3:行业重点公司估值股价当地货币市值/亿元归母净利润/百万元PE行业公司代码2025/3/7当地货币2023A2024E2025E2023A2024E2025E科锐国际300662.SZ33.4066201204298333322北京人力600861.SH20.91118548870998221412人力资源BOSS直聘*2076.HK66.55603109915902263513525同道猎聘*6100.HK5.52281899435243028平均估值(市值加权)453223资料来源:Wid,申万宏源研究;注:标*公司为wind一致预期,其余采用申万预测:2025年3月7日,美元兑人民币汇率为7.24,港币兑人民币汇率为0.93;均值已去除极值:归母净利润币种为人民币风险提示:地区冲突风险上升,宏观经济下行压力,人均消费恢复不及预期。请务必仔细阅正文之后的各项信息坡露与声明第13页共14项简单金融成就梦想SWS行业点评信息披露证券分析刊师承诺本报告署名分析师具有中国证券业协会授予的证券投资咨询执业资格并注册为证券分析师,以勤勉的职业态度、专业审慎的研究方法,使用合法合规的信息,独立、客观地出具本报告并对本报告的内容和观点负责。本人不曾因,不因,也将不会因本报告中的具体推荐意见或观点而直接或间接收到任何形式的补偿。与公司有关的信息披露本公司隶属于申万宏源证券有限公司。本公司经中国证券监督管理委员会核准,取得证券投资咨询业务许可。本公司关联机构在法律许可情况下可能持有或交易本报告提到的投资标的,还可能为或净取为这些标的提供投资银行服务。本公司在知晓范围内依法合规地履行披被露义务。客户可通过com pliance@swsresearch.com索取有关披露资料或登录www.swsresearch.com信息披露栏目查询从业人员资质情况、静默期安排及其他有关的信息披露。机构销售团队联系人华东组茅炯021-33388488maojiong@swhysc.com银行团队李庆021-33388245华北组肖霞010-66500628xiaoxia@swhysc.com华南组张晓卓13724383669zhangxiaozhuo@swhysc.com华东创新团队朱晓艺021-33388860zhuxiaoyi@swhysc.com华北创新团队潘烨明15201910123panyeming@swhysc.com股票投资评级说明证券的投资评级:以报告日后的6个月内,证券相对于市场基准指数的涨跌幅为标准,定义如下:买入(Buy)相对强于市场表现20%以上:增持(Outperform)相对强于市场表现5%~20%:中性(Neutral)相对市场表现在-5%…+5%之间波动:减持(Underperform)相对弱于市场表现5%以下行业的投资评级:以报告日后的6个月内,行业相对于市场基准指数的涨跌幅为标准,定义如下:行业超越整体市场表现:中性(Neutral):行业与整体市场表现基本持平看淡(Underweight):行业弱于整体市场表现。我们在此提醒您,不同证券研究机构采用不同的评级术语及评级标准。我们采用的是相对评级体系,表示投资的相对比重建议:投资者买入或者卖出证券的决定取决于个人的实际情况,比如当前的持仓结构以及其他需要考虑的因素。投资者应阅读整篇报告,以获取比较完整的观点与信息,不应仅仅依靠投资评级来推断结论。申银万国使用自己的行业分类体系,如果您对我们的行业分类有兴趣,可以向我们的销售员取。本报告采用的基准指数:沪深300指数法律声明本报告由上海申银万国证券研究所有限公司(隶属于申万宏源证券有限公司,以下简称“本公司”)在中华人民共和国内地(香港、澳门、台湾除外)发布,仅供本公司的客户(包括合格的境外机构投资者等合法合规的客户)使用。本公司不会因接收人收到本报告而视其为客户。客户应当认识到有关本报告的短信提示、电话推荐等只是研究观点的简要沟通,需以本公司http:/www.swsresearch.com网站F刊载的完整报告为准,本公司接受客户的后续问询。本报告是基于已公开信息撰写,但本公司不保证该等信息的真实性、准确性或完整性。本报告所载的资料、工具、意见及推测只提供给客户作参考之用,并非作为或被视为出售或购买证券或其他投资标的的邀请。本报告所载的资料、意见及推仅反映本公司于发布本报告当日的判断,本报告所指的证券或投资标的的价格、价值及投资收入可能会波动。在不同时期,本公司可发出与本报告所载资料、意见及推不一致的报告。客户应当考虑到本公司可能存在可能影响本报告客观性的利益冲突,不应视本报告为作出投资决策的惟一因素。客户应自主作出投资决策并自行承担投资风险。本公司特别提示,本公司不会与任何客户以任何形式分享证券投资收益或分担证券投资损失,任何形式的分享证券投资收益或者分担证券投资损失的书面或口头承诺均为无效。本报告中所指的投资及服务可能不适合个别客户不构成客户私人咨询建议。本公司未确保本报告充分考虑到个别客户特殊的投资目标、财务状况或需要。本公司强烈建议客户应考虑本报告的任何意见或建议是否符合其特定状况,以及(若有必要)咨询独立投资顾问。在任何情况下,本报告中的信息或所表述的意见并不构成对任何人的投资建议。在任何情况下,本公司不对任何人因使用本报告中的任何内容所引致的任何损失负任何责任。市场有风险,投资需谨慎。若本报告的接收人非本公司的客户,应在基于本报告作出任何投资决定或就本报告要求任何解释前咨询独立投资顾问。版权均属本公司。未经本公司事先书面授权,本报告的任何部分均不得以任何方式制作任何形式的拷贝、复印件或复制品,或再次分发给任何其他人,或以任何侵犯本公司版权的其他方式使用。所有本报告中使用的商标、服务标记及标记均为本公司的商标、服务标记及标记,未获本公司同意,任何人均无权在任何情况下使用他们。请务必仔细阅读正文之后的各项信息坡露与声明第14项共14项简单金融成就梦想运营动脉WWW.YYDM.CN关于我们运营动脉是一个精心管理了4年的运营资料库,目前拥有超过60000+份运营资料,1000+运营渠道合作资源。当你在日常工作中,可以用它ABOUT US快速搜方案、看案例、读报告、做课件、找模板、下素材、用工具、学课程等。90%常见的运营需求都可找到模板和案例,工作中即可拿来直接套用,提高我们的工作效率,资料库持续更新ig…运营动脉运营资料铺运营动脉运营动脉业务联系宫方服务号宫方公众号APP下载站长微信让一部分运营人先找到好资料
文档评分
    请如实的对该文档进行评分
  • 0
发表评论

特惠

限量优惠活动

正在火热进行

站长

添加站长微信

领取新人礼包

下载

便携运营智库

立即下载APP

工具

运营导航

工具推荐

帮助

帮助中心

常见问题

分销

50%直推收益

30%间推分成

AI

智能对话

办公助手

顶部