电脑桌面
添加运营动脉到电脑桌面
安装后可以在桌面快捷访问

抖音代运营合同会员免费

抖音代运营合同_第1页
1/4
抖音代运营合同_第2页
2/4
抖音代运营合同_第3页
3/4
抖音代运营合同_第4页
4/4
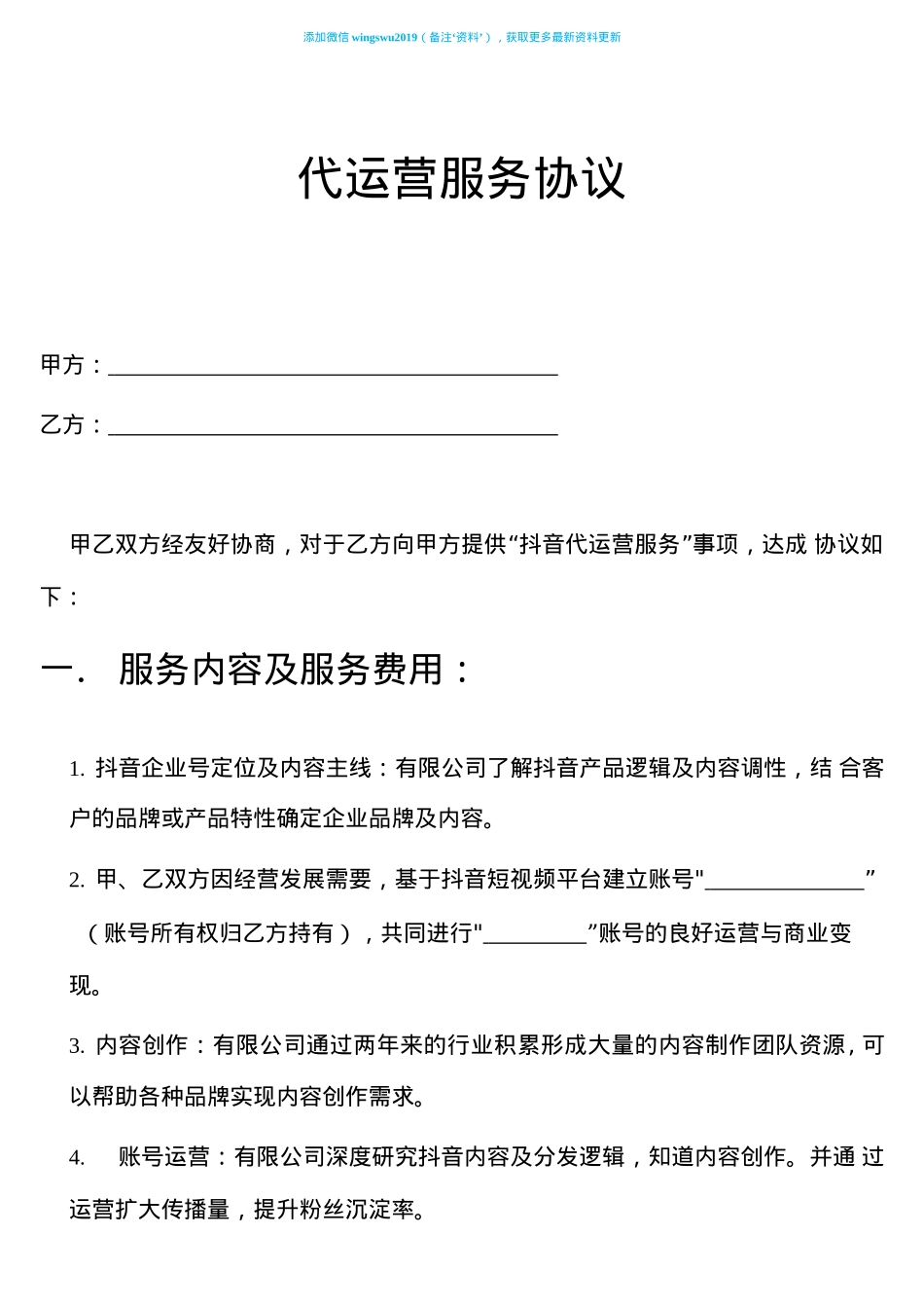
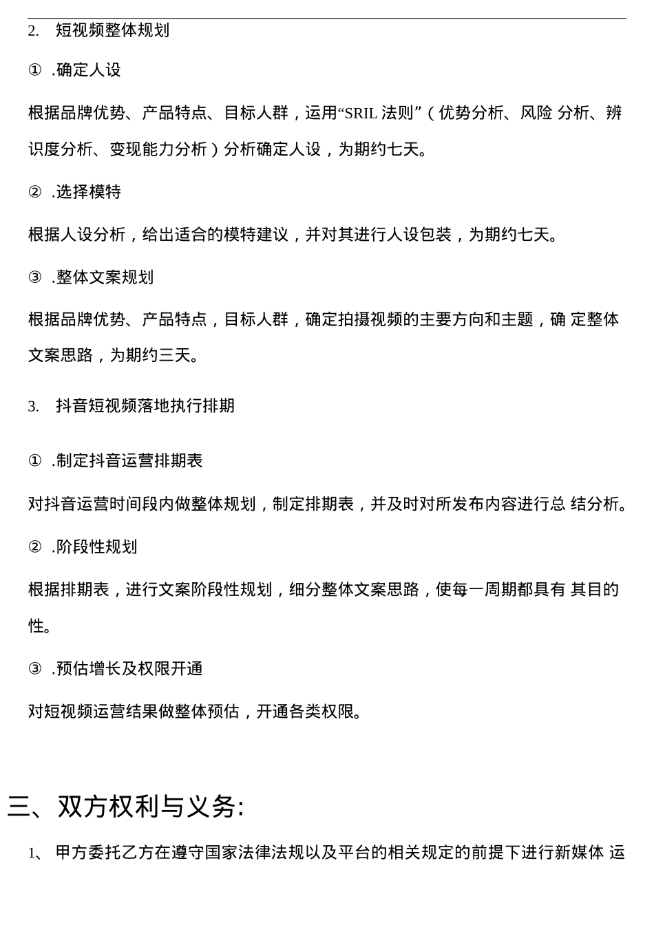
添加微信 wingswu2019‘’(备注 资料 ),获取更多最新资料更新代运营服务协议甲方: 乙方: 甲乙双方经友好协商,对于乙方向甲方提供 抖音代运营服务 事项,达成 协议如“”下:一.服务内容及服务费用:1. 抖音企业号定位及内容主线:有限公司了解抖音产品逻辑及内容调性,结 合客户的品牌或产品特性确定企业品牌及内容。2. 甲、乙双方因经营发展需要,基于抖音短视频平台建立账号" ”(账号所有权归乙方持有),共同进行" ”账号的良好运营与商业变现。3. 内容创作:有限公司通过两年来的行业积累形成大量的内容制作团队资源 , 可以帮助各种品牌实现内容创作需求。4.账号运营:有限公司深度研究抖音内容及分发逻辑,知道内容创作。并通 过运营扩大传播量,提升粉丝沉淀率。5. 数据支持:通过数据分析抖音内容、粉丝画像等指导企业号的运营。6. 服务费用:在合作期间,乙方为甲方制作 30 条抖音短视频内容,甲方向乙 方支付 10 万元服务费用。注:1、拍摄中产生相关物料费用及演员费用由甲方承担。甲方以上费用统一汇款到乙方以下帐户,乙方在收到支付款后提供正规等值 的发票给甲方。二.具体服务项目1.账户精细优化① .品牌产品分析根据品牌背景,着重分析品牌优势,通过品牌优势进行推广宣传② .产品特点分析通过对产品的考察研究,列出产品特点,根据产品特点突岀卖点,进行包装优化建议③.产品人群分析根据品牌优势、产品特点,分析产品的目标人群,为短视频确定好人设,快 速吸取垂类粉丝。2.短视频整体规划① .确定人设根据品牌优势、产品特点、目标人群,运用“SRIL 法则 (优势分析、风险 分析、辨”识度分析、变现能力分析)分析确定人设,为期约七天。② .选择模特根据人设分析,给岀适合的模特建议,并对其进行人设包装,为期约七天。③ .整体文案规划根据品牌优势、产品特点,目标人群,确定拍摄视频的主要方向和主题,确 定整体文案思路,为期约三天。3.抖音短视频落地执行排期① .制定抖音运营排期表对抖音运营时间段内做整体规划,制定排期表,并及时对所发布内容进行总 结分析。② .阶段性规划根据排期表,进行文案阶段性规划,细分整体文案思路,使每一周期都具有 其目的性。③ .预估增长及权限开通对短视频运营结果做整体预估,开通各类权限。三、双方权利与义务:1、 甲方委托乙方在遵守国家法律法规以及平台的相关规定的前提下进行新媒体 运营及发布,推送内容的主题由甲乙双方协商选定并由乙方整理编辑,乙方最 终选定的推送内容不得违反国家法律法规,否则应承担因此而造成的损失。2、 乙方不得向任何第三方泄露甲方的后台数据及信息,若因信息泄露给甲方造 成损失,甲方可通过法律途径向乙方追偿。3、 甲方需实时配合乙方向乙方提供推广企业的信息,便于乙方根据信息进行分 析,及时提升推广效果,乙方应对甲方的活动进行积极的配合并且对新品选择 做相应的调整。4、 乙方需严格按照以上列表为甲方提供服务,服务甲方不得干扰乙方新媒体内 容的操作,不得对乙方的操作进行修改,确保乙方优化策略的完整执行,若甲 方自行对平台内容进行更改,对乙方的优化策略造成影响,此后果由甲方自行 承担。甲方可随时参照数据报表监控乙方优化策略执行的效果,并及时向乙方 提岀建议,由乙方进行策略调整。5、 任意一方如要提前终止合作,请提前 5 个工作日告知对方四、其他1、木协议壹式贰份,甲乙双方各执壹份,具有相同法律效力;2、 未尽事宜,由双方共同协商,或在双方所属法院管辖区域申请仲裁机构进 行法律仲裁。甲方盖章:乙方盖章:

1、当您付费下载文档后,您只拥有了使用权限,并不意味着购买了版权,文档只能用于自身使用,不得用于其他商业用途(如 [转卖]进行直接盈利或[编辑后售卖]进行间接盈利)。
2、本站所有内容均由合作方或网友上传,本站不对文档的完整性、权威性及其观点立场正确性做任何保证或承诺!文档内容仅供研究参考,付费前请自行鉴别。
3、如文档内容存在违规,或者侵犯商业秘密、侵犯著作权等,请点击“违规举报”。

查找下载文件的指引

一、电脑端

- Windows 系统:按下键盘快捷键 `Ctrl + J`,即可打开下载列表。  

- Mac 系统:按下键盘快捷键 `⌘ + J`,即可打开下载列表。  

二、手机端

1. 打开手机浏览器,点击浏览器右下角的 “≡”(或“更多”)图标。  

2. 在弹出的菜单中找到并点击 “下载内容”(或类似选项),即可查看已下载的文件。  

提示:不同浏览器界面略有差异,若未找到“下载”入口,可尝试在浏览器设置中搜索“下载”关键词。


抖音代运营合同

确认删除?
签到
收藏
足迹
微信
  • 站长微信
回到顶部