电脑桌面
添加运营动脉到电脑桌面
安装后可以在桌面快捷访问

啤酒BUD TML M&R 0322会员免费

啤酒BUD TML M&R 0322_第1页
1/7
啤酒BUD TML M&R 0322_第2页
2/7
啤酒BUD TML M&R 0322_第3页
3/7
啤酒BUD TML M&R 0322_第4页
4/7
啤酒BUD TML M&R 0322_第5页
5/7
啤酒BUD TML M&R 0322_第6页
6/7
啤酒BUD TML M&R 0322_第7页
7/7
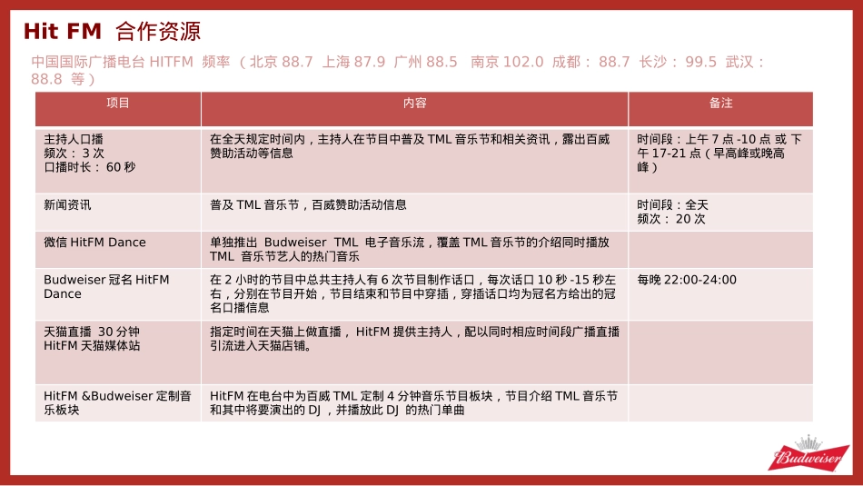
TML Fans音乐爱好者潜在电音爱好者欧美娱乐潮流时尚泛娱乐1st tier reachMass impressionPotential TA conversionROLE & TASK 1• 主持人节目口播(早高峰或晚高峰)•全天新闻资讯•Wechat HitFM Dance Channel BUD&TML 音乐专题•HitFM &Budweiser 定制音乐板块•冠名 HitFM Dance( 每晚 22:00-24:00) •天猫直播 / 广播直播 30min种草 TML•Professional platform to build BUD&TML international image•Focused TA listener to drive interests and build preferencePLATFORM RECROLE & TASK 2•Build preference and call to action for engagement•Drive traffic to salesMEDIA RESOURCE CATEGORY电音自媒体电音音乐人PLATFORM COOPCONTENT ANGLE•Topic angle•Topic angle•专门的 EDM 板块,受众精准,粘性高•世界顶尖 DJ 常驻栏目•业内人士评论•线上 + 线下,广播 + 互动,一站式轻电商• 知名播客,欧美音乐达人• BUD 长期合作 KOL• 粉丝影响力强• EDM 达人,粉丝精准• 内容风格多样,图文、短视频Gigi LeeROLE & TASK 1CONTENT ANGLEKOL 深度合作•“”泄密百威制造 方舟 及图纸事件,引导用户参与 H5 互动•“”晒 方舟 船票,告知粉丝已获得直通 TML 门票,并号召粉丝参与购买即有机会获得一同前往 TML 的门票机会•Topic angle•Topic angleMEDIA RESOURCE CATEGORY娱乐音乐• 人气活泼小鲜肉,粉丝忠诚度高• 粉丝非常活跃,影响力大• 新晋年轻实力派歌手“”方舟 事件炒作+ EC 导流ROLE & TASK 2CONTENT ANGLE•“”泄密百威制造 方舟 事件,吸引用户参与 H5 互动•Topic angle•Topic angleMEDIA RESOURCE CATEGORY社会热点潮流时尚• 对社会热点新闻非常敏锐• 上海吃喝玩乐第一榜,提供最鲜活的城市资讯ROLE & TASK 3CONTENT ANGLE•扩散 EC 活动,导流 EC 平台•Topic angle•Topic angleMEDIA RESOURCE CATEGORY时尚娱乐• 知名欧美音乐资讯专家• 土豆网音乐编辑• 粉丝福利多,互动高白举纲上海头条Edwin 欧美音乐疯孔令奇• 时尚音乐人,歌手兼制作人• EDM 达人,爱好者• 粉丝互动性强,有一定影响力深夜发媸• 观点犀利独到• 粉丝响应力强YOHO 潮流志• 时尚年轻用户关注多• 活动多,参与度高• 粉丝互动性强天猫超品日扩散+导流ROLE & TASK 1CONTENT ANGLE•直播超品日线下活动,吸引用户边看边买•Topic angle•Topic angleMEDIA RESOURCE CATEGORY时尚娱乐•时尚潮流达人•多场美食直播经验,专业度高• 知名娱乐直播嘉宾• 多场发布会现场直播嘉宾,有丰富的采访经验ROLE & TASK 2CONTENT ANGLE•为百威 & 天猫超品日 EC 活动导流•Topic angle•Topic angleMEDIA RESOURCE CATEGORY时尚美食• 基于微信端最大的线上亚文化市集内容创造者• 贩售第一手狠货• 时尚潮流达人• 发布时尚观点+产品植入,安利粉丝黑市金宇玄玄玄 or 張晉旋阿布 杜绍斐Hit FM 合作资源项目内容备注 主持人口播频次: 3 次口播时长: 60 秒在全天规定时间内,主持人在节目中普及 TML 音乐节和相关资讯,露出百威赞助活动等信息时间段:上午 7 点 -10 点 或 下午 17-21 点(早高峰或晚高 峰) 新闻资讯普及 TML 音乐节,百威赞助活动信息时间段:全天频次: 20 次微信 HitFM Dance 单独推出 Budweiser TML 电子音乐流,覆盖 TML 音乐节的介绍同时播放TML 音乐节艺人的热门音乐Budweiser 冠名 HitFM Dance 在 2 小时的节目中总共主持人有 6 次节目制作话口,每次话口 10 秒 -15 秒左右,分别在节目开始,节目结束和节目中穿插,穿插话口均为冠名方给出的冠 名口播信息每晚 22:00-24:00天猫直播 30 分钟HitFM 天猫媒体站指定时间在天猫上做直播, HitFM 提供主持人,配以同时相应时间段广播直播引流进入天猫店铺。HitFM &Budweiser 定制音 乐板块HitFM 在电台中为百威 TML 定制 4 分钟音乐节目板块,节目介绍 ...

1、当您付费下载文档后,您只拥有了使用权限,并不意味着购买了版权,文档只能用于自身使用,不得用于其他商业用途(如 [转卖]进行直接盈利或[编辑后售卖]进行间接盈利)。
2、本站所有内容均由合作方或网友上传,本站不对文档的完整性、权威性及其观点立场正确性做任何保证或承诺!文档内容仅供研究参考,付费前请自行鉴别。
3、如文档内容存在违规,或者侵犯商业秘密、侵犯著作权等,请点击“违规举报”。

查找下载文件的指引

一、电脑端

- Windows 系统:按下键盘快捷键 `Ctrl + J`,即可打开下载列表。  

- Mac 系统:按下键盘快捷键 `⌘ + J`,即可打开下载列表。  

二、手机端

1. 打开手机浏览器,点击浏览器右下角的 “≡”(或“更多”)图标。  

2. 在弹出的菜单中找到并点击 “下载内容”(或类似选项),即可查看已下载的文件。  

提示:不同浏览器界面略有差异,若未找到“下载”入口,可尝试在浏览器设置中搜索“下载”关键词。


啤酒BUD TML M&R 0322

确认删除?
签到
收藏
足迹
微信
  • 站长微信
回到顶部