电脑桌面
添加运营动脉到电脑桌面
安装后可以在桌面快捷访问

2021电商达人直播带货合作协议书[2页]会员免费

2021电商达人直播带货合作协议书[2页]_第1页
1/2
2021电商达人直播带货合作协议书[2页]_第2页
2/2
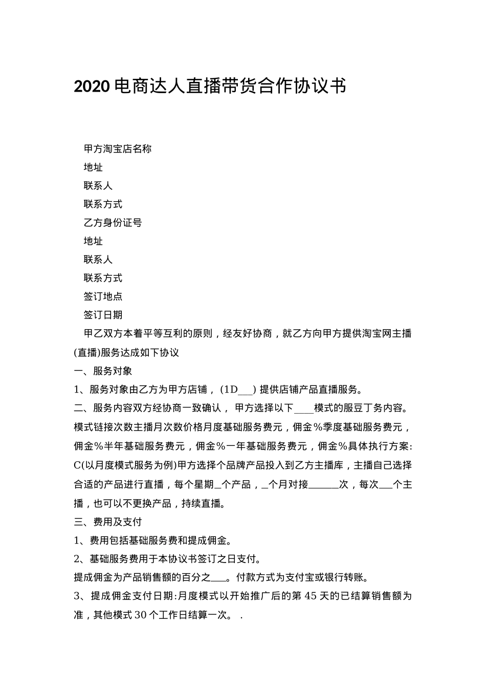
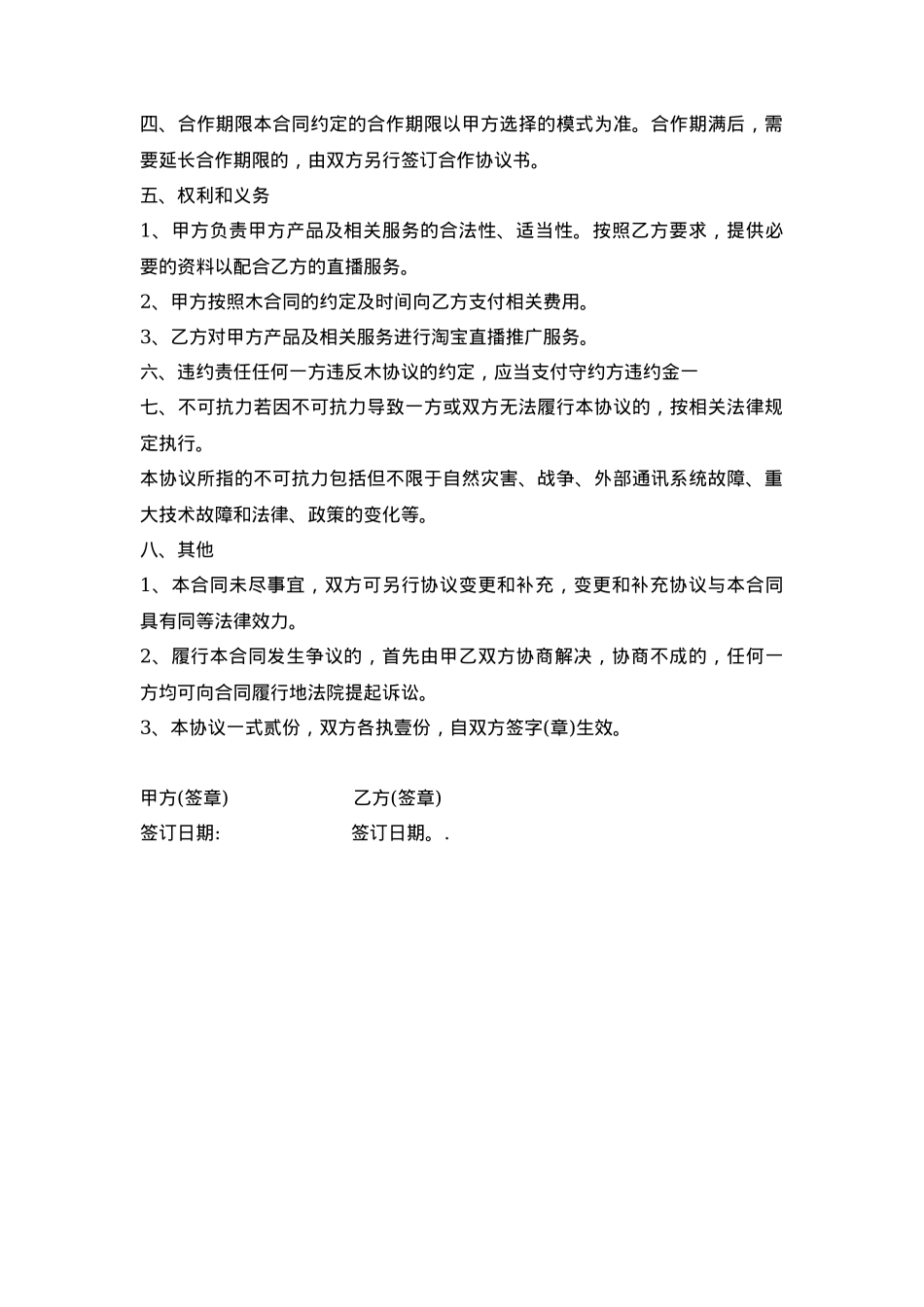
2020 电商达人直播带货合作协议书甲方淘宝店名称 地址 联系人 联系方式乙方身份证号地址联系人联系方式签订地点签订日期甲乙双方本着平等互利的原则,经友好协商,就乙方向甲方提供淘宝网主播(直播)服务达成如下协议一、服务对象1 、服务对象由乙方为甲方店铺, (1D___) 提供店铺产品直播服务。二、 服务内容双方经协商一致确认, 甲方选择以下____模式的服豆丁务内容。模式链接次数主播月次数价格月度基础服务费元,佣金%季度基础服务费元,佣金%半年基础服务费元,佣金%一年基础服务费元,佣金%具体执行方案: C(以月度模式服务为例)甲方选择个品牌产品投入到乙方主播库,主播自己选择合适的产品进行直播,每个星期 个产品, 个月对接 次,每次 个主播,也可以不更换产品,持续直播。三、费用及支付1、费用包括基础服务费和提成佣金。2、基础服务费用于本协议书签订之日支付。提成佣金为产品销售额的百分之 。付款方式为支付宝或银行转账。3、提成佣金支付日期:月度模式以开始推广后的第 45 天的已结算销售额为准,其他模式 30 个工作日结算一次。 .四、合作期限本合同约定的合作期限以甲方选择的模式为准。合作期满后,需要延长合作期限的,由双方另行签订合作协议书。五、权利和义务1、甲方负责甲方产品及相关服务的合法性、适当性。按照乙方要求,提供必要的资料以配合乙方的直播服务。2、甲方按照木合同的约定及时间向乙方支付相关费用。3、乙方对甲方产品及相关服务进行淘宝直播推广服务。六、违约责任任何一方违反木协议的约定,应当支付守约方违约金一七、不可抗力若因不可抗力导致一方或双方无法履行本协议的,按相关法律规定执行。本协议所指的不可抗力包括但不限于自然灾害、战争、外部通讯系统故障、重大技术故障和法律、政策的变化等。八、其他1、本合同未尽事宜,双方可另行协议变更和补充,变更和补充协议与本合同具有同等法律效力。2、履行本合同发生争议的,首先由甲乙双方协商解决,协商不成的,任何一方均可向合同履行地法院提起诉讼。3、本协议一式贰份,双方各执壹份,自双方签字(章)生效。甲方(签章) 乙方(签章)签订日期: 签订日期。.

1、当您付费下载文档后,您只拥有了使用权限,并不意味着购买了版权,文档只能用于自身使用,不得用于其他商业用途(如 [转卖]进行直接盈利或[编辑后售卖]进行间接盈利)。
2、本站所有内容均由合作方或网友上传,本站不对文档的完整性、权威性及其观点立场正确性做任何保证或承诺!文档内容仅供研究参考,付费前请自行鉴别。
3、如文档内容存在违规,或者侵犯商业秘密、侵犯著作权等,请点击“违规举报”。

查找下载文件的指引

一、电脑端

- Windows 系统:按下键盘快捷键 `Ctrl + J`,即可打开下载列表。  

- Mac 系统:按下键盘快捷键 `⌘ + J`,即可打开下载列表。  

二、手机端

1. 打开手机浏览器,点击浏览器右下角的 “≡”(或“更多”)图标。  

2. 在弹出的菜单中找到并点击 “下载内容”(或类似选项),即可查看已下载的文件。  

提示:不同浏览器界面略有差异,若未找到“下载”入口,可尝试在浏览器设置中搜索“下载”关键词。


2021电商达人直播带货合作协议书[2页]

确认删除?
签到
收藏
足迹
微信
  • 站长微信
回到顶部