电脑桌面
添加运营动脉到电脑桌面
安装后可以在桌面快捷访问

抖音企业号代运营合同会员免费

抖音企业号代运营合同_第1页
1/9
抖音企业号代运营合同_第2页
2/9
抖音企业号代运营合同_第3页
3/9
抖音企业号代运营合同_第4页
4/9
抖音企业号代运营合同_第5页
5/9
抖音企业号代运营合同_第6页
6/9
抖音企业号代运营合同_第7页
7/9
抖音企业号代运营合同_第8页
8/9
抖音企业号代运营合同_第9页
9/9
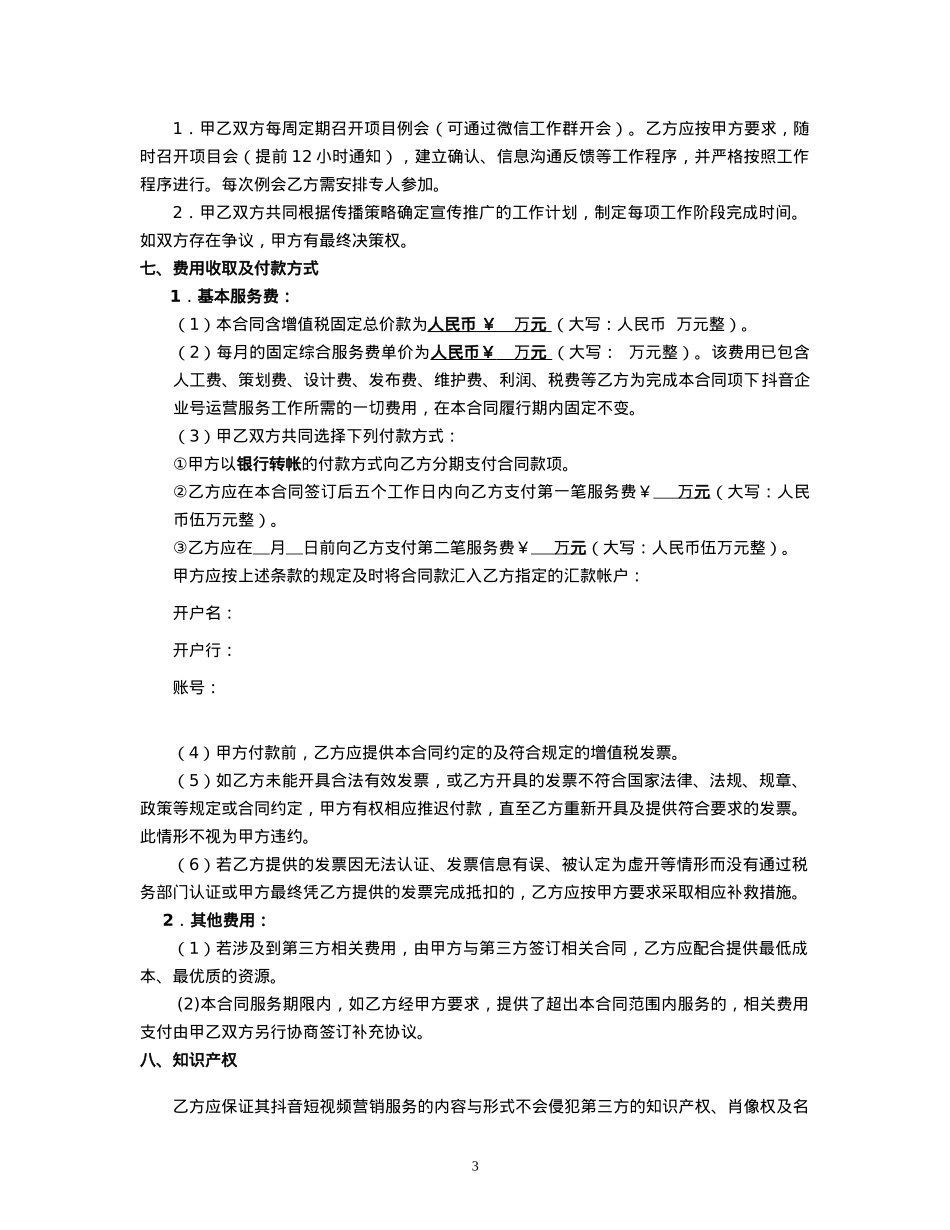
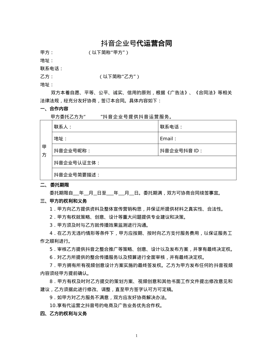
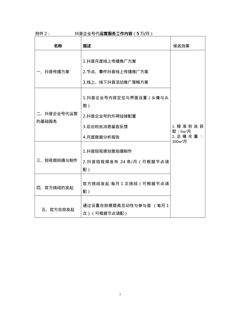
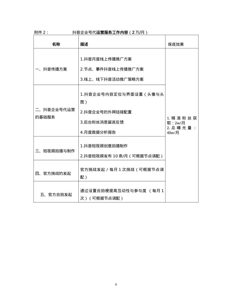
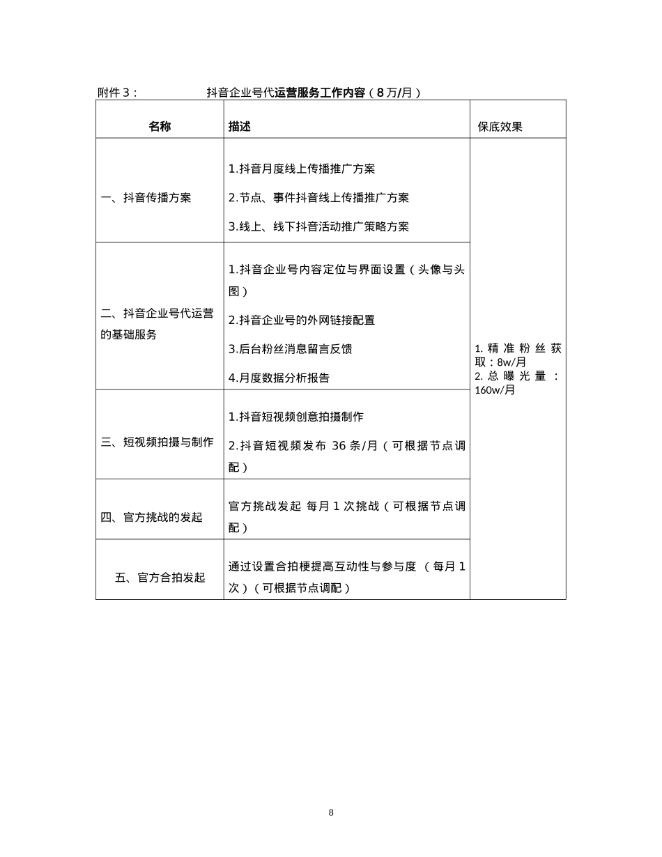
1抖音企业号代运营合同甲方: (以下简称“甲方”)地址:联系电话:乙方: (以下简称“乙方”)地址:双方本着自愿、平等、公平、诚实、信用的原则,根据《广告法》、《合同法》等相关法律法规,经充分友好协商,签订本合同。具体内容如下:一、合作内容甲方委托乙方为“ ”抖音企业号提供抖音运营服务。甲方联系人:联系电话:地址:Email:抖音企业号昵称:抖音企业号抖音 ID:抖音企业号认证主体:抖音企业号简要描述:二、委托期限委托期限自 年 月 日至 年 月 日。委托期满,双方可协商合同续签事宜。三、甲方的权利和义务1.甲方向乙方提供资料及整体宣传营销构思,并保证所提供材料之真实性、合法性。2.甲方有权就策略、创意、设计等重大问题提供专业建议和决策。3.甲方须及时与乙方就传播效果监测进行沟通。4.在乙方无违约情形等条件下,甲方应按期、按时向乙方支付服务费用,以保证服务工作之顺利进行。5.审核乙方提供抖音之整合推广等策略、创意、设计以及发布方案,并享有最终决定权。6.对乙方所提供的整合传播服务以及预算进行全面审核,并有最终决定权。7.甲方拥有所有视频创意设计方案实施的最终签发权。乙方为甲方发布任何的抖音视频内容须经甲方提前确认。8.甲方有权及时对乙方提交的策划方案、视频创意和其他书面工作文件提出修改意见和建议,乙方须据此进行修改、调整,直至甲方签字认可方可定稿。9.如甲方对乙方服务不满意,双方应友好协商解决办法。10.享有代运营之抖音号的电商及广告业务优先合作权。四、乙方的权利与义务21.乙方应主动提前向甲方索要项目相关材料。2.乙方有权要求甲方按协议规定按时、按量支付服务费用。3.乙方须安排专人(策划、视频摄制组以及客服等人员),直接与甲方进行业务联系及服务,并保证服务团队人员的稳定性。4.乙方须按质、按量、按时向甲方提供本合同约定的服务工作,完成本合同约定的全部工作内容。5.为达到双方有效沟通、提高工作效率,乙方应对甲方负责,乙方需指定专人负责与甲方委托、接洽;如乙方确因自身工作需要需调整经甲方认可后的专门工作小组成员,需征得甲方的书面同意;如甲方不满意专门工作小组成员的工作而要求乙方调换的,乙方应积极配合调换。6.乙方在工作中,对甲方提出的修改意见和建议,乙方应积极听取并据此认真修改、调整;若乙方不能提出更好的方案又拒不执行甲方的建议,甲方有权另行委托第三方完成,由此产生的相关费用应由乙方自行承担,若因此造成工作延误的,乙方应承担相关责任与损失。7.乙方依据本合同所完成的创意及设计,应按月向甲方提供电子文件及平面打印稿供甲方存档备案。8.乙方应信守国家有关法律法规和职业道德规范,保证其提供的服务及服务成果符合有关法律法规的规定,不得有损甲方或任何第三方的合法权益。如因乙方的原因造成甲方经济或声誉上的损失,甲方有权向乙方追究法律责任。若因乙方违反相关法律规定,而使甲方发布的微信内容引起诉讼和被政府部门审查,由此引起的法律责任和甲方的经济损失(包括但不限于律师费、诉讼费、损失赔偿费),全部由乙方承担。9.乙方所有策划方案及相关服务成果应以书面形式向甲方汇报,在提出各种正式建议与意见时,可采用传真、电邮、微信等在内书面方式,以增进沟通效率,方便未来查证。10.乙方负责审查抖音企业号短视频内容和表现形式,对不符合法律、法规或违反社会公共利益或与网站的风格相抵触的广告内容和表现形式,乙方应要求甲方进行修改,甲方不予修改的,乙方应拒绝制作、发布。11.乙方保证其在本合同履行过程中向甲方提供的资料、信息具备合法性和真实性,乙方并承诺赔偿甲方因本条前述证明文件不具备合法性或真实性所造成的一切损失。12.承诺与甲方合作开展由乙方提供代运营服务的抖音号的电商与广告业务。五、工作内容本合同服务期限内,乙方为甲方提供的服务内容如下:抖音短视频 运营服务(具体工作内容详见附件 1 ): (1)抖音短视频运营的基础服务(2)抖音短视频类创意制作(3)抖音企业号官方挑战的发起(4)抖音合拍创意策划六、策划服务程序31.甲乙双方每周定期召开项目例会(...

1、当您付费下载文档后,您只拥有了使用权限,并不意味着购买了版权,文档只能用于自身使用,不得用于其他商业用途(如 [转卖]进行直接盈利或[编辑后售卖]进行间接盈利)。
2、本站所有内容均由合作方或网友上传,本站不对文档的完整性、权威性及其观点立场正确性做任何保证或承诺!文档内容仅供研究参考,付费前请自行鉴别。
3、如文档内容存在违规,或者侵犯商业秘密、侵犯著作权等,请点击“违规举报”。

查找下载文件的指引

一、电脑端

- Windows 系统:按下键盘快捷键 `Ctrl + J`,即可打开下载列表。  

- Mac 系统:按下键盘快捷键 `⌘ + J`,即可打开下载列表。  

二、手机端

1. 打开手机浏览器,点击浏览器右下角的 “≡”(或“更多”)图标。  

2. 在弹出的菜单中找到并点击 “下载内容”(或类似选项),即可查看已下载的文件。  

提示:不同浏览器界面略有差异,若未找到“下载”入口,可尝试在浏览器设置中搜索“下载”关键词。


抖音企业号代运营合同

确认删除?
签到
收藏
足迹
微信
  • 站长微信
回到顶部