电脑桌面
添加运营动脉到电脑桌面
安装后可以在桌面快捷访问

直播代运营合作合同-(合同模板)会员免费

直播代运营合作合同-(合同模板)_第1页
1/4
直播代运营合作合同-(合同模板)_第2页
2/4
直播代运营合作合同-(合同模板)_第3页
3/4
直播代运营合作合同-(合同模板)_第4页
4/4
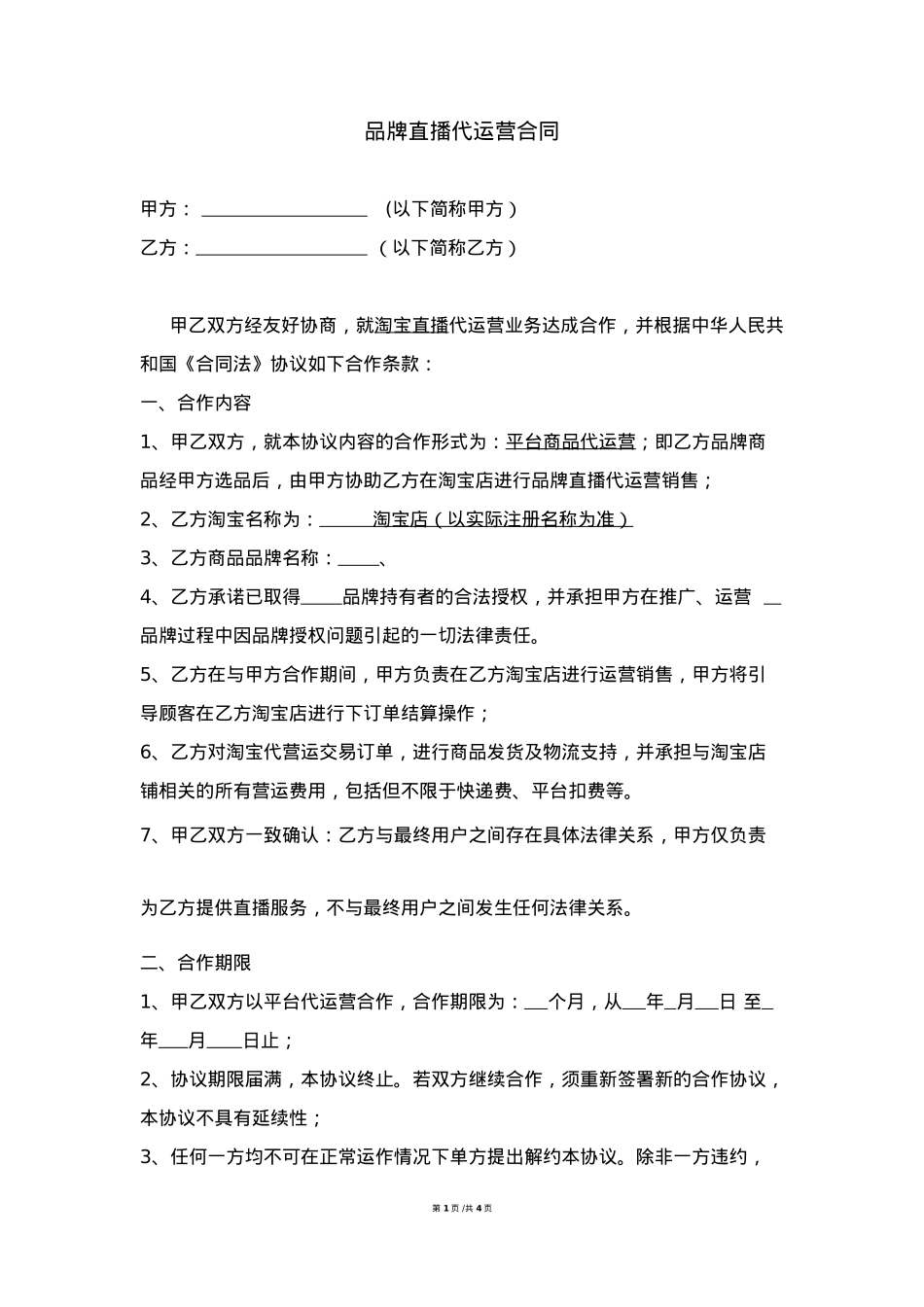
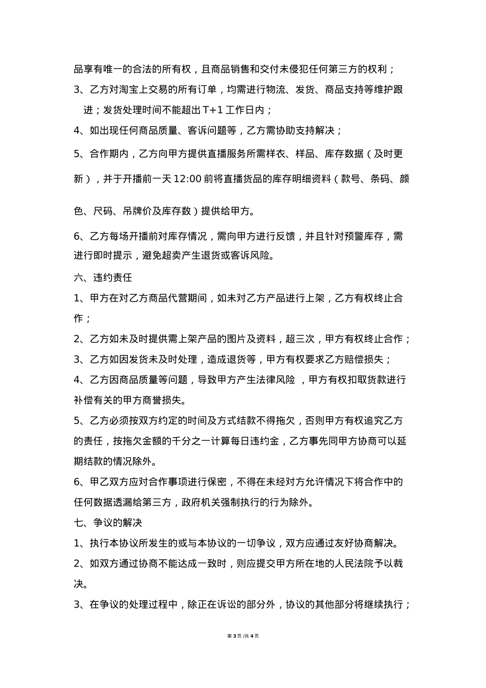
第 1 页 / 共 4 页品牌直播代运营合同 甲方: (以下简称甲方)乙方: (以下简称乙方) 甲乙双方经友好协商,就淘宝直播代运营业务达成合作,并根据中华人民共和国《合同法》协议如下合作条款:一、合作内容1、甲乙双方,就本协议内容的合作形式为:平台商品代运营;即乙方品牌商品经甲方选品后,由甲方协助乙方在淘宝店进行品牌直播代运营销售;2、乙方淘宝名称为: 淘宝店(以实际注册名称为准)3、乙方商品品牌名称: 、 4、乙方承诺已取得 品牌持有者的合法授权,并承担甲方在推广、运营 品牌过程中因品牌授权问题引起的一切法律责任。5、乙方在与甲方合作期间,甲方负责在乙方淘宝店进行运营销售,甲方将引导顾客在乙方淘宝店进行下订单结算操作;6、乙方对淘宝代营运交易订单,进行商品发货及物流支持,并承担与淘宝店铺相关的所有营运费用,包括但不限于快递费、平台扣费等。7、甲乙双方一致确认:乙方与最终用户之间存在具体法律关系,甲方仅负责为乙方提供直播服务,不与最终用户之间发生任何法律关系。二、合作期限1、甲乙双方以平台代运营合作,合作期限为: 个月,从 年 月 日 至 年 月 日止;2、协议期限届满,本协议终止。若双方继续合作,须重新签署新的合作协议,本协议不具有延续性;3、任何一方均不可在正常运作情况下单方提出解约本协议。除非一方违约,第 2 页 / 共 4 页另一方有权解除协议,否则必须经过双方协商并同意后能解除本协议;4、因任何一方与任何第三方之间存在争议,另一方认为其合法权益受到影响时,可以向另一方提出解除本协议。三、合作结算方式1、乙方按店铺交易成功且扣除退款后销售额(含平台扣费)的 %作为代运营管理费结算支付给甲方,在直播次日后的 20 天为结算周期。乙方必须在结算期满后的 2 个工作日内向甲方出具对账单,甲方签字确认后加盖公章寄给乙方,乙方在收到确认单后 2 个工作日内将结算款项汇入甲方的指定账号,甲方发票。2、甲方的收款银行信息如下:甲方收款银行信息:户名: 开户银行:账号: 联系电话:四、 甲方的责任1、甲方负责对乙方品牌商品,在乙方淘宝店进行代营运内容,包括:品宣、产品上架、活动营运等代营运操作;2 、甲方负责合作期间为乙方商品进行销售运作,包括客服维护、 订单交易数 据对接, 粉丝活跃互动等;3、甲方针对乙方提供的商品资料,包括,图片,商品内容等,及时进行上架,确保营运顺畅及快速达成交易成效;4、甲方针对商品质量问题,产生客诉,将需及时转交乙方进行处理;5、甲方不得在乙方淘宝店进行任何非法活动及宣传,否则引起的一切责任和损失由甲方承担,包含但不限于赔偿款项、法院诉讼费用、律师费用、名义损失费等等五、乙方的责任1、乙方需具备并提供其公司所有相关经营资质文件,如营业执照等;2、乙方保证其已通过或取得所销售商品需要的各项审批或许可,对其所售商第 3 页 / 共 4 页品享有唯一的合法的所有权,且商品销售和交付未侵犯任何第三方的权利;3、乙方对淘宝上交易的所有订单,均需进行物流、发货、商品支持等维护跟进;发货处理时间不能超出 T+1 工作日内; 4、如出现任何商品质量、客诉问题等,乙方需协助支持解决;5、合作期内,乙方向甲方提供直播服务所需样衣、样品、库存数据(及时更新),并于开播前一天 12:00 前将直播货品的库存明细资料(款号、条码、颜色、尺码、吊牌价及库存数)提供给甲方。6、乙方每场开播前对库存情况,需向甲方进行反馈,并且针对预警库存,需进行即时提示,避免超卖产生退货或客诉风险。六、违约责任1、甲方在对乙方商品代营期间,如未对乙方产品进行上架,乙方有权终止合作;2、乙方如未及时提供需上架产品的图片及资料,超三次,甲方有权终止合作;3、乙方如因发货未及时处理,造成退货等,甲方有权要求乙方赔偿损失;4 、乙方因商品质量等问题,导致甲方产生法律风险 ,甲方有权扣取货款进行补偿有关的甲方商誉损失。5、乙方必须按双方约定的时间及方式结款不得拖欠,否则甲方有权追究乙方的责任,按拖欠金额的千分之一计算每日违约金,乙方事先同甲方协商可以延期结...

1、当您付费下载文档后,您只拥有了使用权限,并不意味着购买了版权,文档只能用于自身使用,不得用于其他商业用途(如 [转卖]进行直接盈利或[编辑后售卖]进行间接盈利)。
2、本站所有内容均由合作方或网友上传,本站不对文档的完整性、权威性及其观点立场正确性做任何保证或承诺!文档内容仅供研究参考,付费前请自行鉴别。
3、如文档内容存在违规,或者侵犯商业秘密、侵犯著作权等,请点击“违规举报”。

查找下载文件的指引

一、电脑端

- Windows 系统:按下键盘快捷键 `Ctrl + J`,即可打开下载列表。  

- Mac 系统:按下键盘快捷键 `⌘ + J`,即可打开下载列表。  

二、手机端

1. 打开手机浏览器,点击浏览器右下角的 “≡”(或“更多”)图标。  

2. 在弹出的菜单中找到并点击 “下载内容”(或类似选项),即可查看已下载的文件。  

提示:不同浏览器界面略有差异,若未找到“下载”入口,可尝试在浏览器设置中搜索“下载”关键词。


直播代运营合作合同-(合同模板)

确认删除?
签到
收藏
足迹
微信
  • 站长微信
回到顶部