电脑桌面
添加运营动脉到电脑桌面
安装后可以在桌面快捷访问

2022未来天境12月推广思路案会员免费

2022未来天境12月推广思路案_第1页
1/6
2022未来天境12月推广思路案_第2页
2/6
2022未来天境12月推广思路案_第3页
3/6
2022未来天境12月推广思路案_第4页
4/6
2022未来天境12月推广思路案_第5页
5/6
2022未来天境12月推广思路案_第6页
6/6
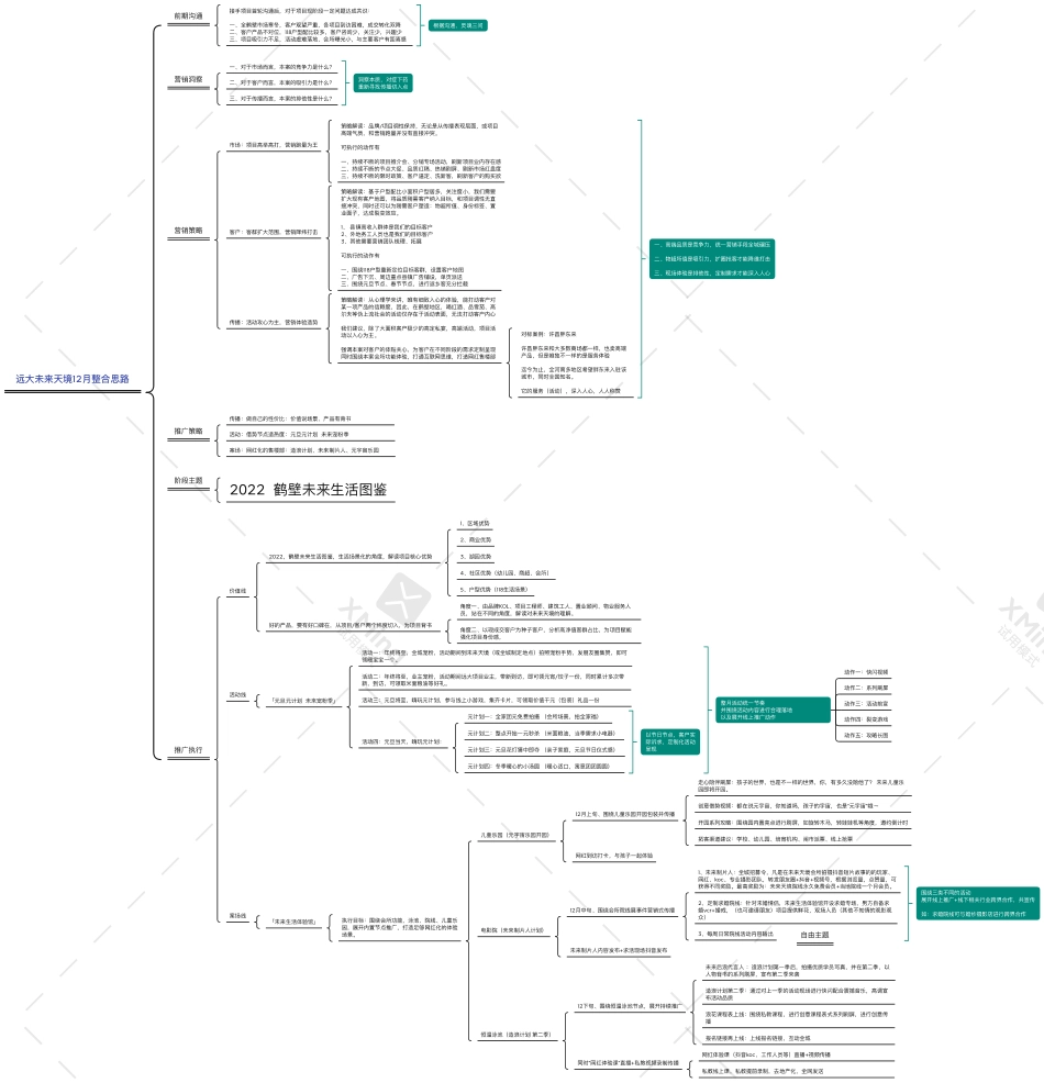
远⼤未来天境12⽉整合思路 前期沟通 接⼿项⽬⾸轮沟通后,对于项⽬现阶段⼀定问题达成共识: ⼀、全鹤壁市场寒冬,客户观望严重,各项⽬到访困难,成交转化双降 ⼆、客户产品不对位,118户型配⽐较多,客户咨询少,关注少,兴趣少 三、项⽬吸引⼒不⾜,活动虚难落地、会所曝光⼩,与主要客户有距离感 根据沟通,灵魂三问 营销洞察 ⼀、对于市场⽽⾔,本案的竞争⼒是什么? ⼆、对于客户⽽⾔,本案的吸引⼒是什么? 三、对于传播⽽⾔,本案的排他性是什么? 营销策略 市场:项⽬⾼举⾼打,营销跑量为王 策略解读:品牌/项⽬调性保持,⽆论是从传播表现层⾯,或项⽬ ⾼端⽓质,和营销跑量并没有直接冲突。 可执⾏的动作有 ⼀、持续不断的项⽬推介会、分销专场活动,刷新项⽬业内存在感 ⼆、持续不断的节点⼤促、品质红稿、热销刷屏、刷新市场红盘度 三、持续不断的限时政策、客户逼定、洗新客,刷新客户的购买欲 客户:客群扩⼤范围,营销降纬打击 策略解读:基于户型配⽐⼩⾯积户型居多,关注度⼩,我们需要 扩⼤现有客户地图,将品质刚需客户纳⼊⽬标,和项⽬调性⽆直 接冲突,同时还可以为刚需客户塑造:物超所值、身份标签、置 业⾯⼦,达成裂变效应。 1、 县镇⾼收⼊群体是我们的⽬标客户 2、外地务⼯⼈员也是我们的⽬标客户 3、其他需要营销团队梳理、拓展 可执⾏的动作有 ⼀、围绕118户型重新定位⽬标客群,设置客户地图 ⼆、⼴告下沉、周边重点县镇⼴告铺设,单⻚派送 三、围绕元旦节点、春节节点,进⾏返乡客充分拦截 传播:活动攻⼼为主,营销体验造势 策略解读:从⼼理学来讲,唯有细致⼊⼼的体验,能打动客户对 某⼀项产品的信赖度,因此,在鹤壁地区,喝红酒、品雪茄、⾼ 尔夫等伪上流社会的活动仅存在于活动表⾯,⽆法打动客户内⼼ 我们建议,除了⼤⾯积客户极少的⾼定私宴,⾼端活动,项⽬活 动以⼊⼼为主。 强调本案对客户的体贴关⼼,为客户在不同阶段的需求定制呈现 同时围绕本案会所功能体验,打通互联⽹思维,打造⽹红售楼部 对标案例:许昌胖东来 许昌胖东来和⼤多数商场都⼀样,也卖⾼端 产品,但是唯独不⼀样的是服务体验 迄今为⽌,全河南多地区希望胖东来⼊驻该 城市,同时全国知名。 它的服务(活动),深⼊⼈⼼,⼈⼈称赞 推⼴策略 传播:做⾃⼰的性价⽐:价值说场景、产品有背书 活动:借势节点造热度:元旦元计划 未来宠粉季 案场:⽹红化的售楼部:造浪计划、未来制⽚⼈、元宇宙乐园 阶段主题 2022 鹤壁未来⽣活图鉴 推⼴执⾏ 价值线 2022,鹤壁未来⽣活图鉴,⽣活场景化的⻆度,解读项⽬核⼼优势 1、区域优势 2、商业优势 3、湖园优势 4、社区优势(幼⼉园、商超、会所) 5、户型优势(118⽣活场景) 好的产品,要有好⼝碑在,从项⽬/客户两个纬度切⼊,为项⽬背书 ⻆度⼀、由品牌KOL、项⽬⼯程师、建筑⼯⼈、置业顾问、物业服务⼈ 员,站在不同的⻆度,解读对未来天境的理解。 ⻆度⼆、以现成交客户为种⼦客户,分析⾼净值客群占⽐,为项⽬赋能 强化项⽬身份感, 活动线 「元旦元计划 未来宠粉季」 活动⼀:年终将⾄,全城宠粉,活动期间到未来天境(或全城制定地点)拍照宠粉⼿势,发朋友圈集赞,即可 领暖宝宝⼀个。 活动⼆:年终将⾄,业主宠粉,活动期间远⼤项⽬业主,带新到访,即可领元宵/饺⼦⼀份,同时累计多次带 新,到访,可领取⽶⾯粮油等好礼。 活动三:元旦将⾄,嗨玩元计划,参与线上⼩游戏,集⻬卡⽚,可领取价值千元(包装)礼品⼀份 活动四:元旦当天,嗨玩元计划: 元计划⼀:全家团元免费拍摄 (会所场景,拍全家福) 元计划⼆:整点开始⼀元秒杀 (⽶⾯粮油,当季需求⼩电器) 元计划三:元旦花灯猜中即夺 (亲⼦家庭,元旦节⽇仪式感) 元计划四:冬季暖⼼的⼩汤圆 (暖⼼适⼝,寓意团团圆圆) 以节⽇节点,客户实 际诉求,定制化活动 呈现 整⽉活动统⼀节奏 并围绕活动内容进⾏合理落地 以及展开线上推⼴动作 动作⼀:快闪视频 动作⼆:系列刷屏 动作三:活动前宣 动作四:裂变游戏 动作五:攻略⻓图 案场线 「未来⽣活体...

1、当您付费下载文档后,您只拥有了使用权限,并不意味着购买了版权,文档只能用于自身使用,不得用于其他商业用途(如 [转卖]进行直接盈利或[编辑后售卖]进行间接盈利)。
2、本站所有内容均由合作方或网友上传,本站不对文档的完整性、权威性及其观点立场正确性做任何保证或承诺!文档内容仅供研究参考,付费前请自行鉴别。
3、如文档内容存在违规,或者侵犯商业秘密、侵犯著作权等,请点击“违规举报”。

查找下载文件的指引

一、电脑端

- Windows 系统:按下键盘快捷键 `Ctrl + J`,即可打开下载列表。  

- Mac 系统:按下键盘快捷键 `⌘ + J`,即可打开下载列表。  

二、手机端

1. 打开手机浏览器,点击浏览器右下角的 “≡”(或“更多”)图标。  

2. 在弹出的菜单中找到并点击 “下载内容”(或类似选项),即可查看已下载的文件。  

提示:不同浏览器界面略有差异,若未找到“下载”入口,可尝试在浏览器设置中搜索“下载”关键词。


2022未来天境12月推广思路案

确认删除?
签到
收藏
足迹
微信
  • 站长微信
回到顶部