电脑桌面
添加运营动脉到电脑桌面
安装后可以在桌面快捷访问

A-05 2015百度营销中国行-调研问卷会员免费

A-05 2015百度营销中国行-调研问卷_第1页
1/4
A-05 2015百度营销中国行-调研问卷_第2页
2/4
A-05 2015百度营销中国行-调研问卷_第3页
3/4
A-05 2015百度营销中国行-调研问卷_第4页
4/4
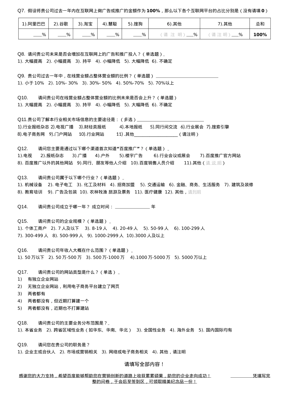
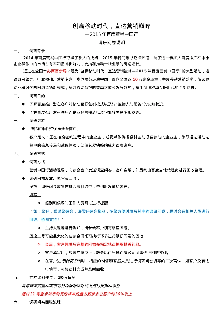
创赢移动时代,直达营销巅峰—2015 年百度营销中国行调研问卷说明一、调研背景2014 年百度营销中国行取得了骄人的成绩,2015 年我们势必延续辉煌。为了进一步扩大百度推广在中小企业群体中的市场占有率和品牌影响力,支持和推动一线业绩的高速增长。通过在全国举办两百余场“?题为—创赢移动时代,直达营销巅峰2015”年百度营销中国行 的大型活动,邀请政府领导、行业领袖、营销专家、媒体精英走遍中国,面向全国近 50 万家企业主,共襄移动营销盛举,解读移动互联时代的网络营销新模式,探寻移动营销的变革之道和发展趋势,携手创造移动互联时代的全新商机。二、调研目的“”了解百度推广潜在客户对移动互联营销模式以及对 连接人与服务 的认知状况。了解百度推广潜在客户的企业经营模式以及企业转型需求现状等。三、调研对象“”营销中国行 现场参会客户。客户定义:正在接洽签约过程中的企业主,或受媒体传播吸引主动报名参与的企业主,争取通过活动过程中的信息传递和过程体验,促使其尽快签约成为百度客户。四、调研方式调研方式:营销中国行活动现场,向参会客户发送调查问卷,客户自填,并最终由百度当地代理商进行回收整理。调研问卷发放、填写及回收:发放:调研问卷放置在参会资料袋中,签到时发放给客户。填写:签到和候场时工作人员可以进行提醒(如:您好,感谢您参会,请带好参会物品,在您方便时填写其中的调研问卷,届时会有相关人员进行回收。感谢支持!)主持人现场进行告知,请参会客户填写调查问卷。回收:尽可能最大化的在参会现场可执行环节进行调研问卷的回收会后,客户凭填写完整的问卷在指定地点换取精美礼品。客户填写后,放置在座位上,散会后由当地百度公司同事进行回收整理。在客户进行洽谈咨询时,相应的销售和客服人员进行调研问卷填写的二次确认,如客户没有进行填写,可协助其完成并及时回收。五、 样本比例建议: 30%每场具体样本数量和城市请各地根据实际情况进行安排和调整建议 21 地重点城市的有效样本数量占到参会总客户的 30%以上六、调研问卷回收流程各地对回收的问卷进行整理,筛选生效问卷。在会议召开后一周内,将整理后的生效问卷统一汇总并邮寄至以下地址:北京市海淀区东北旺西路 8 号中关村软件园 12 号楼首创空间 邮编 100193XXX(收)各地将整理后的问卷在寄至总部时,请标注清楚调研问卷来源,包括但不限于如下信息:·城市:·分公司/代理商名称:·会议时间:·参会数量:·提交问卷数量:七、调研问卷使用各地按照实际需求数量,自行打印调研问卷。调研问卷提前放置在资料袋中。现场发放参会物料时,对参会客户进行提醒。为了保证问卷填写质量和数量,建议采用凭填写完整的问卷换取礼品的形式。(视当地实际情况)问卷内容请提供 城市: 编号: 尊敬的企业家朋友:“感谢您莅临 2015“百度营销中国行 活动。为了更好地驱动企业营销创新,帮助您获得更好的营销效果,我们联合权威研究机构和知名媒体共同发起中国企业营销发展状况的调查项目。本次调研采取匿名方式,相关信息仅供研究和进一步优化我们的产品服务之用,期待您的大力支持,谢谢!会后,凭填写完整的问卷,在指定地点换取精美礼品一份!Q1.“”请问您主要是通过以下哪个渠道首次知道本次 营销中国行 活动的?(单选) 1). 报纸杂志2). 广播3).户外(候车厅等) 4). 楼宇广告5).百度推广官方网站 6). 百度推广以外的其他网站7). 同行、朋友等他人介绍8).百度销售人员介绍 9).其他( 请 说 明)Q2. 关于您对本次会议的满意程度,请您从以下几个方面进行评估?(单选题,请打勾,1 分代表非常不满意,5 分代表非常满意) 1 分2 分3 分4 分5 分1. 活动场地交通的便利性 2. 会场环境及布置的吸引力 3. 会议整体环节的设置 4. 会议现场百度服务人员和整体服务水平 5. 主题演讲内容 6. 会议参会物料、礼品 7. 整体评价 Q3.“”关于本次会议中 翔计划 相关内容,请问您是否认可?(单选题,请打勾,1 分代表非常不认可,5 分代表非常认可) 1 分2 分3 分4 分5...

1、当您付费下载文档后,您只拥有了使用权限,并不意味着购买了版权,文档只能用于自身使用,不得用于其他商业用途(如 [转卖]进行直接盈利或[编辑后售卖]进行间接盈利)。
2、本站所有内容均由合作方或网友上传,本站不对文档的完整性、权威性及其观点立场正确性做任何保证或承诺!文档内容仅供研究参考,付费前请自行鉴别。
3、如文档内容存在违规,或者侵犯商业秘密、侵犯著作权等,请点击“违规举报”。

查找下载文件的指引

一、电脑端

- Windows 系统:按下键盘快捷键 `Ctrl + J`,即可打开下载列表。  

- Mac 系统:按下键盘快捷键 `⌘ + J`,即可打开下载列表。  

二、手机端

1. 打开手机浏览器,点击浏览器右下角的 “≡”(或“更多”)图标。  

2. 在弹出的菜单中找到并点击 “下载内容”(或类似选项),即可查看已下载的文件。  

提示:不同浏览器界面略有差异,若未找到“下载”入口,可尝试在浏览器设置中搜索“下载”关键词。


A-05 2015百度营销中国行-调研问卷

确认删除?
签到
收藏
足迹
微信
  • 站长微信
回到顶部